Suppr超能文献

镉诱导的睾丸间质细胞凋亡是由线粒体过度分裂和自噬抑制介导的。

Cadmium-induced apoptosis of Leydig cells is mediated by excessive mitochondrial fission and inhibition of mitophagy.

机构信息

School of Public Health, Hubei Province Key Laboratory of Occupational Hazard Identification and Control, Wuhan University of Science and Technology, Wuhan, 430065, China.

Department of Urology, Jinling Hospital Affiliated to Nanjing University School of Medicine, Nanjing, 210002, China.

出版信息

Cell Death Dis. 2022 Nov 5;13(11):928. doi: 10.1038/s41419-022-05364-w.

Abstract

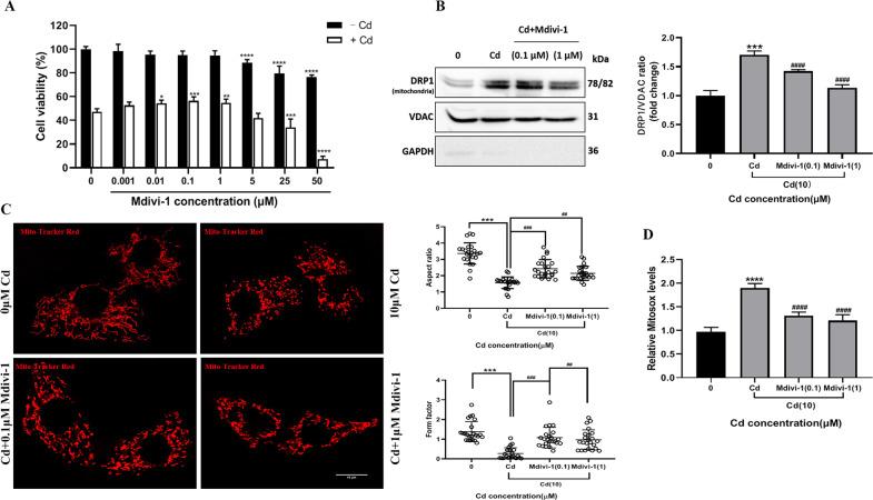
Cadmium is one of the environmental and occupational pollutants and its potential adverse effects on human health have given rise to substantial concern. Cadmium causes damage to the male reproductive system via induction of germ-cell apoptosis; however, the underlying mechanism of cadmium-induced reproductive toxicity in Leydig cells remains unclear. In this study, twenty mice were divided randomly into four groups and exposed to CdCl at concentrations of 0, 0.5, 1.0 and 2.0 mg/kg/day for four consecutive weeks. Testicular injury, abnormal spermatogenesis and apoptosis of Leydig cells were observed in mice. In order to investigate the mechanism of cadmium-induced apoptosis of Leydig cells, a model of mouse Leydig cell line (i.e. TM3 cells) was subjected to treatment with various concentrations of CdCl. It was found that mitochondrial function was disrupted by cadmium, which also caused a significant elevation in levels of mitochondrial superoxide and cellular ROS. Furthermore, while cadmium increased the expression of mitochondrial fission proteins (DRP1 and FIS1), it reduced the expression of mitochondrial fusion proteins (OPA1 and MFN1). This led to excessive mitochondrial fission, the release of cytochrome c and apoptosis. Conversely, cadmium-induced accumulation of mitochondrial superoxide was decreased by the inhibition of mitochondrial fission through the use of Mdivi-1 (an inhibitor of DRP1). Mdivi-1 also partially prevented the release of cytochrome c from mitochondria to cytosol and attenuated cell apoptosis. Finally, given the accumulation of LC3II and SQSTM1/p62 and the obstruction of Parkin recruitment into damaged mitochondria in TM3 cells, the autophagosome-lysosome fusion was probably inhibited by cadmium. Overall, these findings suggest that cadmium induces apoptosis of mouse Leydig cells via the induction of excessive mitochondrial fission and inhibition of mitophagy.

摘要

镉是环境和职业污染物之一,其对人类健康的潜在不利影响引起了广泛关注。镉通过诱导精原细胞凋亡对男性生殖系统造成损害;然而,镉诱导的睾丸间质细胞生殖毒性的潜在机制尚不清楚。在本研究中,将 20 只小鼠随机分为四组,连续四周每天分别暴露于 0、0.5、1.0 和 2.0mg/kg 的 CdCl2 中。观察到小鼠睾丸损伤、异常精子发生和睾丸间质细胞凋亡。为了研究镉诱导的睾丸间质细胞凋亡的机制,建立了小鼠睾丸间质细胞系(即 TM3 细胞)模型,并给予不同浓度的 CdCl2 处理。结果发现,镉破坏了线粒体功能,导致线粒体超氧化物和细胞 ROS 水平显著升高。此外,镉增加了线粒体分裂蛋白(DRP1 和 FIS1)的表达,同时降低了线粒体融合蛋白(OPA1 和 MFN1)的表达。这导致了过度的线粒体分裂、细胞色素 c 的释放和细胞凋亡。相反,通过使用 Mdivi-1(DRP1 的抑制剂)抑制线粒体分裂,减少了镉诱导的线粒体超氧化物的积累。Mdivi-1 还部分阻止了细胞色素 c 从线粒体向细胞质的释放,并减轻了细胞凋亡。最后,鉴于 TM3 细胞中 LC3II 和 SQSTM1/p62 的积累以及 Parkin 募集到受损线粒体的受阻,镉可能抑制了自噬体-溶酶体融合。总之,这些发现表明镉通过诱导过度的线粒体分裂和抑制自噬体吞噬来诱导小鼠睾丸间质细胞凋亡。

https://cdn.ncbi.nlm.nih.gov/pmc/blobs/eb0b/9637113/cd41d490f715/41419_2022_5364_Fig1_HTML.jpg

文献AI研究员

20分钟写一篇综述,助力文献阅读效率提升50倍。

立即体验

用中文搜PubMed

大模型驱动的PubMed中文搜索引擎

马上搜索

文档翻译

学术文献翻译模型,支持多种主流文档格式。

立即体验