Suppr超能文献

病毒胰岛素样肽与 IGF-1 受体相互作用产生天然拮抗剂。

Interaction of a viral insulin-like peptide with the IGF-1 receptor produces a natural antagonist.

机构信息

Section of Integrative Physiology and Metabolism, Joslin Diabetes Center, Harvard Medical School, Boston, MA, USA.

WEHI, Parkville, VIC, Australia.

出版信息

Nat Commun. 2022 Nov 5;13(1):6700. doi: 10.1038/s41467-022-34391-6.

Abstract

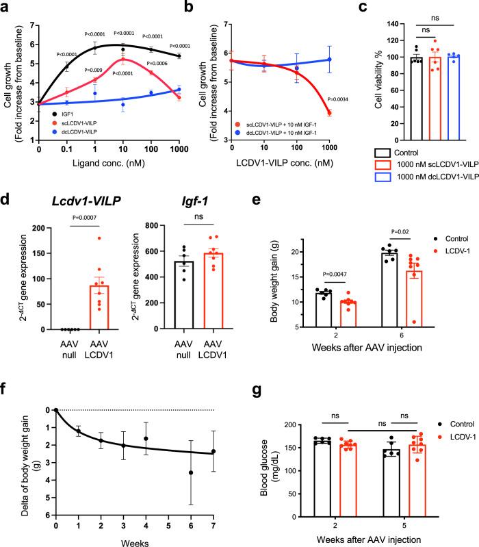
Lymphocystis disease virus-1 (LCDV-1) and several other Iridoviridae encode viral insulin/IGF-1 like peptides (VILPs) with high homology to human insulin and IGFs. Here we show that while single-chain (sc) and double-chain (dc) LCDV1-VILPs have very low affinity for the insulin receptor, scLCDV1-VILP has high affinity for IGF1R where it can antagonize human IGF-1 signaling, without altering insulin signaling. Consequently, scLCDV1-VILP inhibits IGF-1 induced cell proliferation and growth hormone/IGF-1 induced growth of mice in vivo. Cryo-electron microscopy reveals that scLCDV1-VILP engages IGF1R in a unique manner, inducing changes in IGF1R conformation that led to separation, rather than juxtaposition, of the transmembrane segments and hence inactivation of the receptor. Thus, scLCDV1-VILP is a natural peptide with specific antagonist properties on IGF1R signaling and may provide a new tool to guide development of hormonal analogues to treat cancers or metabolic disorders sensitive to IGF-1 without affecting glucose metabolism.

摘要

淋巴囊肿病病毒 1(LCDV-1)和几种其他虹彩病毒科编码病毒胰岛素/IGF-1 样肽(VILPs)与人胰岛素和 IGFs 具有高度同源性。在这里,我们表明,虽然单链(sc)和双链(dc)LCDV1-VILPs 对胰岛素受体的亲和力非常低,但 scLCDV1-VILP 对 IGF1R 具有高亲和力,在那里它可以拮抗人 IGF-1 信号,而不改变胰岛素信号。因此,scLCDV1-VILP 抑制 IGF-1 诱导的细胞增殖和体内生长激素/IGF-1 诱导的小鼠生长。低温电子显微镜显示,scLCDV1-VILP 以独特的方式与 IGF1R 结合,诱导 IGF1R 构象发生变化,导致跨膜片段分离而不是并置,从而使受体失活。因此,scLCDV1-VILP 是一种具有 IGF1R 信号特异性拮抗剂特性的天然肽,可能为开发治疗对 IGF-1 敏感的癌症或代谢紊乱的激素类似物提供新工具,而不影响葡萄糖代谢。

https://cdn.ncbi.nlm.nih.gov/pmc/blobs/7192/9637144/832d232c496e/41467_2022_34391_Fig1_HTML.jpg

文献AI研究员

20分钟写一篇综述,助力文献阅读效率提升50倍。

立即体验

用中文搜PubMed

大模型驱动的PubMed中文搜索引擎

马上搜索

文档翻译

学术文献翻译模型,支持多种主流文档格式。

立即体验