Suppr超能文献

头颈部癌瘤内自然杀伤细胞功能受损。

Impaired intratumoral natural killer cell function in head and neck carcinoma.

机构信息

Division of Clinical Immunology and Infectious Diseases, Fondazione Istituto di Ricovero e Cura Carattere Scientifico (IRCCS) Policlinico San Matteo, Pavia, Italy.

Unit of Immunology and General Pathology, Department of Molecular Medicine, University of Pavia, Pavia, Italy.

出版信息

Front Immunol. 2022 Oct 20;13:997806. doi: 10.3389/fimmu.2022.997806. eCollection 2022.

Abstract

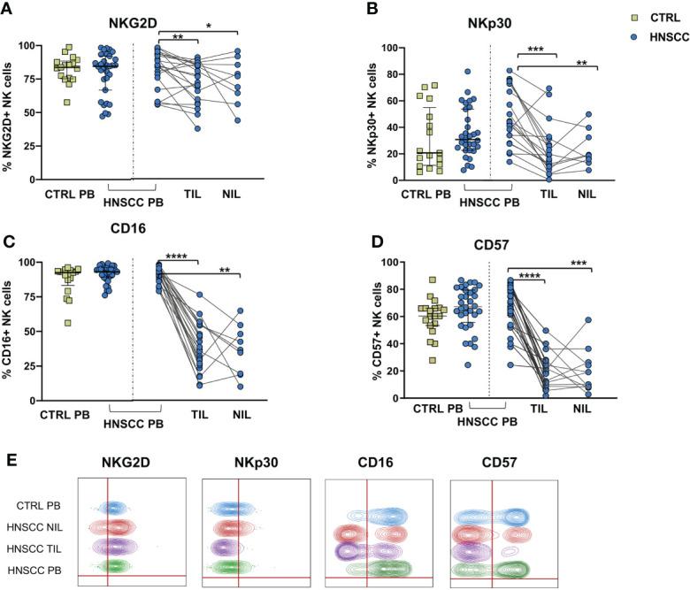
Natural killer (NK) cells are emerging as unique players in the immune response against cancer; however, only limited data are available on tumor infiltrating NK cells in head and neck squamous cell carcinoma (HNSCC), one of the most common cancer. Occurrence of HNSCC is closely related to the immune microenvironment, and immunotherapy is increasingly being applied to this setting. However, the limited success of this type of treatment in this tumor calls for further investigation in the field. Surgical HNSSC specimens of 32 consecutive patients were mechanically and enzymatically dissociated. Tumor cells were separated from infiltrating cells by short centrifugation and infiltrating NK cells were phenotypically and functionally characterized by multiple antibody staining and flow cytometry. Tumor infiltrating NK cells in HNSCC showed a peculiar phenotype predominantly characterized by increased NKG2A and reduced Siglec-7, NKG2D, NKp30 and CD16 expression. This phenotype was associated with a decreased ability to perform antibody-dependent cellular cytotoxicity (ADCC). However, NK, CD4 and CD8 shared an increment of glucocorticoid-induced tumor necrosis factor-related (GITR) costimulatory receptor which could be exploited for immunotherapy with agonistic anti-GITR antibodies combined with checkpoint inhibitors.

摘要

自然杀伤 (NK) 细胞在抗肿瘤免疫反应中崭露头角;然而,关于头颈部鳞状细胞癌 (HNSCC) 肿瘤浸润 NK 细胞的资料有限,HNSCC 是最常见的癌症之一。HNSCC 的发生与免疫微环境密切相关,免疫疗法越来越多地应用于这一领域。然而,这种治疗方法在这种肿瘤中的有限成功需要在该领域进行进一步研究。对 32 例连续患者的手术 HNSCC 标本进行机械和酶解分离。通过短暂离心将肿瘤细胞与浸润细胞分离,并通过多抗体染色和流式细胞术对浸润 NK 细胞进行表型和功能特征分析。HNSCC 中的肿瘤浸润 NK 细胞表现出一种特殊的表型,主要表现为 NKG2A 增加,Siglec-7、NKG2D、NKp30 和 CD16 表达减少。这种表型与抗体依赖性细胞毒性 (ADCC) 能力降低有关。然而,NK、CD4 和 CD8 共有的糖皮质激素诱导的肿瘤坏死因子相关 (GITR) 共刺激受体增加,这可用于免疫疗法,即使用激动性抗 GITR 抗体联合检查点抑制剂。

https://cdn.ncbi.nlm.nih.gov/pmc/blobs/2c32/9630640/e716b31fbe01/fimmu-13-997806-g001.jpg

文献AI研究员

20分钟写一篇综述,助力文献阅读效率提升50倍。

立即体验

用中文搜PubMed

大模型驱动的PubMed中文搜索引擎

马上搜索

文档翻译

学术文献翻译模型,支持多种主流文档格式。

立即体验