Suppr超能文献

多囊卵巢综合征候选基因在牛胎儿和成年卵巢体细胞中的表达。

Expression of PCOS candidate genes in bovine fetal and adult ovarian somatic cells.

作者信息

Liu Menghe, Bastian Nicole A, Hartanti Monica Dwi, Hummitzsch Katja, Irving-Rodgers Helen F, Anderson Richard A, Rodgers Raymond Joseph

机构信息

M Liu, The University of Adelaide, Adelaide, Australia.

N Bastian, Robinson Research Institute, The University of Adelaide, Adelaide, Australia.

出版信息

Reprod Fertil. 2022 Nov 1;3(4):273-86. doi: 10.1530/RAF-22-0068.

Abstract

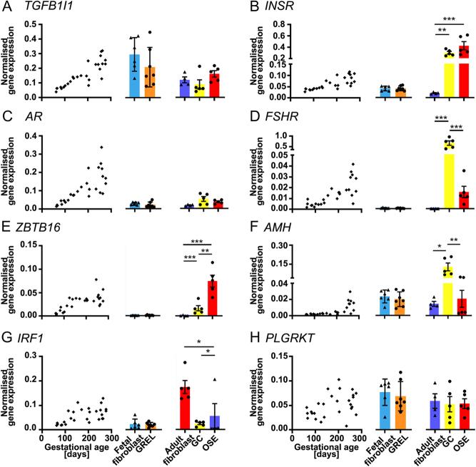
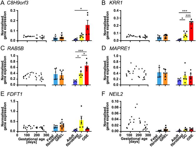
Polycystic ovary syndrome (PCOS) is an endocrine metabolic disorder that appears to have a genetic predisposition and a fetal origin. The fetal ovary has two major somatic cell types shown previously to be of different cellular origins, different morphologies and to differentially express 15 genes. We isolated the somatic gonadal ridge epithelial-like (GREL) cells (n = 7) and ovarian fetal fibroblasts (n = 6) by clonal expansion. Using qRT-PCR, we compared the gene expression levels of PCOS candidate genes with previous data on the expression levels in whole fetal ovaries across gestation. We also compared these levels with those in bovine adult ovarian cells including fibroblasts (n = 4), granulosa cells (n = 5) and surface epithelial cells (n = 5). Adult cell types exhibited clear differences in the expression of most genes. In fetal ovarian cells, DENND1A and ERBB3 had significantly higher expression in GREL cells. HMGA2 and TGFB1I1 tended to have higher expression in fetal fibroblasts than GREL cells. Another 19 genes did not exhibit differences between GREL cells and fetal fibroblasts and FBN3, FSHB, LHCGR, FSHR and ZBTB16 were very lowly expressed in GREL cells and fibroblasts. The culture of fetal fibroblasts in EGF-containing medium resulted in lower expression of NEIL2, but higher expression of MAPRE1 compared to culture in the absence of EGF. Thus, the two fetal ovarian somatic cell types mostly lacked differential expression of PCOS candidate genes.

摘要

多囊卵巢综合征(PCOS)是一种内分泌代谢紊乱疾病,似乎具有遗传易感性和胎儿起源。先前研究表明,胎儿卵巢有两种主要的体细胞类型,它们具有不同的细胞起源、形态,并差异表达15种基因。我们通过克隆扩增分离出了体细胞性腺嵴上皮样(GREL)细胞(n = 7)和卵巢胎儿成纤维细胞(n = 6)。使用qRT-PCR,我们将PCOS候选基因的基因表达水平与先前关于整个妊娠期间胎儿卵巢中表达水平的数据进行了比较。我们还将这些水平与牛成年卵巢细胞(包括成纤维细胞(n = 4)、颗粒细胞(n = 5)和表面上皮细胞(n = 5))中的水平进行了比较。成年细胞类型在大多数基因的表达上表现出明显差异。在胎儿卵巢细胞中,DENND1A和ERBB3在GREL细胞中的表达明显更高。HMGA2和TGFB1I1在胎儿成纤维细胞中的表达往往高于GREL细胞。另外19个基因在GREL细胞和成纤维细胞之间没有表现出差异,并且FBN3、FSHB、LHCGR、FSHR和ZBTB16在GREL细胞和成纤维细胞中的表达非常低。与在不含EGF的培养基中培养相比,在含EGF的培养基中培养胎儿成纤维细胞会导致NEIL2的表达降低,但MAPRE1的表达升高。因此,两种胎儿卵巢体细胞类型大多缺乏PCOS候选基因的差异表达。

https://cdn.ncbi.nlm.nih.gov/pmc/blobs/f2a0/9782414/c357d5d90131/RAF-22-0068fig1.jpg

文献AI研究员

20分钟写一篇综述,助力文献阅读效率提升50倍。

立即体验

用中文搜PubMed

大模型驱动的PubMed中文搜索引擎

马上搜索

文档翻译

学术文献翻译模型,支持多种主流文档格式。

立即体验