Suppr超能文献

METTL3 通过促进 pri-microRNA-196b 的成熟来促进结直肠癌转移。

METTL3 promotes colorectal cancer metastasis by promoting the maturation of pri-microRNA-196b.

机构信息

Department of Clinical Laboratory, The First Affiliated Hospital of Guangdong Pharmaceutical University, Guangzhou, China.

School of Clinical Medicine, Guangdong Pharmaceutical University, Guangzhou, China.

出版信息

J Cancer Res Clin Oncol. 2023 Jul;149(8):5095-5108. doi: 10.1007/s00432-022-04429-9. Epub 2022 Nov 8.

Abstract

PURPOSE

Methyltransferase-like 3 (METTL3), a key member of the m6A methyltransferase complex, is upregulated in multiple human malignancies and plays a role in regulating tumor migration. This study aimed to reveal the underlying mechanism by which METTL3 in regulates the metastasis of colorectal cancer (CRC).

METHODS

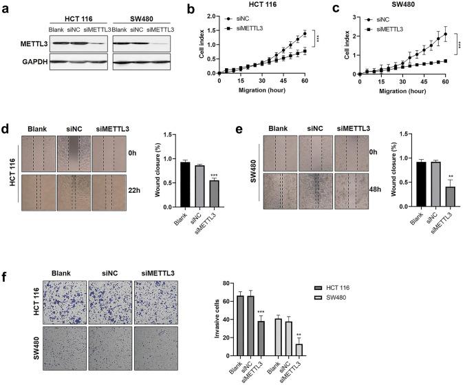
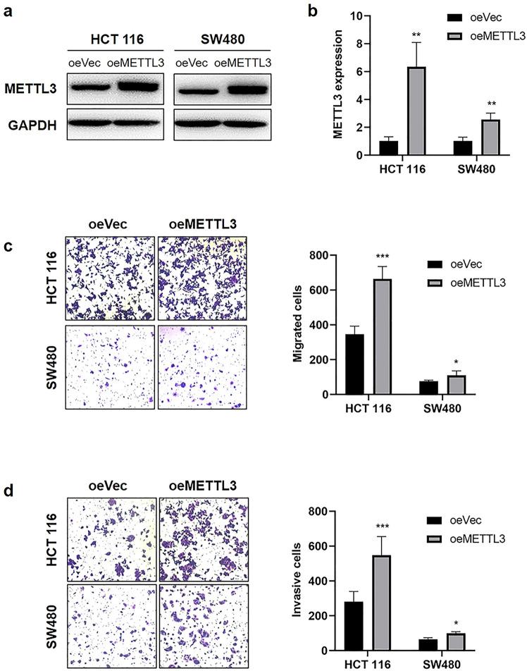
We compared METTL3 expression levels in CRC tumor tissues and adjacent nontumor tissues by immunohistochemistry (IHC). The functional roles of METTL3 in CRC were assessed by real-time cell migration assays, wound-healing assays and Transwell assays. miRNA sequencing (miRNA-seq), RNA-binding protein immunoprecipitation (RIP) assays and N6-methyladenosine immunoprecipitation (MeRIP) assays were performed to confirm the molecular mechanism underlying the involvement of METTL3 in CRC cell metastasis.

RESULTS

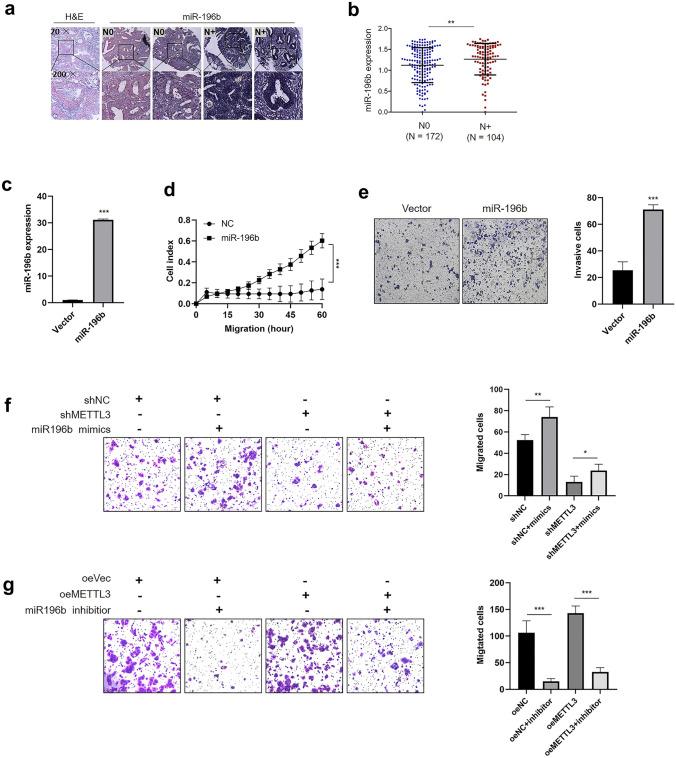
We found that METTL3 was overexpressed in CRC tissues. METTL3 knockdown significantly inhibited CRC cell migration and invasion, while METTL3 overexpression had the opposite effects. Furthermore, we demonstrated that METTL3 regulates miR-196b expression via an N6-methyladenosine (m6A)-pri-miR-196b-dependent mechanism and thereby promotes CRC metastasis.

CONCLUSION

This study shows the important role of METTL3 in CRC metastasis and provides novel insight into m6A modification in CRC metastasis.

摘要

目的

甲基转移酶样蛋白 3(METTL3)是 m6A 甲基转移酶复合物的关键成员,在多种人类恶性肿瘤中上调,并在调节肿瘤迁移中发挥作用。本研究旨在揭示 METTL3 调节结直肠癌(CRC)转移的潜在机制。

方法

我们通过免疫组织化学(IHC)比较了 CRC 肿瘤组织和相邻非肿瘤组织中的 METTL3 表达水平。通过实时细胞迁移测定、划痕愈合测定和 Transwell 测定评估 METTL3 在 CRC 中的功能作用。进行了 miRNA 测序(miRNA-seq)、RNA 结合蛋白免疫沉淀(RIP)测定和 N6-甲基腺苷免疫沉淀(MeRIP)测定,以证实 METTL3 参与 CRC 细胞转移的分子机制。

结果

我们发现 METTL3 在 CRC 组织中过度表达。METTL3 敲低显著抑制 CRC 细胞迁移和侵袭,而 METTL3 过表达则产生相反的效果。此外,我们证明 METTL3 通过 N6-甲基腺苷(m6A)-pri-miR-196b 依赖机制调节 miR-196b 的表达,从而促进 CRC 转移。

结论

本研究表明 METTL3 在 CRC 转移中起重要作用,并为 m6A 修饰在 CRC 转移中的作用提供了新的见解。

https://cdn.ncbi.nlm.nih.gov/pmc/blobs/ea74/11797876/f2eea044c838/432_2022_4429_Fig1_HTML.jpg

文献AI研究员

20分钟写一篇综述,助力文献阅读效率提升50倍。

立即体验

用中文搜PubMed

大模型驱动的PubMed中文搜索引擎

马上搜索

文档翻译

学术文献翻译模型,支持多种主流文档格式。

立即体验