Suppr超能文献

硫掺杂有机硅纳米点作为一种通用的超快活/死细胞分辨传感器。

Sulfur-Doped Organosilica Nanodots as a Universal Sensor for Ultrafast Live/Dead Cell Discrimination.

机构信息

State Key Laboratory of Bioelectronics, School of Biological Science and Medical Engineering, Southeast University, 2 Sipailou Road, Nanjing 210096, China.

出版信息

Biosensors (Basel). 2022 Nov 10;12(11):1000. doi: 10.3390/bios12111000.

Abstract

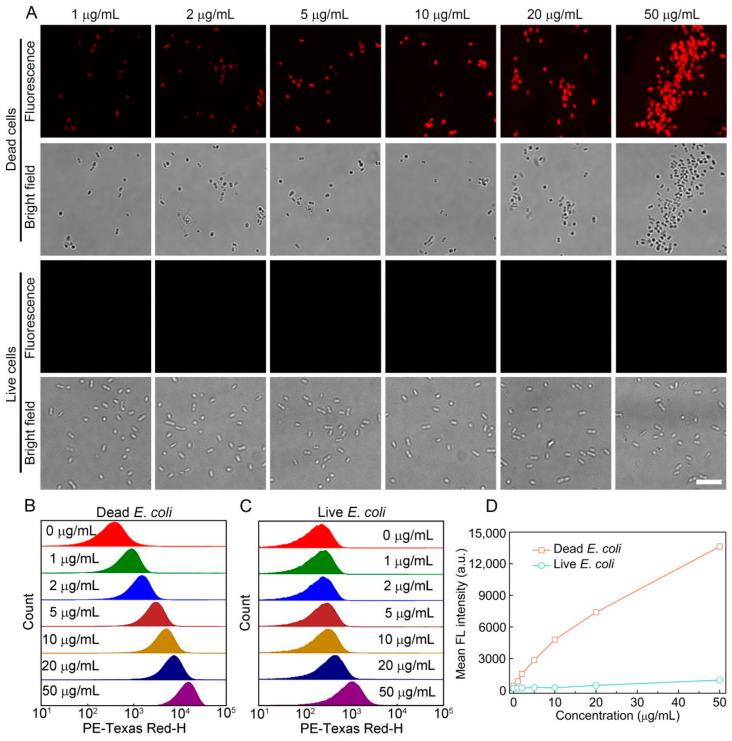
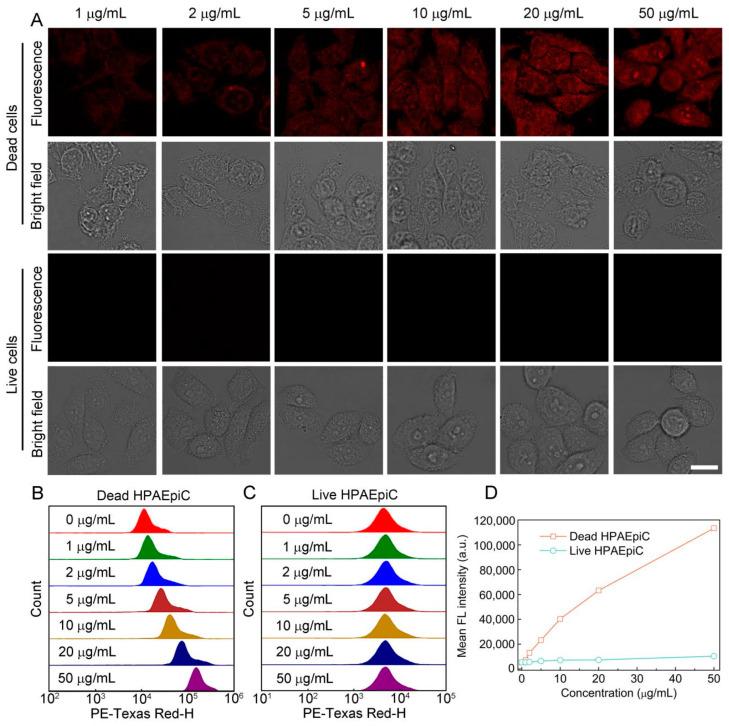
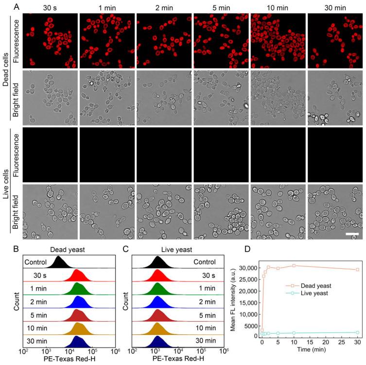
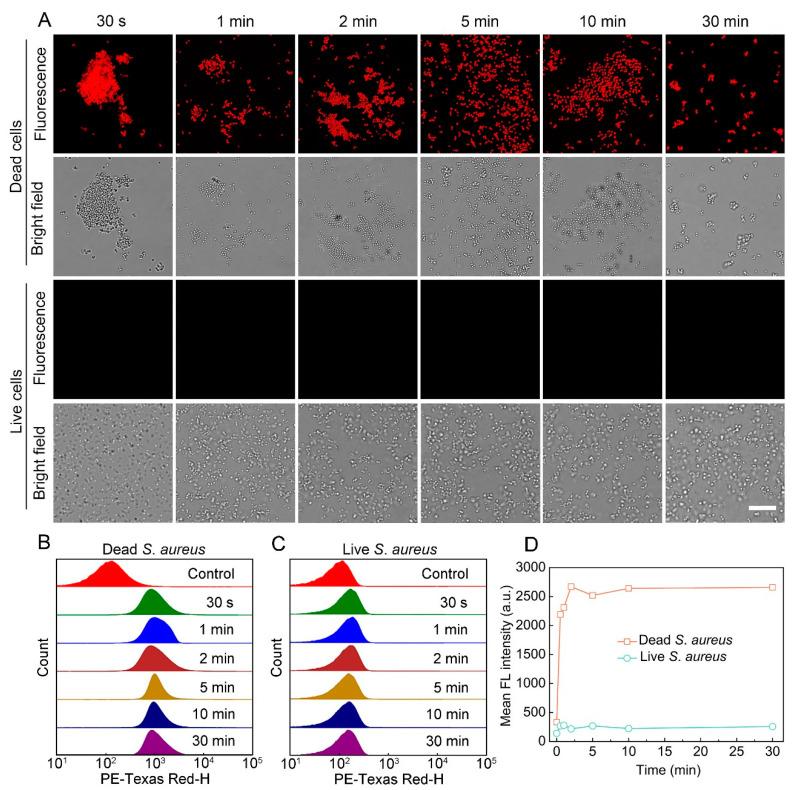
Rapid and accurate differentiation between live and dead cells is highly desirable for the evaluation of cell viability. Here, we report the application of the orange-emitting sulfur-doped organosilica nanodots (S-OSiNDs) for ultrafast (30 s), ultrasensitive (1 μg/mL), and universal staining of the dead bacterial, fungal, and mammalian cells but not the live ones, which satisfies the requirements of a fluorescent probe that can specifically stain the dead cells. We further verify that the fluorescence distribution range of S-OSiNDs (which are distributed in cytoplasm and nucleus) is much larger than that of the commercial dead/fixed cell/tissue staining dye RedDot2 (which is distributed in the nucleus) in terms of dead mammalian cell staining, indicating that S-OSiNDs possess a better staining effect of dead cells than RedDot2. Overall, S-OSiNDs can be used as a robust fluorescent probe for ultrafast and accurate discrimination between dead and live cells at a single cell level, which may find a variety of applications in the biomedical field.

摘要

快速准确地区分活细胞和死细胞对于评估细胞活力非常重要。在这里,我们报告了应用橙红色发光的硫掺杂有机硅纳米点(S-OSiNDs)来超快速(30 秒)、超灵敏(1μg/mL)、普遍地对死细菌、真菌和哺乳动物细胞进行染色,但不能对活细胞进行染色,这满足了荧光探针特异性染色死细胞的要求。我们进一步验证了 S-OSiNDs 的荧光分布范围(分布在细胞质和细胞核中)比商用的死细胞/固定细胞/组织染色染料 RedDot2(分布在细胞核中)在死哺乳动物细胞染色方面更大,这表明 S-OSiNDs 对死细胞的染色效果优于 RedDot2。总的来说,S-OSiNDs 可以用作一种强大的荧光探针,用于在单细胞水平上快速准确地区分死活细胞,这可能在生物医学领域有多种应用。

https://cdn.ncbi.nlm.nih.gov/pmc/blobs/f07b/9688158/846ee7cafe0c/biosensors-12-01000-sch001.jpg

文献AI研究员

20分钟写一篇综述,助力文献阅读效率提升50倍。

立即体验

用中文搜PubMed

大模型驱动的PubMed中文搜索引擎

马上搜索

文档翻译

学术文献翻译模型,支持多种主流文档格式。

立即体验