Suppr超能文献

患乳腺炎奶牛的乳腺纤维化倾向与线粒体适应性

Mammary Fibrosis Tendency and Mitochondrial Adaptability in Dairy Cows with Mastitis.

作者信息

Kan Xingchi, Hu Guiqiu, Liu Yiyao, Xu Ping, Huang Yaping, Cai Xiangyu, Guo Wenjin, Fu Shoupeng, Liu Juxiong

机构信息

Key Laboratory of Zoonoses Research, Ministry of Education, College of Veterinary Medicine, Jilin University, 5333 Xi'an Road, Changchun 130062, China.

Zhijiang Laboratory, Kechuang Avenue, Hangzhou 311121, China.

出版信息

Metabolites. 2022 Oct 28;12(11):1035. doi: 10.3390/metabo12111035.

Abstract

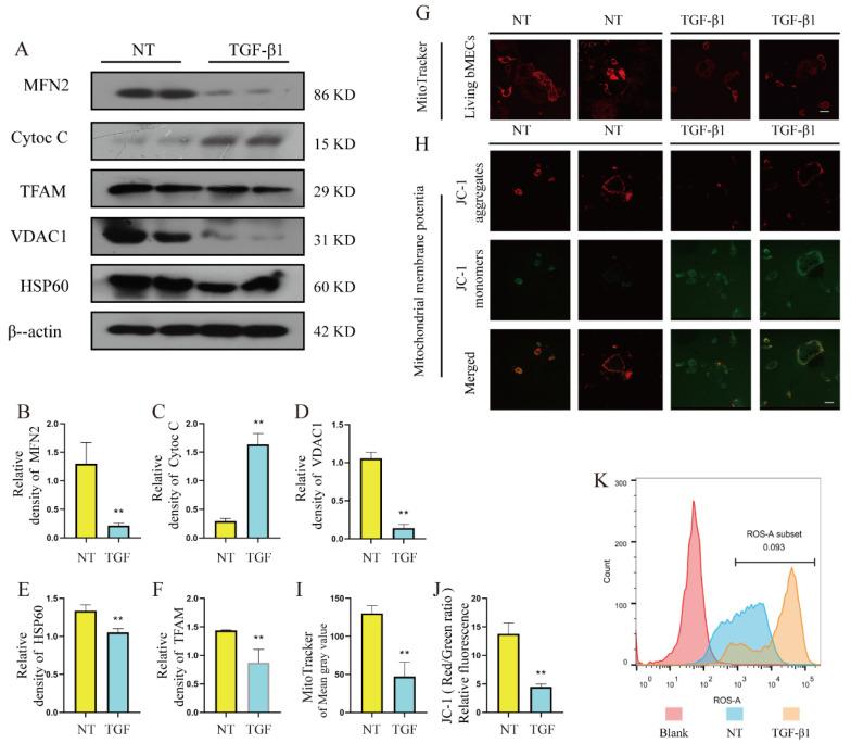
Dairy cow mammary gland fibrosis causes huge economic losses to livestock production, however, research on dairy cow mammary gland fibrosis is in its infancy and it lacks effective treatments. Therefore, the purpose of this experiment was to explore the correlation between mastitis and fibrosis and mitochondrial damage, and to further explore its pathogenesis. In vivo, mammary tissue and milk samples were collected from healthy cows ( = 10) and mastitis cows ( = 10). The results of the study showed that compared with the control group, the mastitis tissue showed tissue damage, accumulation of collagen fibers, and the content of TGF-β1 in mammary tissue and milk was significantly increased; the level of inflammatory mediators was significantly increased; the fibrotic phenotype, collagen 1, α-SMA, vimentin gene, and protein levels were significantly increased, while the E-cadherin gene and protein levels were significantly decreased. In vitro, based on TGF-β1-induced bMECs, the above experimental results were further confirmed, and TGF-β1 significantly promoted the fibrotic phenotype of bMECs. On the other hand, in vivo results showed that fibrotic mammary tissue had a significantly stronger mitochondrial damage phenotype and significantly higher ROS than the control group. In vitro, the results also found that TGF-β1 induced a significant increase in the mitochondrial damage phenotype of bMECs, accompanied by a large amount of ROS production. Furthermore, in a TGF-β1-induced bMEC model, inhibiting the accumulation of ROS effectively alleviated the elevated fibrotic phenotype of TGF-β1-induced bMECs. In conclusion, the fibrotic phenotype of mammary gland tissue in dairy cows with mastitis was significantly increased, and mastitis disease was positively correlated with mammary fibrotic lesions. In an in vitro and in vivo model of cow mammary fibrosis, bMECs have impaired mitochondrial structure and dysfunction. Inhibiting the accumulation of ROS effectively alleviates the elevated fibrotic phenotype, which may be a potential therapeutic approach to alleviate mammary fibrosis.

摘要

奶牛乳腺纤维化给畜牧业生产造成了巨大的经济损失,然而,关于奶牛乳腺纤维化的研究尚处于起步阶段,且缺乏有效的治疗方法。因此,本实验的目的是探讨乳腺炎与纤维化以及线粒体损伤之间的相关性,并进一步探究其发病机制。在体内实验中,从健康奶牛(n = 10)和乳腺炎奶牛(n = 10)采集乳腺组织和乳汁样本。研究结果表明,与对照组相比,乳腺炎组织出现组织损伤、胶原纤维堆积,乳腺组织和乳汁中TGF-β1的含量显著增加;炎症介质水平显著升高;纤维化表型、胶原蛋白1、α-SMA、波形蛋白基因和蛋白水平显著升高,而E-钙黏蛋白基因和蛋白水平显著降低。在体外实验中,基于TGF-β1诱导的牛乳腺上皮细胞(bMECs),上述实验结果得到进一步证实,且TGF-β1显著促进了bMECs的纤维化表型。另一方面,体内实验结果显示,纤维化乳腺组织的线粒体损伤表型明显强于对照组,活性氧(ROS)水平也显著更高。在体外实验中,结果还发现TGF-β1诱导bMECs的线粒体损伤表型显著增加,同时伴有大量ROS产生。此外,在TGF-β1诱导的bMEC模型中,抑制ROS的积累有效缓解了TGF-β1诱导的bMECs纤维化表型的升高。总之,乳腺炎奶牛乳腺组织的纤维化表型显著增加,乳腺炎疾病与乳腺纤维化病变呈正相关。在奶牛乳腺纤维化的体内和体外模型中,bMECs的线粒体结构受损且功能失调。抑制ROS的积累有效缓解了升高的纤维化表型,这可能是缓解乳腺纤维化的一种潜在治疗方法。

https://cdn.ncbi.nlm.nih.gov/pmc/blobs/5f29/9692329/8df73f166b27/metabolites-12-01035-g001.jpg

文献AI研究员

20分钟写一篇综述,助力文献阅读效率提升50倍。

立即体验

用中文搜PubMed

大模型驱动的PubMed中文搜索引擎

马上搜索

文档翻译

学术文献翻译模型,支持多种主流文档格式。

立即体验