Suppr超能文献

肠道精氨酸和 NO 代谢的损伤会引发与衰老相关的肠道屏障功能障碍和“炎老化”。

Impairments of intestinal arginine and NO metabolisms trigger aging-associated intestinal barrier dysfunction and 'inflammaging'.

机构信息

Department of Nutritional Sciences, R.F. Molecular Nutritional Science, University of Vienna, Vienna, Austria.

Institute of Animal Science, University of Hohenheim, Stuttgart, Germany.

出版信息

Redox Biol. 2022 Dec;58:102528. doi: 10.1016/j.redox.2022.102528. Epub 2022 Oct 31.

Abstract

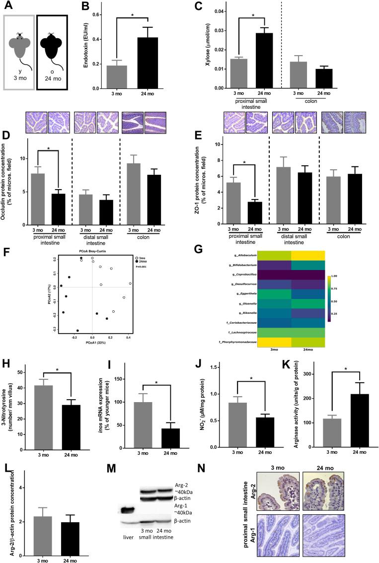
Aging is considered a state of low grade inflammation, occurring in the absence of any overt infection often referred to as 'inflammaging'. Maintaining intestinal homeostasis may be a target to extend a healthier status in older adults. Here, we report that even in healthy older men low grade bacterial endotoxemia is prevalent. In addition, employing multiple mouse models, we also show that while intestinal microbiota composition changes significantly during aging, fecal microbiota transplantation to old mice does not protect against aging-associated intestinal barrier dysfunction in small intestine. Rather, intestinal NO homeostasis and arginine metabolism mediated through arginase and NO synthesis is altered in small intestine of aging mice. Treatment with the arginase inhibitor norNOHA prevented aging-associated intestinal barrier dysfunction, low grade endotoxemia and delayed the onset of senescence in peripheral tissue e.g., liver. Intestinal arginine and NO metabolisms could be a target in the prevention of aging-associated intestinal barrier dysfunction and subsequently decline and 'inflammaging'.

摘要

衰老是一种低度炎症状态,发生在没有明显感染的情况下,通常被称为“炎症衰老”。维持肠道内环境稳态可能是延长老年人健康状态的一个目标。在这里,我们报告称,即使在健康的老年男性中,也普遍存在低度细菌内毒素血症。此外,通过使用多种小鼠模型,我们还表明,虽然肠道微生物组组成在衰老过程中发生显著变化,但粪便微生物群移植到老年小鼠中并不能防止与衰老相关的小肠屏障功能障碍。相反,衰老小鼠的小肠中,NO 稳态和精氨酸代谢通过精氨酸酶和 NO 合成发生改变。用精氨酸酶抑制剂 norNOHA 治疗可防止与衰老相关的肠道屏障功能障碍、低度内毒素血症,并延迟外周组织(如肝脏)的衰老发生。肠道精氨酸和 NO 代谢可能是预防与衰老相关的肠道屏障功能障碍以及随后的下降和“炎症衰老”的靶点。

https://cdn.ncbi.nlm.nih.gov/pmc/blobs/bc6a/9649383/18f57cd91208/ga1.jpg

文献AI研究员

20分钟写一篇综述,助力文献阅读效率提升50倍。

立即体验

用中文搜PubMed

大模型驱动的PubMed中文搜索引擎

马上搜索

文档翻译

学术文献翻译模型,支持多种主流文档格式。

立即体验