Suppr超能文献

重组人蛋白聚糖 4(rhPRG4)下调人角膜上皮细胞中 TNFα 刺激的 NFκB 活性和 FAT10 表达。

Recombinant Human Proteoglycan 4 (rhPRG4) Downregulates TNFα-Stimulated NFκB Activity and FAT10 Expression in Human Corneal Epithelial Cells.

机构信息

Biomedical Engineering Department, School of Dental Medicine, UConn Health, Farmington, CT 06030, USA.

Department of Emergency Medicine, Warren Alpert Medical School, Brown University, Providence, RI 02903, USA.

出版信息

Int J Mol Sci. 2022 Oct 22;23(21):12711. doi: 10.3390/ijms232112711.

Abstract

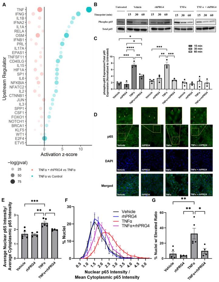
Dry Eye Disease (DED) is a complex pathology affecting millions of people with significant impact on quality of life. Corneal inflammation, including via the nuclear factor kappa B (NFκB) pathway, plays a key etiological role in DED. Recombinant human proteoglycan 4 (rhPRG4) has been shown to be a clinically effective treatment for DED that has anti-inflammatory effects in corneal epithelial cells, but the underlying mechanism is still not understood. Our goal was to understand if rhPRG4 affects tumor necrosis factor α (TNFα)-stimulated inflammatory activity in corneal epithelial cells. We treated hTERT-immortalized corneal epithelial (hTCEpi) cells ± TNFα ± rhPRG4 and performed Western blotting on cell lysate and RNA sequencing. Bioinformatics analysis revealed that rhPRG4 had a significant effect on TNFα-mediated inflammation with potential effects on matricellular homeostasis. rhPRG4 reduced activation of key inflammatory pathways and decreased expression of transcripts for key inflammatory cytokines, interferons, interleukins, and transcription factors. TNFα treatment significantly increased phosphorylation and nuclear translocation of p65, and rhPRG4 significantly reduced both these effects. RNA sequencing identified human leukocyte antigen (HLA)-F adjacent transcript 10 (FAT10), a ubiquitin-like modifier protein which has not been studied in the context of DED, as a key pro-inflammatory transcript increased by TNFα and decreased by rhPRG4. These results were confirmed at the protein level. In summary, rhPRG4 is able to downregulate NFκB activity in hTCEpi cells, suggesting a potential biological mechanism by which it may act as a therapeutic for DED.

摘要

干眼症(DED)是一种影响数百万人的复杂病理,对生活质量有重大影响。角膜炎症,包括核因子 kappa B(NFκB)途径,在 DED 中起着关键的病因作用。重组人蛋白聚糖 4(rhPRG4)已被证明是一种有效的 DED 治疗方法,对角膜上皮细胞具有抗炎作用,但潜在机制尚不清楚。我们的目标是了解 rhPRG4 是否会影响角膜上皮细胞中肿瘤坏死因子α(TNFα)刺激的炎症活性。我们用 rhPRG4 处理 hTERT 永生化角膜上皮(hTCEpi)细胞±TNFα±rhPRG4,并对细胞裂解物和 RNA 测序进行 Western blot。生物信息学分析表明,rhPRG4 对 TNFα 介导的炎症有显著影响,对基质细胞稳态有潜在影响。rhPRG4 降低了关键炎症途径的激活,并降低了关键炎症细胞因子、干扰素、白细胞介素和转录因子的转录物表达。TNFα 处理显著增加了 p65 的磷酸化和核易位,rhPRG4 显著降低了这两种作用。RNA 测序确定了人类白细胞抗原(HLA)-F 相邻转录物 10(FAT10),这是一种泛素样修饰蛋白,在 DED 背景下尚未进行研究,作为 TNFα 增加和 rhPRG4 降低的关键促炎转录物。这些结果在蛋白质水平上得到了证实。总之,rhPRG4 能够下调 hTCEpi 细胞中的 NFκB 活性,这表明它可能作为 DED 的治疗药物的潜在生物学机制。

https://cdn.ncbi.nlm.nih.gov/pmc/blobs/2456/9657836/ebbbaeab9b89/ijms-23-12711-g001.jpg

文献AI研究员

20分钟写一篇综述,助力文献阅读效率提升50倍。

立即体验

用中文搜PubMed

大模型驱动的PubMed中文搜索引擎

马上搜索

文档翻译

学术文献翻译模型,支持多种主流文档格式。

立即体验