Suppr超能文献

肝星状细胞和肝细胞中 ARK5 的表达增强协同促进肝纤维化。

Enhanced Expression of ARK5 in Hepatic Stellate Cell and Hepatocyte Synergistically Promote Liver Fibrosis.

机构信息

Department of Pathophysiology, School of Medicine, Jinan University, Guangzhou 510630, China.

Department of Hepatological Surgery, The First Affiliated Hospital, Jinan University, Guangzhou 510630, China.

出版信息

Int J Mol Sci. 2022 Oct 28;23(21):13084. doi: 10.3390/ijms232113084.

Abstract

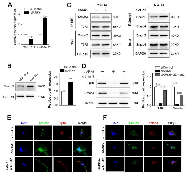
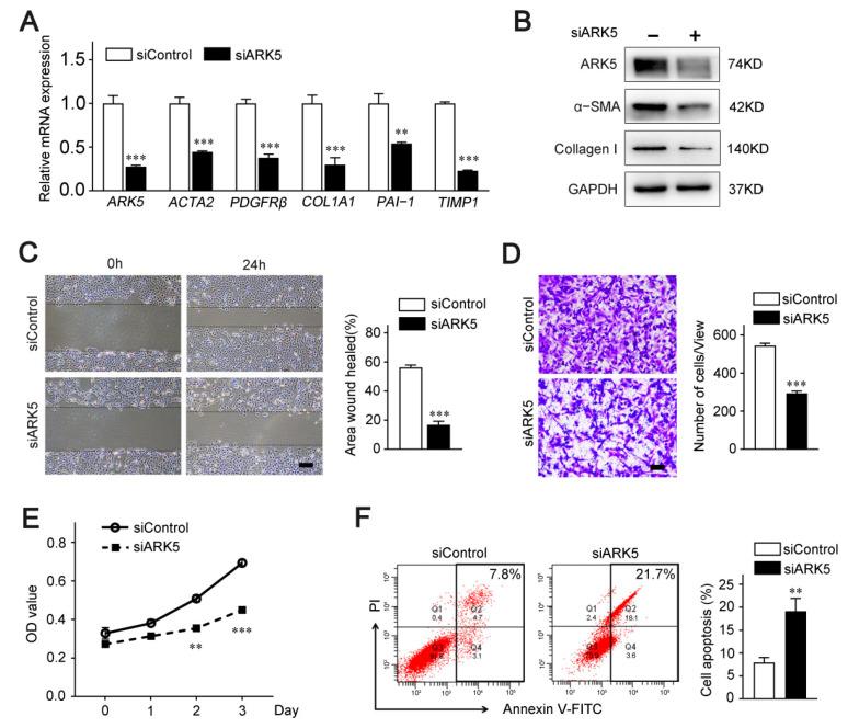
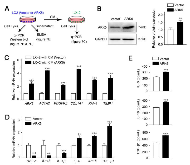
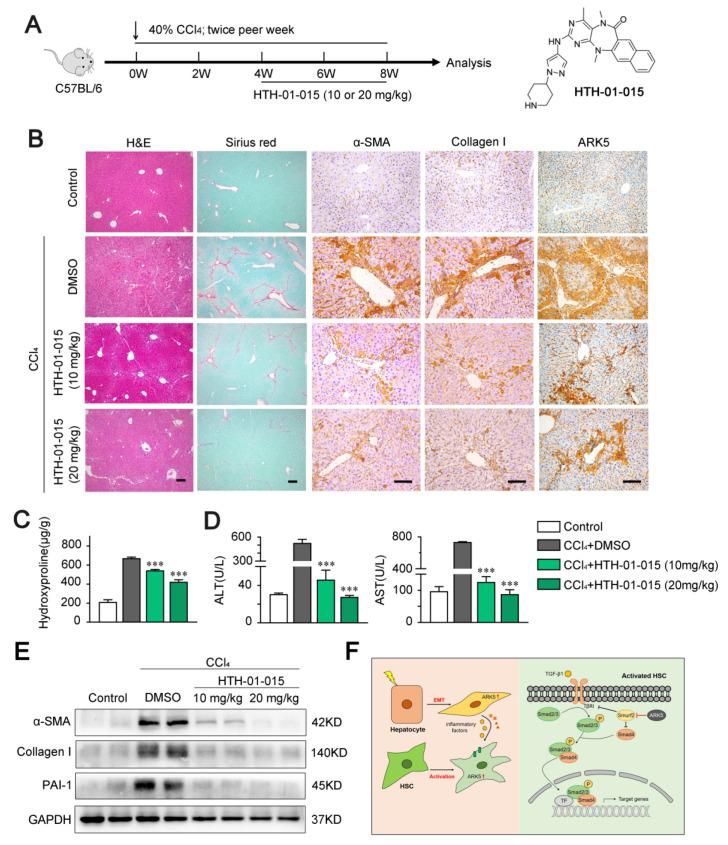
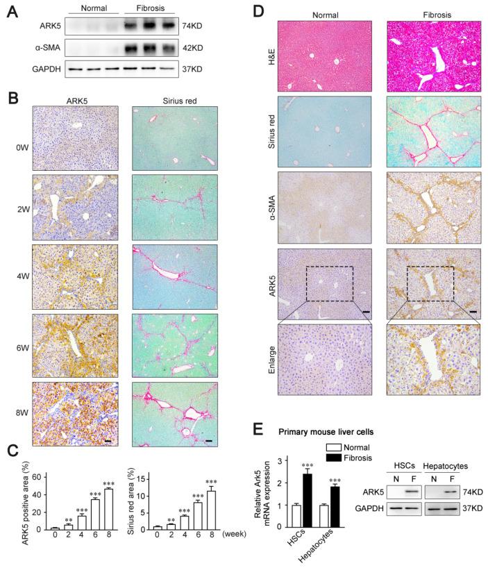
AMPK-related protein kinase 5 (ARK5) is involved in a broad spectrum of physiological and cell events, and aberrant expression of ARK5 has been observed in a wide variety of solid tumors, including liver cancer. However, the role of ARK5 in liver fibrosis remains largely unexplored. We found that ARK5 expression was elevated in mouse fibrotic livers, and showed a positive correlation with the progression of liver fibrosis. ARK5 was highly expressed not only in activated hepatic stellate cells (HSCs), but also in hepatocytes. In HSCs, ARK5 prevents the degradation of transforming growth factor β type I receptor (TβRI) and mothers against decapentaplegic homolog 4 (Smad4) proteins by inhibiting the expression of Smad ubiquitin regulatory factor 2 (Smurf2), thus maintaining the continuous transduction of the transforming growth factor β (TGF-β) signaling pathway, which is essential for cell activation, proliferation and survival. In hepatocytes, ARK5 induces the occurrence of epithelial-mesenchymal transition (EMT), and also promotes the secretion of inflammatory factors. Inflammatory factors, in turn, further enhance the activation of HSCs and deepen the degree of liver fibrosis. Notably, we demonstrated in a mouse model that targeting ARK5 with the selective inhibitor HTH-01-015 attenuates CCl-induced liver fibrosis in mice. Taken together, the results indicate that ARK5 is a critical driver of liver fibrosis, and promotes liver fibrosis by synergy between HSCs and hepatocytes.

摘要

AMPK 相关蛋白激酶 5(ARK5)参与了广泛的生理和细胞事件,并且在包括肝癌在内的多种实体瘤中观察到 ARK5 的异常表达。然而,ARK5 在肝纤维化中的作用在很大程度上仍未得到探索。我们发现 ARK5 在小鼠纤维化肝脏中的表达升高,并与肝纤维化的进展呈正相关。ARK5 在活化的肝星状细胞(HSCs)中不仅高表达,而且在肝细胞中也高表达。在 HSCs 中,ARK5 通过抑制 Smad 泛素调节因子 2(Smurf2)的表达,防止转化生长因子β 型 I 受体(TβRI)和母亲抗颅足畸形同源物 4(Smad4)蛋白的降解,从而维持转化生长因子β(TGF-β)信号通路的持续转导,这对于细胞激活、增殖和存活至关重要。在肝细胞中,ARK5 诱导上皮-间充质转化(EMT)的发生,并促进炎症因子的分泌。反过来,炎症因子进一步增强 HSCs 的活化并加深肝纤维化的程度。值得注意的是,我们在小鼠模型中证明,用选择性抑制剂 HTH-01-015 靶向 ARK5 可减轻 CCl 诱导的小鼠肝纤维化。综上所述,这些结果表明 ARK5 是肝纤维化的关键驱动因素,通过 HSCs 和肝细胞之间的协同作用促进肝纤维化。

https://cdn.ncbi.nlm.nih.gov/pmc/blobs/6c55/9655442/7629e4b1dd48/ijms-23-13084-g001.jpg

文献AI研究员

20分钟写一篇综述,助力文献阅读效率提升50倍。

立即体验

用中文搜PubMed

大模型驱动的PubMed中文搜索引擎

马上搜索

文档翻译

学术文献翻译模型,支持多种主流文档格式。

立即体验