Suppr超能文献

肾上腺髓质素抑制 CCL2 的血管生成功能可促进肿瘤生长。

Suppression of CCL2 angiocrine function by adrenomedullin promotes tumor growth.

机构信息

Department of Pharmacology, Max Planck Institute for Heart and Lung Research, Bad Nauheim, Germany.

Bioinformatics and Deep Sequencing Platform, Max Planck Institute for Heart and Lung Research, Bad Nauheim, Germany.

出版信息

J Exp Med. 2023 Jan 2;220(1). doi: 10.1084/jem.20211628. Epub 2022 Nov 14.

Abstract

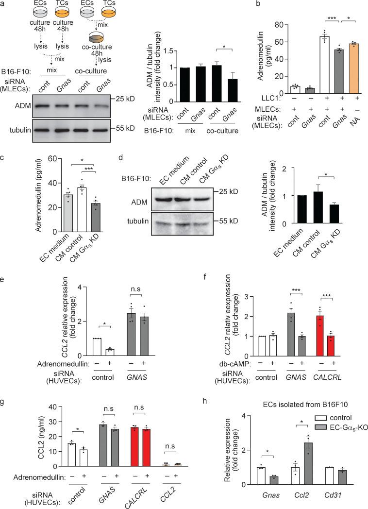
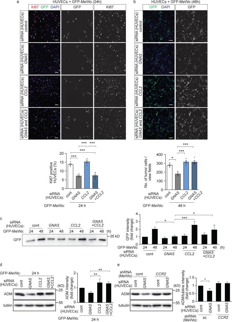
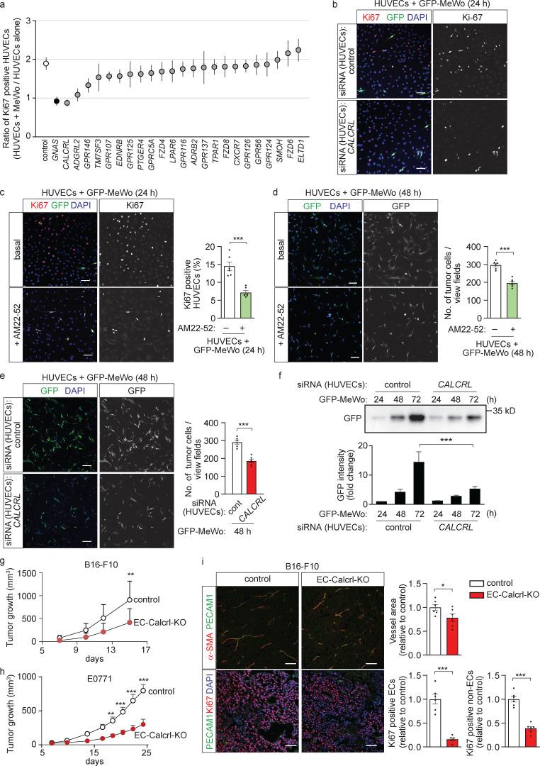
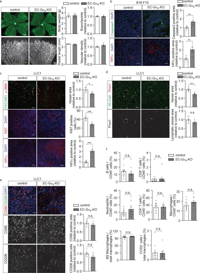
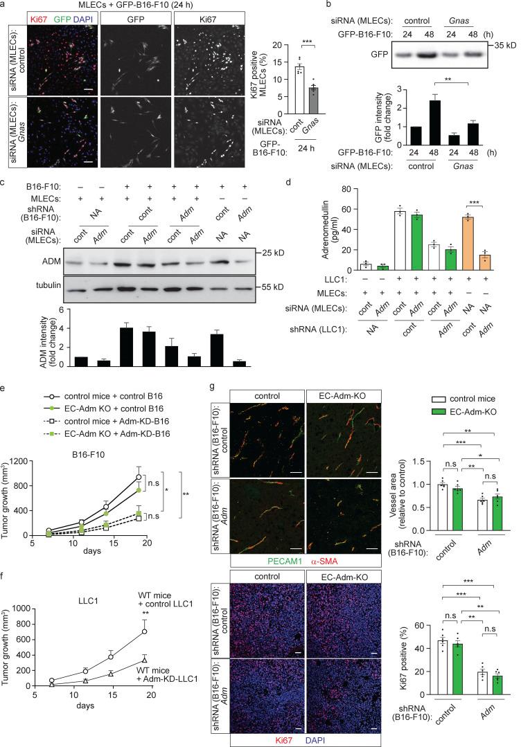
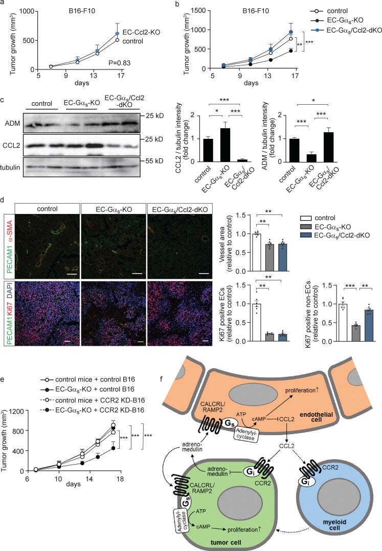
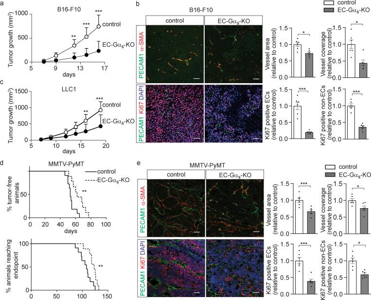
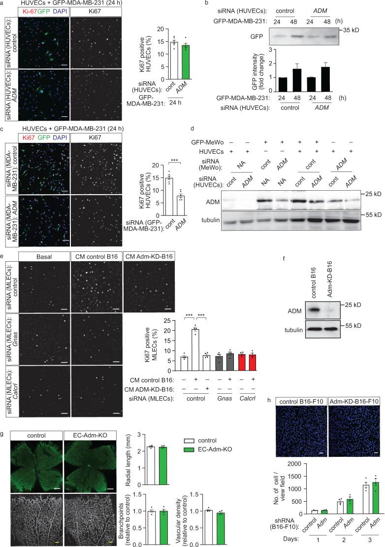
Within the tumor microenvironment, tumor cells and endothelial cells regulate each other. While tumor cells induce angiogenic responses in endothelial cells, endothelial cells release angiocrine factors, which act on tumor cells and other stromal cells. We report that tumor cell-derived adrenomedullin has a pro-angiogenic as well as a direct tumor-promoting effect, and that endothelium-derived CC chemokine ligand 2 (CCL2) suppresses adrenomedullin-induced tumor cell proliferation. Loss of the endothelial adrenomedullin receptor CALCRL or of the G-protein Gs reduced endothelial proliferation. Surprisingly, tumor cell proliferation was also reduced after endothelial deletion of CALCRL or Gs. We identified CCL2 as a critical angiocrine factor whose formation is inhibited by adrenomedullin. Furthermore, CCL2 inhibited adrenomedullin formation in tumor cells through its receptor CCR2. Consistently, loss of endothelial CCL2 or tumor cell CCR2 normalized the reduced tumor growth seen in mice lacking endothelial CALCRL or Gs. Our findings show tumor-promoting roles of adrenomedullin and identify CCL2 as an angiocrine factor controlling adrenomedullin formation by tumor cells.

摘要

在肿瘤微环境中,肿瘤细胞和内皮细胞相互调节。肿瘤细胞诱导内皮细胞的血管生成反应,而内皮细胞释放血管生成因子,这些因子作用于肿瘤细胞和其他基质细胞。我们报告肿瘤细胞衍生的肾上腺髓质素具有促血管生成和直接促进肿瘤的作用,而内皮细胞衍生的 CC 趋化因子配体 2(CCL2)抑制肾上腺髓质素诱导的肿瘤细胞增殖。内皮细胞肾上腺髓质素受体 CALCRL 或 G 蛋白 Gs 的缺失减少了内皮细胞的增殖。令人惊讶的是,内皮细胞中 CALCRL 或 Gs 的缺失也减少了肿瘤细胞的增殖。我们鉴定出 CCL2 是一种关键的血管生成因子,其形成受到肾上腺髓质素的抑制。此外,CCL2 通过其受体 CCR2 抑制肿瘤细胞中肾上腺髓质素的形成。一致地,内皮细胞 CCL2 或肿瘤细胞 CCR2 的缺失使缺乏内皮细胞 CALCRL 或 Gs 的小鼠中观察到的肿瘤生长减少恢复正常。我们的研究结果表明肾上腺髓质素有促进肿瘤的作用,并鉴定出 CCL2 是一种血管生成因子,它通过肿瘤细胞控制肾上腺髓质素的形成。

https://cdn.ncbi.nlm.nih.gov/pmc/blobs/4f66/9665902/4d34764f33cf/JEM_20211628_GA.jpg

文献AI研究员

20分钟写一篇综述,助力文献阅读效率提升50倍。

立即体验

用中文搜PubMed

大模型驱动的PubMed中文搜索引擎

马上搜索

文档翻译

学术文献翻译模型,支持多种主流文档格式。

立即体验