Suppr超能文献

自然衰老的小胶质细胞表现出吞噬功能障碍,并伴有反映潜在神经疾病的基因表达变化。

Naturally-aged microglia exhibit phagocytic dysfunction accompanied by gene expression changes reflective of underlying neurologic disease.

机构信息

Department of Pediatrics, University of Cincinnati College of Medicine, Cincinnati, OH, USA.

Division of Immunobiology of Cincinnati Children's Hospital Medical Center, Cincinnati, OH, USA.

出版信息

Sci Rep. 2022 Nov 14;12(1):19471. doi: 10.1038/s41598-022-21920-y.

Abstract

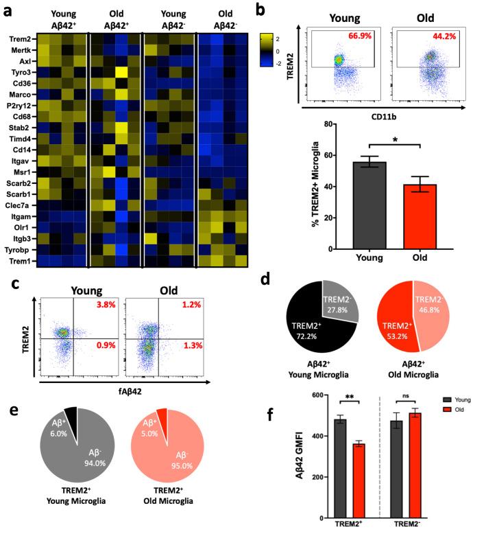
Age-associated microglial dysfunction contributes to the accumulation of amyloid-β (Aβ) plaques in Alzheimer's disease. Although several studies have shown age-related declines in the phagocytic capacity of myeloid cells, relatively few have examined phagocytosis of normally aged microglia. Furthermore, much of the existing data on aging microglial function have been generated in accelerated genetic models of Alzheimer's disease. Here we found that naturally aged microglia phagocytosed less Aβ over time. To gain a better understanding of such dysfunction, we assessed differences in gene expression between young and old microglia that either did or did not phagocytose Aβ. Young microglia had both phagocytic and neuronal maintenance signatures indicative of normal microglial responses, whereas, old microglia, regardless of phagocytic status, exhibit signs of broad dysfunction reflective of underlying neurologic disease states. We also found downregulation of many phagocytic receptors on old microglia, including TREM2, an Aβ phagocytic receptor. TREM2 protein expression was diminished in old microglia and loss of TREM2 microglia was correlated with impaired Aβ uptake, suggesting a mechanism for phagocytic dysfunction in old microglia. Combined, our work reveals that normally aged microglia have broad changes in gene expression, including defects in Aβ phagocytosis that likely underlies the progression to neurologic disease.

摘要

年龄相关的小胶质细胞功能障碍导致阿尔茨海默病中淀粉样蛋白-β (Aβ)斑块的积累。尽管有几项研究表明髓样细胞的吞噬能力与年龄有关,但很少有研究检查正常衰老的小胶质细胞的吞噬作用。此外,关于衰老小胶质细胞功能的大部分现有数据是在阿尔茨海默病的加速遗传模型中生成的。在这里,我们发现自然衰老的小胶质细胞随着时间的推移吞噬 Aβ 的能力下降。为了更好地理解这种功能障碍,我们评估了吞噬或不吞噬 Aβ的年轻和衰老小胶质细胞之间的基因表达差异。年轻的小胶质细胞既有吞噬作用又有神经元维持特征,表明正常的小胶质细胞反应,而不管吞噬状态如何,衰老的小胶质细胞都表现出广泛的功能障碍迹象,反映了潜在的神经疾病状态。我们还发现许多吞噬受体在衰老的小胶质细胞中下调,包括 TREM2,一种 Aβ吞噬受体。TREM2 蛋白表达在衰老的小胶质细胞中减少,并且 TREM2 缺失的小胶质细胞与 Aβ摄取受损相关,这表明衰老的小胶质细胞吞噬功能障碍的机制。综合起来,我们的工作表明,正常衰老的小胶质细胞的基因表达发生了广泛的变化,包括 Aβ吞噬缺陷,这可能是导致神经疾病进展的原因。

https://cdn.ncbi.nlm.nih.gov/pmc/blobs/04ba/9663419/547ca0758576/41598_2022_21920_Fig1_HTML.jpg

文献AI研究员

20分钟写一篇综述,助力文献阅读效率提升50倍。

立即体验

用中文搜PubMed

大模型驱动的PubMed中文搜索引擎

马上搜索

文档翻译

学术文献翻译模型,支持多种主流文档格式。

立即体验