Suppr超能文献

在继发性进展型多发性硬化症模型中对小胶质细胞基因表达进行特征分析。

Characterizing microglial gene expression in a model of secondary progressive multiple sclerosis.

机构信息

Department of Biomedical Sciences of Cells & Systems, Section Molecular Neurobiology, University of Groningen, University Medical Center Groningen, Groningen, The Netherlands.

Department of Biomedical, Metabolic and Neural Sciences, University of Modena and Reggio Emilia, Modena, Italy.

出版信息

Glia. 2023 Mar;71(3):588-601. doi: 10.1002/glia.24297. Epub 2022 Nov 15.

Abstract

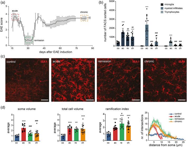
Multiple sclerosis (MS) is the most common inflammatory, demyelinating and neurodegenerative disease of the central nervous system in young adults. Chronic-relapsing experimental autoimmune encephalomyelitis (crEAE) in Biozzi ABH mice is an experimental model of MS. This crEAE model is characterized by an acute phase with severe neurological disability, followed by remission of disease, relapse of neurological disease and remission that eventually results in a chronic progressive phase that mimics the secondary progressive phase (SPEAE) of MS. In both MS and SPEAE, the role of microglia is poorly defined. We used a crEAE model to characterize microglia in the different phases of crEAE phases using morphometric and RNA sequencing analyses. At the initial, acute inflammation phase, microglia acquired a pro-inflammatory phenotype. At the remission phase, expression of standard immune activation genes was decreased while expression of genes associated with lipid metabolism and tissue remodeling were increased. Chronic phase microglia partially regain inflammatory gene sets and increase expression of genes associated with proliferation. Together, the data presented here indicate that microglia obtain different features at different stages of crEAE and a particularly mixed phenotype in the chronic stage. Understanding the properties of microglia that are present at the chronic phase of EAE will help to understand the role of microglia in secondary progressive MS, to better aid the development of therapies for this phase of the disease.

摘要

多发性硬化症(MS)是青壮年人群中枢神经系统最常见的炎症性、脱髓鞘性和神经退行性疾病。Biozzi ABH 小鼠的慢性复发性实验性自身免疫性脑脊髓炎(crEAE)是 MS 的实验模型。这种 crEAE 模型的特征是具有严重神经功能障碍的急性期,随后疾病缓解、神经疾病复发和缓解,最终导致类似于 MS 的继发性进行性阶段(SPEAE)的慢性进行性阶段。在 MS 和 SPEAE 中,小胶质细胞的作用尚未明确。我们使用 crEAE 模型,通过形态计量学和 RNA 测序分析来描述 crEAE 各阶段的小胶质细胞。在初始的急性炎症阶段,小胶质细胞获得了促炎表型。在缓解阶段,标准免疫激活基因的表达减少,而与脂质代谢和组织重塑相关的基因表达增加。慢性期小胶质细胞部分恢复炎症基因集,并增加与增殖相关的基因表达。总之,这里呈现的数据表明,小胶质细胞在 crEAE 的不同阶段获得不同的特征,在慢性阶段呈现出一种特别混杂的表型。了解 EAE 慢性期存在的小胶质细胞的特性将有助于理解小胶质细胞在 MS 继发性进展中的作用,从而更好地辅助该疾病阶段的治疗方法的开发。

https://cdn.ncbi.nlm.nih.gov/pmc/blobs/7254/10100411/ddf6fd578d02/GLIA-71-588-g001.jpg

文献AI研究员

20分钟写一篇综述,助力文献阅读效率提升50倍。

立即体验

用中文搜PubMed

大模型驱动的PubMed中文搜索引擎

马上搜索

文档翻译

学术文献翻译模型,支持多种主流文档格式。

立即体验