Suppr超能文献

蛋白质组学分析表明,成熟红葡萄浆果的果皮叶绿体中光反应受到刺激,卡尔文循环受到抑制。

A proteomic analysis shows the stimulation of light reactions and inhibition of the Calvin cycle in the skin chloroplasts of ripe red grape berries.

作者信息

Teixeira António, Noronha Henrique, Sebastiana Mónica, Fortes Ana Margarida, Gerós Hernâni

机构信息

Centre of Molecular and Environmental Biology (CBMA), Department of Biology, University of Minho, Braga, Portugal.

BioISI - Instituto de Biosistemas e Ciências Integrativas, Faculdade de Ciências, Universidade de Lisboa, Lisbon, Portugal.

出版信息

Front Plant Sci. 2022 Oct 25;13:1014532. doi: 10.3389/fpls.2022.1014532. eCollection 2022.

Abstract

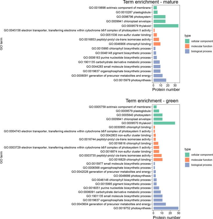
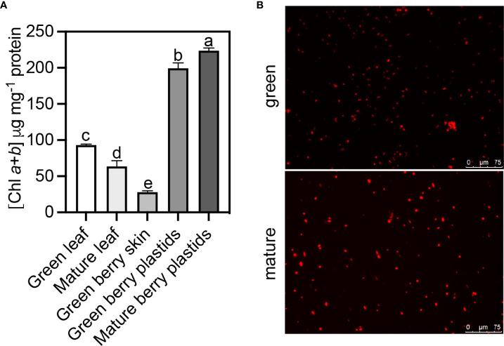
The role of photosynthesis in fruits still challenges scientists. This is especially true in the case of mature grape berries of red varieties lined by an anthocyanin-enriched exocarp (skin) almost impermeable to gases. Although chlorophylls are degraded and replaced by carotenoids in several fruits, available evidence suggests that they may persist in red grapes at maturity. In the present study, chloroplasts were isolated from the skin of red grape berries (cv. Vinhão) to measure chlorophyll levels and the organelle proteome. The results showed that chloroplasts (and chlorophylls) are maintained in ripe berries masked by anthocyanin accumulation and that the proteome of chloroplasts from green and mature berries is distinct. Several proteins of the light reactions significantly accumulated in chloroplasts at the mature stage including those of light-harvesting complexes of photosystems I (PSI) and II (PSII), redox chain, and ATP synthase, while chloroplasts at the green stage accumulated more proteins involved in the Calvin cycle and the biosynthesis of amino acids, including precursors of secondary metabolism. Taken together, results suggest that although chloroplasts are more involved in biosynthetic reactions in green berries, at the mature stage, they may provide ATP for cell maintenance and metabolism or even O2 to feed the respiratory demand of inner tissues.

摘要

光合作用在果实中的作用仍然是科学家面临的挑战。对于红色品种的成熟葡萄浆果来说尤其如此,其富含花青素的外果皮(果皮)几乎不透气。尽管叶绿素在几种果实中会降解并被类胡萝卜素取代,但现有证据表明它们在成熟的红葡萄中可能会持续存在。在本研究中,从红色葡萄浆果(品种为Vinhão)的果皮中分离出叶绿体,以测量叶绿素水平和细胞器蛋白质组。结果表明,叶绿体(和叶绿素)在成熟浆果中因花青素积累而被掩盖,并且绿色和成熟浆果的叶绿体蛋白质组是不同的。光反应的几种蛋白质在成熟阶段的叶绿体中显著积累,包括光系统I(PSI)和II(PSII)的捕光复合体、氧化还原链和ATP合酶的蛋白质,而绿色阶段的叶绿体积累了更多参与卡尔文循环和氨基酸生物合成的蛋白质,包括次生代谢的前体。综上所述,结果表明,尽管叶绿体在绿色浆果中更多地参与生物合成反应,但在成熟阶段,它们可能为细胞维持和代谢提供ATP,甚至提供O2以满足内部组织的呼吸需求。

https://cdn.ncbi.nlm.nih.gov/pmc/blobs/e50f/9641181/8dc06654556b/fpls-13-1014532-g001.jpg

文献AI研究员

20分钟写一篇综述,助力文献阅读效率提升50倍。

立即体验

用中文搜PubMed

大模型驱动的PubMed中文搜索引擎

马上搜索

文档翻译

学术文献翻译模型,支持多种主流文档格式。

立即体验