Suppr超能文献

滋养体来源的细胞外囊泡的免疫调节作用:在与人中性粒细胞对抗过程中对 NETs 和呼吸爆发的调控。

Immunomodulatory effect of extracellular vesicles from trophozoites: Regulation of NETs and respiratory burst during confrontation with human neutrophils.

机构信息

Departamento de Inmunología, Instituto de Investigaciones Biomédicas, Universidad Nacional Autónoma de México (UNAM), Ciudad de México, Mexico.

Unidad de Biomedicina, Facultad de Estudios Superiores Iztacala, Universidad Nacional Autónoma de México, Tlalnepantla, EM, Mexico.

出版信息

Front Cell Infect Microbiol. 2022 Oct 28;12:1018314. doi: 10.3389/fcimb.2022.1018314. eCollection 2022.

Abstract

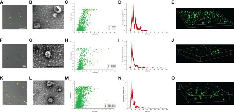
Parasites release extracellular vesicles (EVs) which, in some cases, modulate the host's immune response contributing to the establishment of the infection. In this work we have isolated and characterized the EVs released by trophozoites of the human protozoan parasite , the causal agent of amoebiasis, when alone or in coculture with human neutrophils, and determined their effect on neutrophil NETs and ROS production. Nanoparticle tracking analysis showed that amoebic EVs are variable in size, ranging from less than 50 nm to nearly 600 nm in diameter (average of 167 nm), whereas neutrophil EVs are more uniform in size, with an average of 136 nm. In cocultures amoeba:neutrophil (1:100) most EVs are 98 nm in size, which is the typical size of exosomes. EVs from amoebae and neutrophils showed almost equal levels of ROS, which were considerably increased in EVs from cocultures. Uptake of amoebic EVs by neutrophils was demonstrated by fluorescence and resulted in a significant reduction in the oxidative burst and NET release triggered by PMA, ionophore A23187, or the amoebae itself used as stimuli. Interestingly, uptake of EVs from cocultures did not affect ROS production, but instead caused a greater delay in the onset of NETs release and in their quantity. A comparative proteomic analysis between the EVs of amoebae and neutrophils separately vs the cocultures showed a similar distribution of protein categories in the GO analysis, but differences in the expression and abundance of proteins such as the N-acetyl-D-galactosamine (GalNAc) inhibitable surface lectin and calreticulin in amoeba EVs, and various antimicrobial molecules in neutrophil EVs, such as lactoferrin and myeloperoxidase. These results highlight the importance of EVs in the immunomodulatory effects exerted by amoeba on human neutrophils.

摘要

寄生虫释放细胞外囊泡 (EVs),在某些情况下,调节宿主的免疫反应,有助于感染的建立。在这项工作中,我们分离并表征了人类原生动物寄生虫滋养体释放的 EVs,该寄生虫是阿米巴病的病原体,当它们单独存在或与人中性粒细胞共培养时,并确定了它们对中性粒细胞 NETs 和 ROS 产生的影响。纳米颗粒跟踪分析表明,阿米巴 EVs 的大小变化很大,直径从小于 50nm 到近 600nm(平均 167nm),而中性粒细胞 EVs 的大小更为均匀,平均为 136nm。在共培养物中,阿米巴:中性粒细胞(1:100)中大多数 EVs 的大小为 98nm,这是外泌体的典型大小。来自阿米巴和中性粒细胞的 EVs 显示出几乎相等水平的 ROS,而来自共培养物的 EVs 中 ROS 显著增加。通过荧光证明了中性粒细胞摄取阿米巴 EVs,这导致 PMA、离子载体 A23187 或用作刺激物的阿米巴本身触发的氧化爆发和 NET 释放显著减少。有趣的是,摄取共培养物中的 EVs 不会影响 ROS 的产生,而是导致 NETs 释放及其数量的延迟更大。对阿米巴和中性粒细胞的 EVs 分别与共培养物进行比较的蛋白质组学分析表明,在 GO 分析中,蛋白质类别分布相似,但在表达和丰度上存在差异,例如 N-乙酰-D-半乳糖胺 (GalNAc) 抑制表面凝集素和阿米巴 EVs 中的钙网蛋白,以及中性粒细胞 EVs 中的各种抗菌分子,如乳铁蛋白和髓过氧化物酶。这些结果强调了 EVs 在阿米巴对人中性粒细胞的免疫调节作用中的重要性。

https://cdn.ncbi.nlm.nih.gov/pmc/blobs/78f2/9650183/11b3b62d9abd/fcimb-12-1018314-g001.jpg

文献AI研究员

20分钟写一篇综述,助力文献阅读效率提升50倍。

立即体验

用中文搜PubMed

大模型驱动的PubMed中文搜索引擎

马上搜索

文档翻译

学术文献翻译模型,支持多种主流文档格式。

立即体验