Suppr超能文献

DNA 的机械柔韧性控制着 DNA 激活 cGAS 介导的免疫监测的能力。

DNA mechanical flexibility controls DNA potential to activate cGAS-mediated immune surveillance.

机构信息

Institute of Cancer Stem Cell, Dalian Medical University, Dalian, 116044, China.

CAS Key Laboratory of Separation Sciences for Analytical Chemistry, Dalian Institute of Chemical Physics, Chinese Academy of Sciences, Dalian, China.

出版信息

Nat Commun. 2022 Nov 19;13(1):7107. doi: 10.1038/s41467-022-34858-6.

Abstract

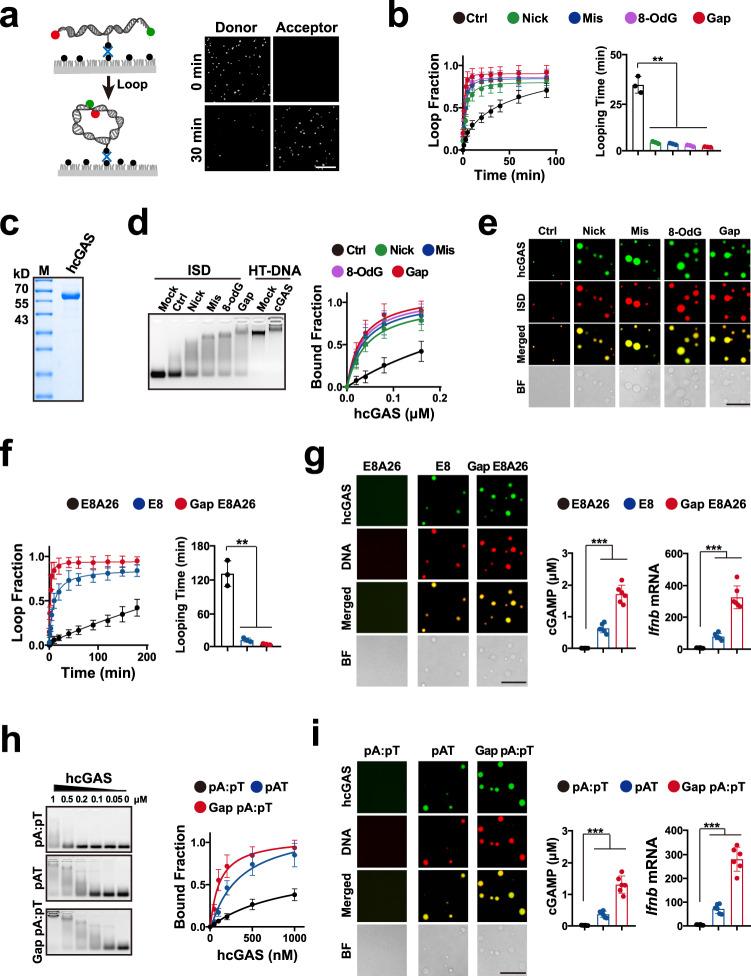
DNA is well-documented to stimulate immune response. However, the nature of the DNA to activate immune surveillance is less understood. Here, we show that the activation of cyclic GMP-AMP synthase (cGAS) depends on DNA mechanical flexibility, which is controlled by DNA-sequence, -damage and -length. Consistently, DNA-sequence was shown to control cGAS activation. Structural analyses revealed that a conserved cGAS residue (mouse R222 or human R236) contributed to the DNA-flexibility detection. And the residue substitution neutralised the flexibility-controlled DNA-potential to activate cGAS, and relaxed the DNA-length specificity of cGAS. Moreover, low dose radiation was shown to mount cGAS-mediated acute immune surveillance (AIS) via repairable (reusable) DNAs in hrs. Loss of cGAS-mediated AIS decreased the regression of local and abscopal tumours in the context of focal radiation and immune checkpoint blockade. Our results build a direct link between immunosurveillance and DNA mechanical feature.

摘要

DNA 被充分证明能刺激免疫反应。然而,DNA 激活免疫监视的性质还不太清楚。在这里,我们表明环状鸟苷酸-腺苷酸合酶 (cGAS) 的激活依赖于 DNA 的机械柔韧性,而 DNA 的柔韧性受 DNA 序列、损伤和长度控制。一致地,DNA 序列被证明可以控制 cGAS 的激活。结构分析表明,一个保守的 cGAS 残基(小鼠 R222 或人类 R236)有助于检测 DNA 的柔韧性。该残基的取代使柔韧性控制的 DNA 激活 cGAS 的潜力中和,并放宽了 cGAS 对 DNA 长度的特异性。此外,低剂量辐射被证明可以通过小时内可修复(可重复使用)的 DNA 来引发 cGAS 介导的急性免疫监视(AIS)。cGAS 介导的 AIS 的缺失会降低局部和远处肿瘤在焦点辐射和免疫检查点阻断背景下的消退。我们的结果在免疫监视和 DNA 机械特征之间建立了直接联系。

https://cdn.ncbi.nlm.nih.gov/pmc/blobs/d8f9/9675814/689c01e48054/41467_2022_34858_Fig1_HTML.jpg

文献AI研究员

20分钟写一篇综述,助力文献阅读效率提升50倍。

立即体验

用中文搜PubMed

大模型驱动的PubMed中文搜索引擎

马上搜索

文档翻译

学术文献翻译模型,支持多种主流文档格式。

立即体验