Suppr超能文献

Mito-SiPE 是一种无需序列信息和 PCR 的 mtDNA 富集方法,可用于准确的超高深度线粒体测序。

Mito-SiPE is a sequence-independent and PCR-free mtDNA enrichment method for accurate ultra-deep mitochondrial sequencing.

机构信息

Gene and Environment Interaction Section, National Human Genome Research Institute, NIH, Bethesda, MD, USA.

School of Biotechnology, Dublin City University, Dublin, Ireland.

出版信息

Commun Biol. 2022 Nov 19;5(1):1269. doi: 10.1038/s42003-022-04182-2.

Abstract

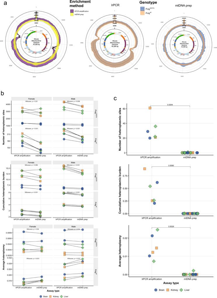
The analysis of somatic variation in the mitochondrial genome requires deep sequencing of mitochondrial DNA. This is ordinarily achieved by selective enrichment methods, such as PCR amplification or probe hybridization. These methods can introduce bias and are prone to contamination by nuclear-mitochondrial sequences (NUMTs), elements that can introduce artefacts into heteroplasmy analysis. We isolated intact mitochondria using differential centrifugation and alkaline lysis and subjected purified mitochondrial DNA to a sequence-independent and PCR-free method to obtain ultra-deep (>80,000X) sequencing coverage of the mitochondrial genome. This methodology avoids false-heteroplasmy calls that occur when long-range PCR amplification is used for mitochondrial DNA enrichment. Previously published methods employing mitochondrial DNA purification did not measure mitochondrial DNA enrichment or utilise high coverage short-read sequencing. Here, we describe a protocol that yields mitochondrial DNA and have quantified the increased level of mitochondrial DNA post-enrichment in 7 different mouse tissues. This method will enable researchers to identify changes in low frequency heteroplasmy without introducing PCR biases or NUMT contamination that are incorrectly identified as heteroplasmy when long-range PCR is used.

摘要

线粒体基因组体细胞变异的分析需要对线粒体 DNA 进行深度测序。这通常通过选择性富集方法来实现,如 PCR 扩增或探针杂交。这些方法可能会引入偏差,并且容易受到核线粒体序列(NUMTs)的污染,这些序列会在异质体分析中引入假象。我们使用差速离心和碱性裂解分离完整的线粒体,并对纯化的线粒体 DNA 进行无序列依赖性和无 PCR 的方法处理,以获得线粒体基因组的超高深度(>80,000X)测序覆盖。这种方法避免了使用长距离 PCR 扩增进行线粒体 DNA 富集时出现的假异质体呼叫。以前发表的采用线粒体 DNA 纯化的方法没有测量线粒体 DNA 的富集,也没有利用高覆盖率短读测序。在这里,我们描述了一种可以获得线粒体 DNA 的方法,并在 7 种不同的小鼠组织中定量了富集后线粒体 DNA 的增加水平。该方法将使研究人员能够识别低频异质体的变化,而不会引入 PCR 偏差或 NUMT 污染,这些偏差或污染在使用长距离 PCR 时会被错误地识别为异质体。

https://cdn.ncbi.nlm.nih.gov/pmc/blobs/564d/9675811/1a7ecd2bc99e/42003_2022_4182_Fig1_HTML.jpg

文献AI研究员

20分钟写一篇综述,助力文献阅读效率提升50倍。

立即体验

用中文搜PubMed

大模型驱动的PubMed中文搜索引擎

马上搜索

文档翻译

学术文献翻译模型,支持多种主流文档格式。

立即体验