Suppr超能文献

DNA 纳米结构的自组装作为一种精确的药物传递系统,包含细胞特异性适体,用于非小细胞肺癌的癌症治疗。

Self-assembly of DNA nanostructure containing cell-specific aptamer as a precise drug delivery system for cancer therapy in non-small cell lung cancer.

机构信息

Division of Pulmonary Medicine, the First Affiliated Hospital of Wenzhou Medical University, Key Laboratory of Heart and Lung, Wenzhou, Zhejiang, 325000, China.

Intervention Department, the First Affiliated Hospital of Wenzhou Medical University, Wenzhou, Zhejiang, 325000, China.

出版信息

J Nanobiotechnology. 2022 Nov 19;20(1):486. doi: 10.1186/s12951-022-01701-5.

Abstract

BACKGROUND

As the most common subtype in lung cancer, the precise and efficient treatment for non-small cell lung cancer (NSCLC) remains an outstanding challenge owing to early metastasis and poor prognosis. Chemotherapy, the most commonly used treatment modality, is a difficult choice for many cancer patients due to insufficient drug accumulation in tumor sites and severe systemic side-effects. In this study, we constructed a cell-specific aptamer-modified DNA nanostructure (Apt-NS) as a targeting drug delivery system achieving the precision therapy for lung cancer.

METHODS

The synthesis of DNA nanostructure and its stability were evaluated using gel electrophoresis. The targeting properties and internalization mechanism were investigated via flow cytometry and confocal analyses. Drug loading, release, and targeted drug delivery were determined by fluorescence detection, Zeta potentials assay, and confocal imaging. CCK8 assays, colony formation, cell apoptosis, metastasis analyses and in vivo experiments were conducted to assess the biological functions of DNA nanostructure.

RESULTS

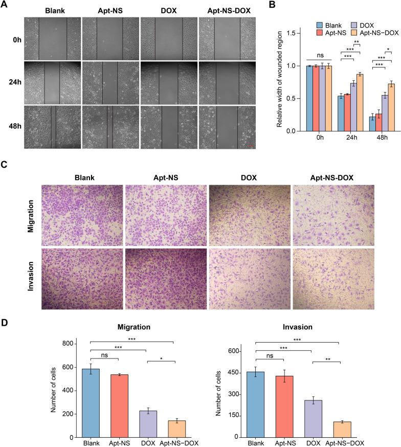
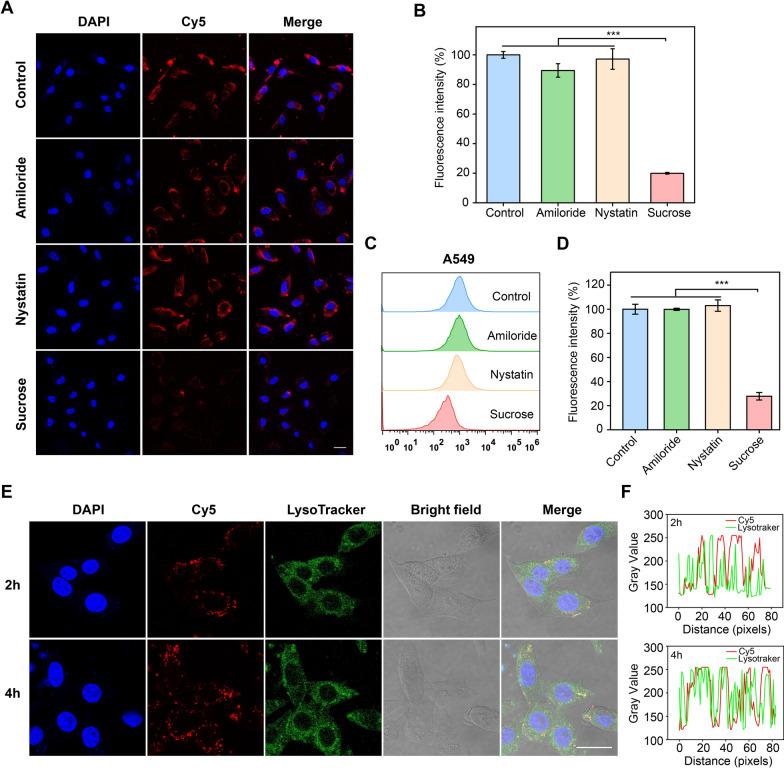
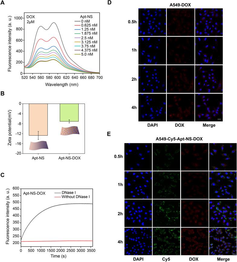
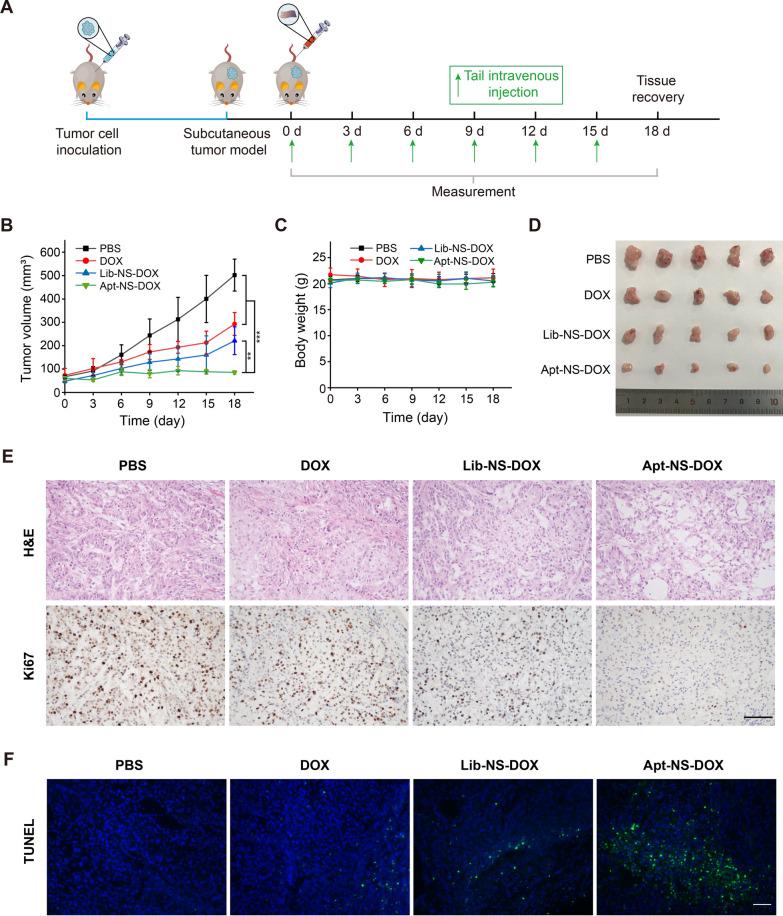
Self-assembled DNA nanoparticles (Apt-NS) had excellent stability to serum and DNase I and the ability to specifically recognize A549 cells. Upon specific binding, the drug-loaded nanoparticles (Apt-NS-DOX) were internalized into target cells by clathrin-mediated endocytosis. Subsequently, DOX could be released from Apt-NS-DOX based on the degradation of the lysosome. Apt-NS-DOX exerted significant suppression of cell proliferation, invasion and migration, and also enhanced cell apoptosis due to the excellent performance of drug delivery and intracellular release, while maintaining a superior biosafety. In addition, the antitumor effects of Apt-NS-DOX were further confirmed using in vivo models.

CONCLUSIONS

Our study provided cell-specific aptamer-modified DNA nanostructures as a drug-delivery system targeting A549 cells, which could precisely and efficiently transport chemotherapeutic drug into tumor cells, exerting enhanced antineoplastic efficacy. These findings highlight that DNA nanostructure serving as an ideal drug delivery system in cancer treatment appears great promise in biomedical applications.

摘要

背景

非小细胞肺癌(NSCLC)作为肺癌中最常见的亚型,由于早期转移和预后不良,其精确和有效的治疗仍然是一个突出的挑战。化疗是最常用的治疗方法,但由于肿瘤部位药物积累不足和严重的全身副作用,许多癌症患者难以选择。在本研究中,我们构建了一种细胞特异性适配子修饰的 DNA 纳米结构(Apt-NS)作为靶向药物传递系统,实现了肺癌的精准治疗。

方法

采用凝胶电泳评价 DNA 纳米结构的合成及其稳定性。通过流式细胞术和共聚焦分析研究其靶向特性和内化机制。通过荧光检测、Zeta 电位测定和共聚焦成像测定药物负载、释放和靶向药物传递。通过 CCK8 测定、集落形成、细胞凋亡、转移分析和体内实验评估 DNA 纳米结构的生物学功能。

结果

自组装的 DNA 纳米颗粒(Apt-NS)具有优异的血清稳定性和对 DNase I 的抗性,并且能够特异性识别 A549 细胞。特异性结合后,载药纳米颗粒(Apt-NS-DOX)通过网格蛋白介导的内吞作用被内化到靶细胞中。随后,基于溶酶体的降解,Apt-NS-DOX 中的 DOX 可以被释放出来。由于具有优异的药物传递和细胞内释放性能,Apt-NS-DOX 显著抑制了细胞增殖、侵袭和迁移,并增强了细胞凋亡,同时保持了优异的生物安全性。此外,体内模型进一步证实了 Apt-NS-DOX 的抗肿瘤作用。

结论

本研究提供了一种针对 A549 细胞的细胞特异性适配子修饰 DNA 纳米结构作为药物传递系统,能够将化疗药物精确高效地输送到肿瘤细胞中,发挥增强的抗肿瘤疗效。这些发现表明,DNA 纳米结构作为癌症治疗中的理想药物传递系统,在生物医学应用中具有广阔的应用前景。

https://cdn.ncbi.nlm.nih.gov/pmc/blobs/8f92/9675138/e88c1433d074/12951_2022_1701_Sch1_HTML.jpg

文献AI研究员

20分钟写一篇综述,助力文献阅读效率提升50倍。

立即体验

用中文搜PubMed

大模型驱动的PubMed中文搜索引擎

马上搜索

文档翻译

学术文献翻译模型,支持多种主流文档格式。

立即体验