Suppr超能文献

对人类蛋白质中D/E重复序列的全基因组调查揭示了它们的不稳定性,并有助于确定它们在染色质调节因子ATAD2中的作用。

Genome-wide survey of D/E repeats in human proteins uncovers their instability and aids in identifying their role in the chromatin regulator ATAD2.

作者信息

Shukla Shalabh, Lazarchuk Pavlo, Pavlova Maria N, Sidorova Julia M

机构信息

Department of Laboratory Medicine and Pathology, University of Washington, 1959 NE Pacific St., Box 357705, Seattle, WA 98195, USA.

出版信息

iScience. 2022 Oct 31;25(12):105464. doi: 10.1016/j.isci.2022.105464. eCollection 2022 Dec 22.

Abstract

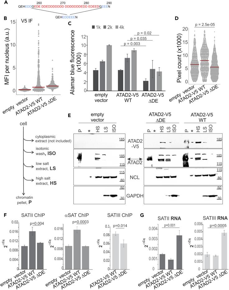
D/E repeats are stretches of aspartic and/or glutamic acid residues found in over 150 human proteins. We examined genomic stability of D/E repeats and functional characteristics of D/E repeat-containing proteins vis-à-vis the proteins with poly-Q or poly-A repeats, which are known to undergo pathologic expansions. Mining of tumor sequencing data revealed that D/E repeat-coding regions are similar to those coding poly-Qs and poly-As in increased incidence of trinucleotide insertions/deletions but differ in types and incidence of substitutions. D/E repeat-containing proteins preferentially function in chromatin metabolism and are the more likely to be nuclear and interact with core histones, the longer their repeats are. One of the longest D/E repeats of unknown function is in ATAD2, a bromodomain family ATPase frequently overexpressed in tumors. We demonstrate that D/E repeat deletion in ATAD2 suppresses its binding to nascent and mature chromatin and to the constitutive pericentromeric heterochromatin, where ATAD2 represses satellite transcription.

摘要

D/E重复序列是在150多种人类蛋白质中发现的天冬氨酸和/或谷氨酸残基片段。我们研究了D/E重复序列的基因组稳定性以及含D/E重复序列的蛋白质相对于已知会发生病理性扩增的含多聚谷氨酰胺(poly-Q)或多聚腺苷酸(poly-A)重复序列的蛋白质的功能特性。对肿瘤测序数据的挖掘显示,D/E重复序列编码区在三核苷酸插入/缺失发生率方面与编码poly-Q和poly-A的区域相似,但在替换类型和发生率方面存在差异。含D/E重复序列的蛋白质优先在染色质代谢中发挥作用,并且其重复序列越长,就越有可能定位于细胞核并与核心组蛋白相互作用。功能未知的最长D/E重复序列之一存在于ATAD2中,ATAD2是一种在肿瘤中经常过度表达的溴结构域家族ATP酶。我们证明,ATAD2中的D/E重复序列缺失会抑制其与新生染色质和成熟染色质以及组成型着丝粒周围异染色质的结合,而ATAD2在这些区域抑制卫星转录。

https://cdn.ncbi.nlm.nih.gov/pmc/blobs/b8c7/9672403/2faf377273f3/fx1.jpg

文献AI研究员

20分钟写一篇综述,助力文献阅读效率提升50倍。

立即体验

用中文搜PubMed

大模型驱动的PubMed中文搜索引擎

马上搜索

文档翻译

学术文献翻译模型,支持多种主流文档格式。

立即体验