Suppr超能文献

基于多 WGCNA 和单细胞测序分析鉴定钙化性主动脉瓣疾病的枢纽基因并揭示其免疫浸润图谱。

Identifying hub genes of calcific aortic valve disease and revealing the immune infiltration landscape based on multiple WGCNA and single-cell sequence analysis.

机构信息

Department of Cardiovascular Surgery, Union Hospital, Tongji Medical College, Huazhong University of Science and Technology, Wuhan, Hubei, China.

出版信息

Front Immunol. 2022 Nov 4;13:1035285. doi: 10.3389/fimmu.2022.1035285. eCollection 2022.

Abstract

BACKGROUND

Calcific aortic valve disease (CAVD) is a progressive fibrocalcific disease that can be treated only through valve replacement. This study aimed to determine the role of hub genes and immune cell infiltration in CAVD progression.

METHODS

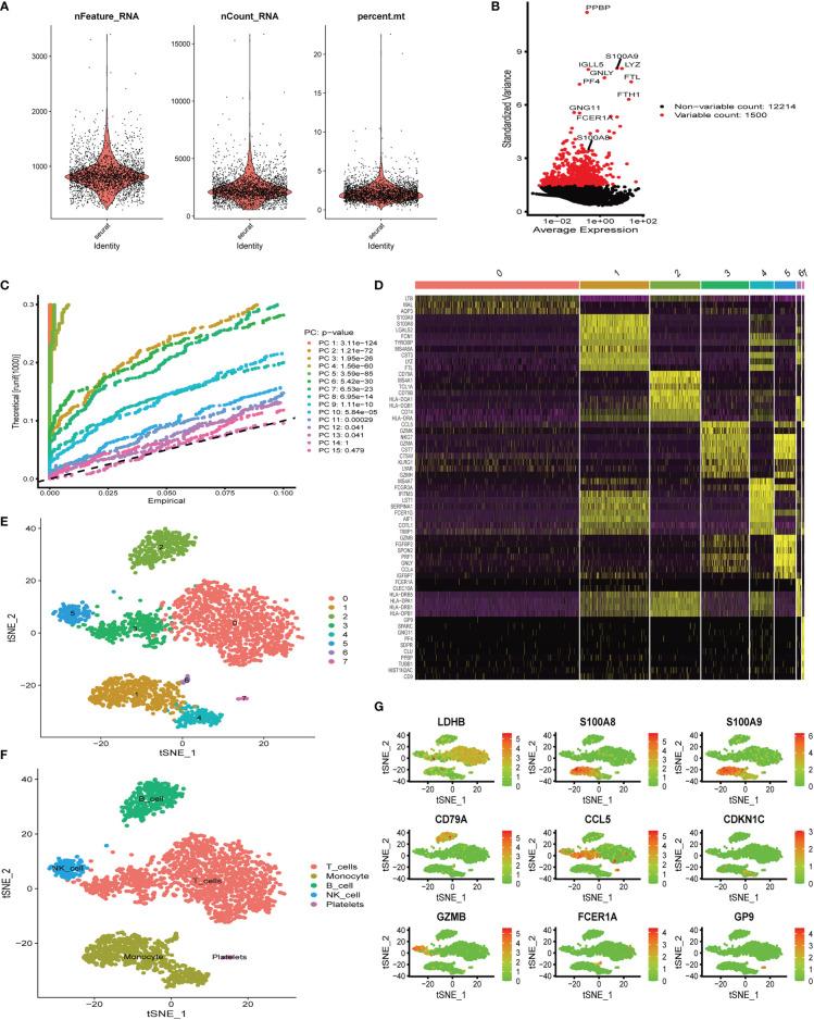
In this study, bioinformatics analysis was used to identify hub genes involved in CAVD. The datasets were downloaded from the Gene Expression Omnibus (GEO) database. Gene expression differences were evaluated pathway and Gene Ontology analyses. Weighted gene co-expression network analysis (WGCNA) and differentially expressed genes were used to screen hub genes. The CIBERSORT algorithm was used to compare immune infiltration into the calcified aortic valve based on the hub genes between high- and low-expression groups. We also performed single-cell RNA sequencing based on six different human aortic valve leaflets. The expression of hub genes was identified in human and mouse samples through quantitative real-time polymerase chain reaction (qPCR), immunohistochemistry, immunofluorescence, and ELISA, and clinical features of the patients were investigated.

RESULTS

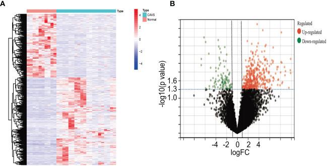
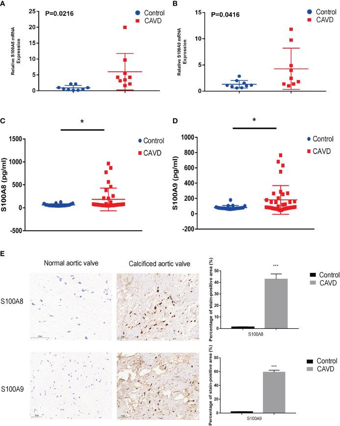
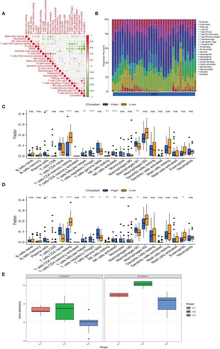
In total, 454 differentially expressed genes were obtained from the GEO database. WGCNA was used to find 12 co-expression modules in the Array Express database, of which one hub module (brown module) was most correlated with CAVD. Two hub genes were identified after combining the differentially expressed genes and . Regarding these genes, the immune infiltration profiles varied between high- and low-expression groups. Compared with that in the low hub gene expression group, the high hub gene expression group had a higher proportion of activated NK cells ( < 0.01) and M1 macrophages ( < 0.05). The expression of and was consistent with single-gene RNA sequencing results, confirming that the expression levels of these two hub genes are significantly upregulated in patients with CAVD ( < 0.01). Furthermore, these results were verified using mouse and human samples by performing immunofluorescence, immunohistochemistry, qPCR, and ELISA analyses. Finally, the localization of S100A8 and S100A9 in monocytes and macrophages was confirmed immunofluorescence using human aortic valves.

CONCLUSION

These results demonstrate that and are two hub genes involved in CAVD, which might play an important role in its development through immune-related signaling pathways.

摘要

背景

钙化性主动脉瓣疾病(CAVD)是一种进行性的纤维钙化性疾病,只能通过瓣膜置换来治疗。本研究旨在确定关键基因和免疫细胞浸润在 CAVD 进展中的作用。

方法

本研究使用生物信息学分析鉴定与 CAVD 相关的关键基因。数据集从基因表达综合数据库(GEO)中下载。通过通路和基因本体论分析评估基因表达差异。使用加权基因共表达网络分析(WGCNA)和差异表达基因筛选关键基因。根据高低表达组之间的关键基因,使用 CIBERSORT 算法比较钙化主动脉瓣的免疫浸润情况。我们还基于 6 个人类主动脉瓣叶进行了单细胞 RNA 测序。通过定量实时聚合酶链反应(qPCR)、免疫组织化学、免疫荧光和 ELISA 鉴定关键基因在人类和小鼠样本中的表达,并研究了患者的临床特征。

结果

总共从 GEO 数据库中获得了 454 个差异表达基因。使用 WGCNA 在 ArrayExpress 数据库中找到 12 个共表达模块,其中一个关键模块(棕色模块)与 CAVD 相关性最强。结合差异表达基因和 ,确定了 2 个关键基因。关于这些基因,高低表达组之间的免疫浸润谱存在差异。与低关键基因表达组相比,高关键基因表达组中激活的 NK 细胞比例更高(<0.01),M1 巨噬细胞比例更高(<0.05)。和 的表达与单细胞 RNA 测序结果一致,证实这两个关键基因在 CAVD 患者中的表达水平显著上调(<0.01)。此外,通过在小鼠和人类样本中进行免疫荧光、免疫组织化学、qPCR 和 ELISA 分析验证了这些结果。最后,通过免疫荧光验证了 S100A8 和 S100A9 在单核细胞和巨噬细胞中的定位。

结论

这些结果表明,和 是参与 CAVD 的两个关键基因,它们可能通过免疫相关信号通路在其发展中发挥重要作用。

https://cdn.ncbi.nlm.nih.gov/pmc/blobs/15b5/9673246/bab3d229e300/fimmu-13-1035285-g001.jpg

文献AI研究员

20分钟写一篇综述,助力文献阅读效率提升50倍。

立即体验

用中文搜PubMed

大模型驱动的PubMed中文搜索引擎

马上搜索

文档翻译

学术文献翻译模型,支持多种主流文档格式。

立即体验