Suppr超能文献

脂肪来源干细胞分泌的外泌体通过JAK/STAT6途径促进2型糖尿病伴肢体缺血小鼠的巨噬细胞M2极化,从而增强血管生成。

Adipose-derived stem cell-secreted exosomes enhance angiogenesis by promoting macrophage M2 polarization in type 2 diabetic mice with limb ischemia via the JAK/STAT6 pathway.

作者信息

Wang Xiangkui, Chen Shiyuan, Lu Ran, Sun Yong, Song Tao, Nie Zhonglin, Yu Chaowen, Gao Yong

机构信息

Jinan University, 601 Huangpu Avenue West, Tianhe District, Guangzhou, 510632, Guangdong, China.

Department of Vascular Surgery, Huaibei General Miner Hospital, No. 1 Changshan North Road, Xiangshan District, Huaibei, 235000, Anhui, China.

出版信息

Heliyon. 2022 Nov 13;8(11):e11495. doi: 10.1016/j.heliyon.2022.e11495. eCollection 2022 Nov.

Abstract

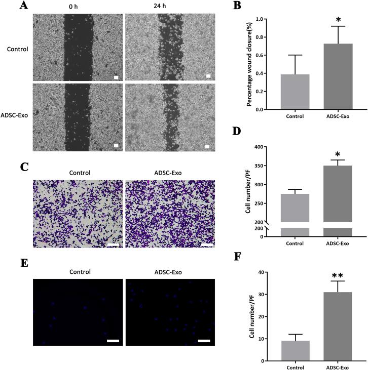
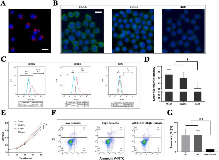
Diabetic lower limb ischemia is an intractable disease that leads to amputation and even death. Recently, adipose-derived stem cell-secreted exosomes (ADSC-Exo) have been reported as a potential therapeutic approach, but its specific mechanism of action is unknown. Studies have found that exosomes derived from stem cells can reduce inflammation and promote tissue repair. Macrophages play an important role in the development and repair of inflammation in lower limb ischemic tissue, but the specific regulation of ADSC-Exo in macrophages has rarely been reported. The present study aimed to verify whether ADSC-Exo could promote angiogenesis by regulating macrophages to reduce the level of inflammation in diabetic ischemic lower limbs. In this study, adipose-derived stem cells (ADSCs) were obtained and identified, and ADSC-Exos were isolated using ultracentrifugation and characterized using transmission electron microscopy, nanoparticle tracking analysis, and western blotting analysis. The uptake of ADSC-Exos by macrophages was observed using immunofluorescence, and macrophage polarization induced by ADSC-Exos was identified by flow cytometry, immunofluorescence and ELISA. The effects of ADSC-Exos on the proliferation, apoptosis, migration and adhesion of macrophages were evaluated using CCK-8 assay, flow cytometry, Transwell assay, scratch and adhesion experiments, and ELISA assay. The polarization-related JAK/STAT6 signaling pathway was explored by using western blotting. A lower limb ischemic model of type 2 diabetic mice was established and ADSC-Exos was intramuscularly injected into the mice. The blood flow in the lower limbs was assessed using a laser Doppler flowmeter, while the level of angiogenesis was determined using immunohistochemistry and immunofluorescence. The results of this study prove that ADSC-Exos induced M2-phenotype polarization of macrophages via the JAK/STAT6 signaling pathway can promote the proliferation, migration and adhesion of M2 macrophages, inhibit the apoptosis of macrophages, and promote the angiogenesis and revascularization of ischemic lower limbs in type 2 diabetic mice. Thus, this study provides a theoretical and experimental basis for the clinical treatment of diabetic lower limb ischemic disease.

摘要

糖尿病下肢缺血是一种导致截肢甚至死亡的难治性疾病。最近,脂肪来源干细胞分泌的外泌体(ADSC-Exo)已被报道为一种潜在的治疗方法,但其具体作用机制尚不清楚。研究发现,干细胞来源的外泌体可以减轻炎症并促进组织修复。巨噬细胞在下肢缺血组织炎症的发生和修复中起重要作用,但ADSC-Exo对巨噬细胞的具体调节作用鲜有报道。本研究旨在验证ADSC-Exo是否可通过调节巨噬细胞来促进血管生成,从而降低糖尿病缺血下肢的炎症水平。在本研究中,获取并鉴定了脂肪来源干细胞(ADSCs),采用超速离心法分离ADSC-Exos,并通过透射电子显微镜、纳米颗粒跟踪分析和蛋白质印迹分析对其进行表征。利用免疫荧光观察巨噬细胞对ADSC-Exos的摄取,并通过流式细胞术、免疫荧光和酶联免疫吸附测定法鉴定ADSC-Exos诱导的巨噬细胞极化。使用细胞计数试剂盒-8(CCK-8)检测法、流式细胞术、Transwell检测法、划痕和黏附实验以及酶联免疫吸附测定法评估ADSC-Exos对巨噬细胞增殖、凋亡、迁移和黏附的影响。通过蛋白质印迹法探索极化相关的JAK/STAT6信号通路。建立2型糖尿病小鼠下肢缺血模型,并将ADSC-Exos肌肉注射到小鼠体内。使用激光多普勒血流仪评估下肢血流,同时采用免疫组织化学和免疫荧光法测定血管生成水平。本研究结果证明,ADSC-Exos通过JAK/STAT6信号通路诱导巨噬细胞向M2表型极化,可促进M2巨噬细胞的增殖、迁移和黏附,抑制巨噬细胞凋亡,并促进2型糖尿病小鼠缺血下肢的血管生成和血管再通。因此,本研究为糖尿病下肢缺血性疾病的临床治疗提供了理论和实验依据。

https://cdn.ncbi.nlm.nih.gov/pmc/blobs/4951/9668683/6f572688d363/gr1.jpg

文献AI研究员

20分钟写一篇综述,助力文献阅读效率提升50倍。

立即体验

用中文搜PubMed

大模型驱动的PubMed中文搜索引擎

马上搜索

文档翻译

学术文献翻译模型,支持多种主流文档格式。

立即体验