Suppr超能文献

抗间皮素免疫毒素诱导间皮瘤消除、抗肿瘤免疫和三级淋巴结构的形成。

Anti-mesothelin immunotoxin induces mesothelioma eradication, anti-tumor immunity, and the development of tertiary lymphoid structures.

机构信息

Center for Cancer Research, Laboratory of Molecular Biology, National Cancer Institute, National Institutes of Health, Bethesda, MD 20892-4264.

出版信息

Proc Natl Acad Sci U S A. 2022 Nov 29;119(48):e2214928119. doi: 10.1073/pnas.2214928119. Epub 2022 Nov 21.

Abstract

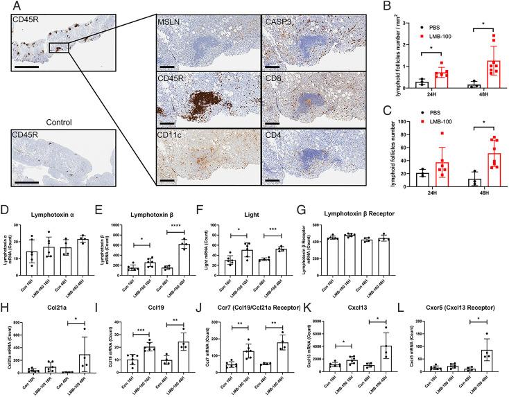
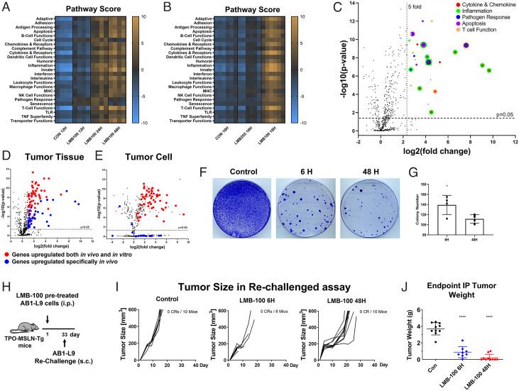
LMB-100 is a recombinant immunotoxin composed of a Fab linked to a toxin. It kills cells expressing human mesothelin (hMSLN), which is highly expressed on the surface of mesothelioma and many other cancer cells. Clinically, we observed some patients had delayed responses to an anti-hMSLN immunotoxin treatment, suggesting the induction of anti-tumor immunity. We aimed to develop a mouse model to investigate whether immunotoxin alone can induce anti-tumor immunity and to study the mechanism of this immunity. An immunocompetent transgenic mouse was used to grow mouse mesothelioma AB1 cells expressing hMSLN in the peritoneal cavity. Mice were treated with LMB-100, and mice with complete responses (CRs) were rechallenged with tumor cells to determine whether anti-tumor immunity developed. Changes in gene expression profiles were evaluated by Nanostring, and changes in cytokines and chemokines were checked by protein arrays. The distribution of various immune cells was assessed by immunohistochemistry. Our results show that the mice with tumor reached CRs and developed anti-tumor immunity after LMB-100 treatment alone. The primary response requires CD8 T cells, CD4 T cells, and B cells. Transcriptional profiling shows that LMB-100 treatment reshapes the tumor immune microenvironment by upregulating chemotaxis signals. LMB-100 treatment upregulates genes associated with tertiary lymphoid structures (TLS) development and induces TLS formation in tumors. In sum, immunotoxin-mediated cell death induces anti-tumor immunity and the development of TLS, which provides insights into how immunotoxins cause tumor regressions.

摘要

LMB-100 是一种由 Fab 连接毒素组成的重组免疫毒素。它可以杀死表达人间皮素(hMSLN)的细胞,hMSLN 高度表达于间皮瘤和许多其他癌细胞表面。临床上,我们观察到一些患者对抗 hMSLN 免疫毒素治疗有延迟反应,这表明诱导了抗肿瘤免疫。我们旨在开发一种小鼠模型,以研究免疫毒素是否单独可以诱导抗肿瘤免疫,并研究这种免疫的机制。我们使用表达 hMSLN 的免疫活性转基因小鼠在腹腔中生长小鼠间皮瘤 AB1 细胞。用 LMB-100 处理小鼠,并用肿瘤细胞对完全缓解(CR)的小鼠进行再挑战,以确定是否产生了抗肿瘤免疫。通过 Nanostring 评估基因表达谱的变化,并通过蛋白质阵列检查细胞因子和趋化因子的变化。通过免疫组织化学评估各种免疫细胞的分布。我们的结果表明,在单独使用 LMB-100 治疗后,患有肿瘤的小鼠达到 CR 并产生了抗肿瘤免疫。初次反应需要 CD8 T 细胞、CD4 T 细胞和 B 细胞。转录谱分析表明,LMB-100 治疗通过上调趋化信号重塑肿瘤免疫微环境。LMB-100 治疗上调与三级淋巴结构(TLS)发育相关的基因,并诱导肿瘤中 TLS 的形成。总之,免疫毒素介导的细胞死亡诱导抗肿瘤免疫和 TLS 的发展,这为免疫毒素如何引起肿瘤消退提供了新的见解。

https://cdn.ncbi.nlm.nih.gov/pmc/blobs/090d/9860319/43829d39f776/pnas.2214928119fig01.jpg

文献AI研究员

20分钟写一篇综述,助力文献阅读效率提升50倍。

立即体验

用中文搜PubMed

大模型驱动的PubMed中文搜索引擎

马上搜索

文档翻译

学术文献翻译模型,支持多种主流文档格式。

立即体验