Suppr超能文献

长非编码 RNA DIO3OS 诱导糖酵解优势代谢重编程以促进乳腺癌对芳香化酶抑制剂耐药。

Long noncoding RNA DIO3OS induces glycolytic-dominant metabolic reprogramming to promote aromatase inhibitor resistance in breast cancer.

机构信息

Guangdong Provincial Key Laboratory of Malignant Tumor Epigenetics and Gene Regulation, Guangdong-Hong Kong Joint Laboratory for RNA Medicine, Sun Yat-Sen Memorial Hospital, Sun Yat-Sen University, Guangzhou, China.

Breast Tumor Center, Sun Yat-Sen Memorial Hospital, Sun Yat-Sen University, Guangzhou, China.

出版信息

Nat Commun. 2022 Nov 22;13(1):7160. doi: 10.1038/s41467-022-34702-x.

Abstract

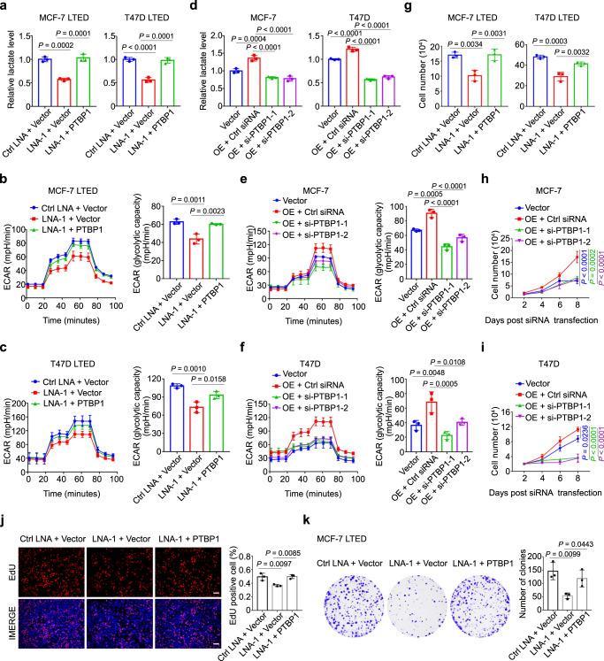
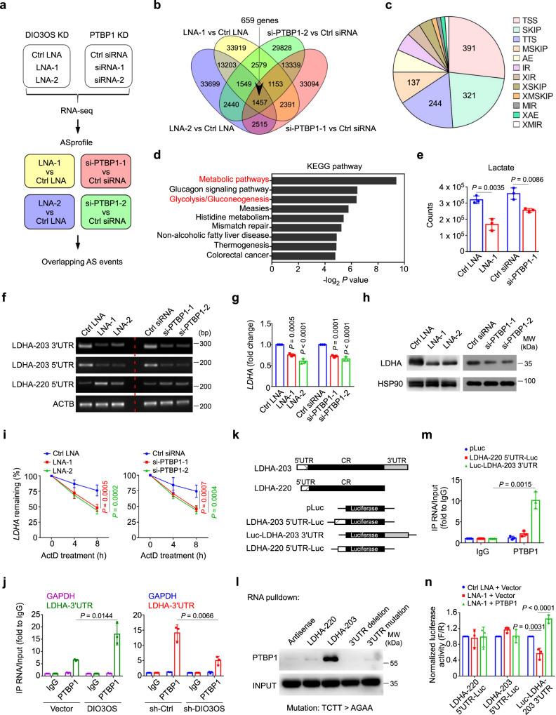
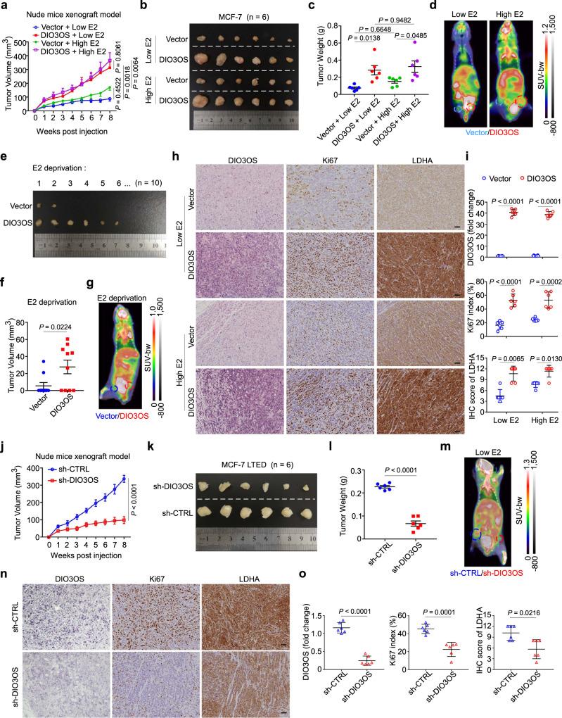
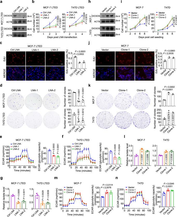
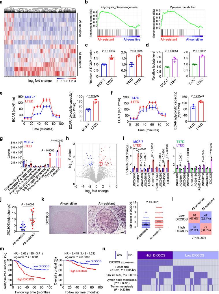
Aromatase inhibition is an efficient endocrine therapy to block ectopic estrogen production for postmenopausal estrogen receptor (ER)-positive breast cancer patients, but many develop resistance. Here, we show that aromatase inhibitor (AI)-resistant breast tumors display features of enhanced aerobic glycolysis with upregulation of long noncoding RNA (lncRNA) DIO3OS, which correlates with poor prognosis of breast cancer patients on AI therapies. Long-term estrogen deprivation induces DIO3OS expression in ER-positive breast tumor cells, which further enhances aerobic glycolysis and promotes estrogen-independent cell proliferation in vitro and in vivo. Mechanistically, DIO3OS interacts with polypyrimidine tract binding protein 1 (PTBP1) and stabilizes the mRNA of lactate dehydrogenase A (LDHA) by protecting the integrity of its 3'UTR, and subsequently upregulates LDHA expression and activates glycolytic metabolism in AI-resistant breast cancer cells. Our findings highlight the role of lncRNA in regulating the key enzyme of glycolytic metabolism in response to endocrine therapies and the potential of targeting DIO3OS to reverse AI resistance in ER-positive breast cancer.

摘要

芳香化酶抑制是一种有效的内分泌治疗方法,可以阻断绝经后雌激素受体(ER)阳性乳腺癌患者的异位雌激素产生,但许多患者会产生耐药性。在这里,我们表明,芳香化酶抑制剂(AI)耐药的乳腺癌肿瘤表现出增强的有氧糖酵解特征,长链非编码 RNA(lncRNA)DIO3OS 上调,这与 AI 治疗中乳腺癌患者的预后不良相关。长期的雌激素剥夺诱导 ER 阳性乳腺癌细胞中 DIO3OS 的表达,进一步增强有氧糖酵解,并促进体外和体内雌激素非依赖性细胞增殖。在机制上,DIO3OS 与多嘧啶 tract 结合蛋白 1(PTBP1)相互作用,并通过保护其 3'UTR 的完整性稳定乳酸脱氢酶 A(LDHA)的 mRNA,随后上调 LDHA 表达并激活 AI 耐药乳腺癌细胞中的糖酵解代谢。我们的研究结果强调了 lncRNA 在响应内分泌治疗调节糖酵解代谢关键酶中的作用,以及靶向 DIO3OS 逆转 ER 阳性乳腺癌中 AI 耐药性的潜力。

https://cdn.ncbi.nlm.nih.gov/pmc/blobs/f08d/9684133/82de34ff5a77/41467_2022_34702_Fig1_HTML.jpg

文献AI研究员

20分钟写一篇综述,助力文献阅读效率提升50倍。

立即体验

用中文搜PubMed

大模型驱动的PubMed中文搜索引擎

马上搜索

文档翻译

学术文献翻译模型,支持多种主流文档格式。

立即体验