Suppr超能文献

感染细胞中BoLA-I和BoLA-DR呈递肽段的免疫肽组学分析

Immunopeptidomic Analysis of BoLA-I and BoLA-DR Presented Peptides from Infected Cells.

作者信息

Connelley Timothy, Nicastri Annalisa, Sheldrake Tara, Vrettou Christina, Fisch Andressa, Reynisson Birkir, Buus Soren, Hill Adrian, Morrison Ivan, Nielsen Morten, Ternette Nicola

机构信息

The Roslin Institute, The Royal (Dick) School of Veterinary Science, The University of Edinburgh, Edinburgh EH25 9RG, UK.

The Jenner Institute, Nuffield Department of Medicine, The University of Oxford, Oxford OX3 7BN, UK.

出版信息

Vaccines (Basel). 2022 Nov 11;10(11):1907. doi: 10.3390/vaccines10111907.

Abstract

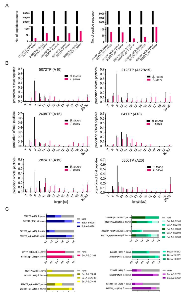
The apicomplexan parasite Theileria parva is the causative agent of East Coast fever, usually a fatal disease for cattle, which is prevalent in large areas of eastern, central, and southern Africa. Protective immunity against T. parva is mediated by CD8+ T cells, with CD4+ T-cells thought to be important in facilitating the full maturation and development of the CD8+ T-cell response. T. parva has a large proteome, with >4000 protein-coding genes, making T-cell antigen identification using conventional screening approaches laborious and expensive. To date, only a limited number of T-cell antigens have been described. Novel approaches for identifying candidate antigens for T. parva are required to replace and/or complement those currently employed. In this study, we report on the use of immunopeptidomics to study the repertoire of T. parva peptides presented by both BoLA-I and BoLA-DR molecules on infected cells. The study reports on peptides identified from the analysis of 13 BoLA-I and 6 BoLA-DR datasets covering a range of different BoLA genotypes. This represents the most comprehensive immunopeptidomic dataset available for any eukaryotic pathogen to date. Examination of the immunopeptidome data suggested the presence of a large number of coprecipitated and non-MHC-binding peptides. As part of the work, a pipeline to curate the datasets to remove these peptides was developed and used to generate a final list of 74 BoLA-I and 15 BoLA-DR-presented peptides. Together, the data demonstrated the utility of immunopeptidomics as a method to identify novel T-cell antigens for T. parva and the importance of careful curation and the application of high-quality immunoinformatics to parse the data generated.

摘要

顶复门寄生虫小泰勒虫是东海岸热的病原体,东海岸热通常是牛的一种致命疾病,在非洲东部、中部和南部的大片地区流行。针对小泰勒虫的保护性免疫由CD8 + T细胞介导,CD4 + T细胞被认为在促进CD8 + T细胞反应的充分成熟和发育中起重要作用。小泰勒虫拥有庞大的蛋白质组,有超过4000个蛋白质编码基因,这使得使用传统筛选方法鉴定T细胞抗原既费力又昂贵。迄今为止,仅描述了有限数量的T细胞抗原。需要新的方法来鉴定小泰勒虫的候选抗原,以取代和/或补充目前使用的方法。在本研究中,我们报告了使用免疫肽组学来研究感染细胞上由BoLA-I和BoLA-DR分子呈递的小泰勒虫肽库。该研究报告了从分析13个BoLA-I和6个BoLA-DR数据集(涵盖一系列不同的BoLA基因型)中鉴定出的肽。这代表了迄今为止任何真核病原体可用的最全面的免疫肽组学数据集。对免疫肽组数据的检查表明存在大量共沉淀和非MHC结合肽。作为这项工作的一部分,开发了一个用于整理数据集以去除这些肽的流程,并用于生成74个BoLA-I呈递肽和15个BoLA-DR呈递肽的最终列表。总之,这些数据证明了免疫肽组学作为一种鉴定小泰勒虫新T细胞抗原的方法的实用性,以及仔细整理和应用高质量免疫信息学来解析所生成数据的重要性。

https://cdn.ncbi.nlm.nih.gov/pmc/blobs/a70c/9699068/024c54344b4b/vaccines-10-01907-g001.jpg

文献AI研究员

20分钟写一篇综述,助力文献阅读效率提升50倍。

立即体验

用中文搜PubMed

大模型驱动的PubMed中文搜索引擎

马上搜索

文档翻译

学术文献翻译模型,支持多种主流文档格式。

立即体验