Suppr超能文献

抗血管内皮生长因子受体1(VEGFR-1)D16F7单克隆抗体抑制黑色素瘤对可溶性VEGFR-1的黏附以及对胎盘生长因子的组织侵袭。

The Anti-Vascular Endothelial Growth Factor Receptor 1 (VEGFR-1) D16F7 Monoclonal Antibody Inhibits Melanoma Adhesion to Soluble VEGFR-1 and Tissue Invasion in Response to Placenta Growth Factor.

作者信息

Atzori Maria Grazia, Ceci Claudia, Ruffini Federica, Scimeca Manuel, Cicconi Rosella, Mattei Maurizio, Lacal Pedro Miguel, Graziani Grazia

机构信息

Department of Systems Medicine, University of Rome Tor Vergata, Via Montpellier 1, 00133 Rome, Italy.

Departmental Faculty of Medicine and Surgery, Saint Camillus International University of Health Sciences, Via di Sant'Alessandro, 8, 00131 Rome, Italy.

出版信息

Cancers (Basel). 2022 Nov 14;14(22):5578. doi: 10.3390/cancers14225578.

Abstract

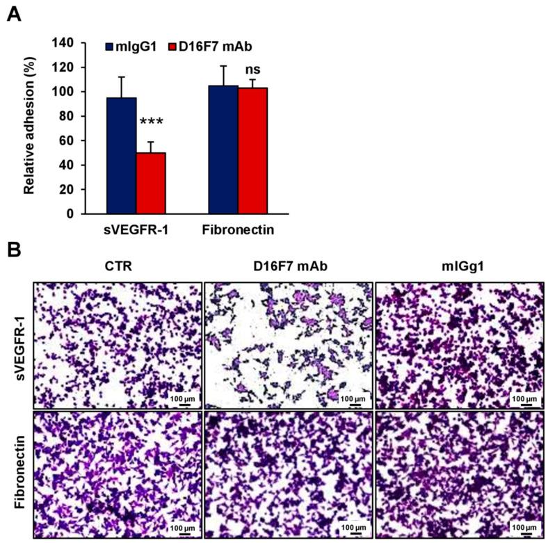
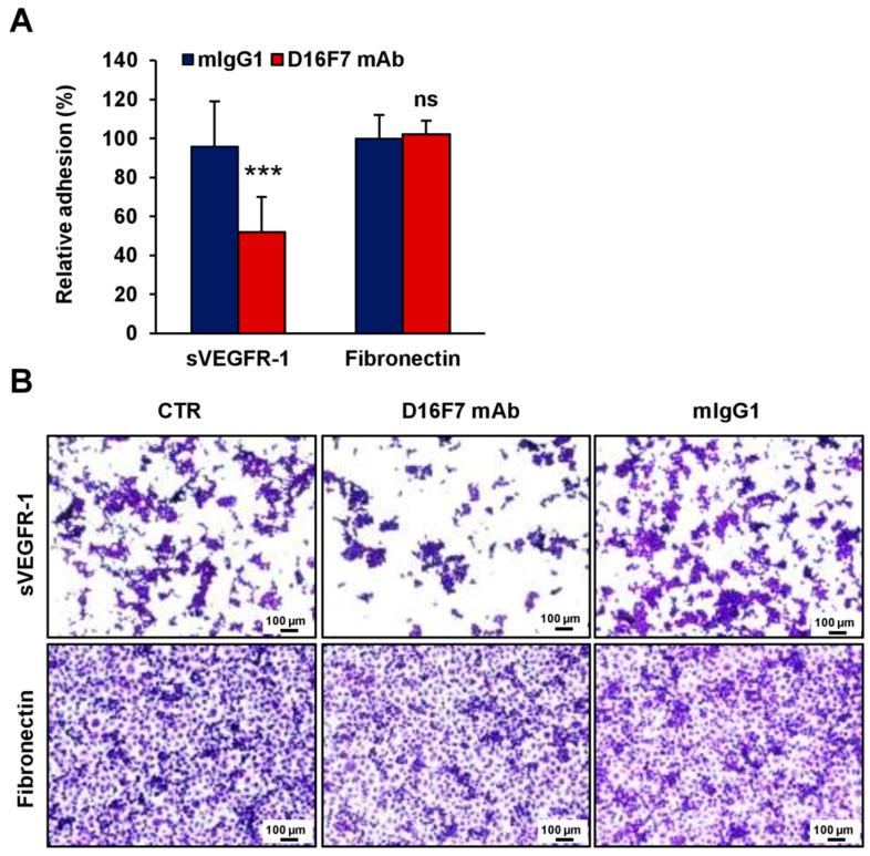
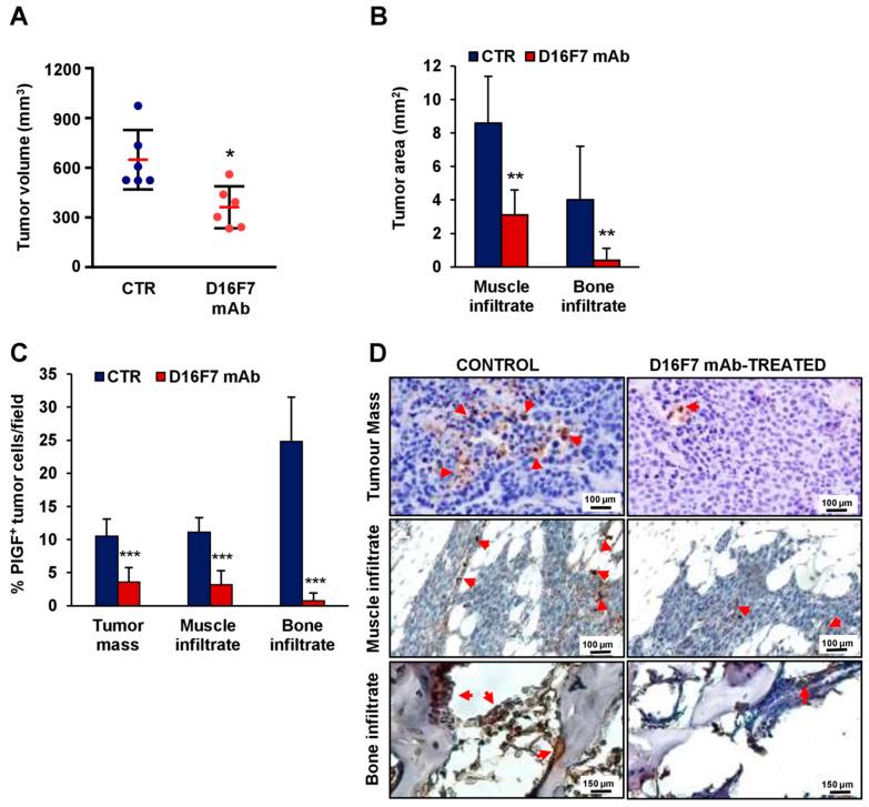
Placenta growth factor (PlGF) is a member of the vascular endothelial growth factor (VEGF) family involved in tumor-associated angiogenesis and melanoma invasion of the extra-cellular matrix (ECM) through activation of membrane VEGF receptor 1 (VEGFR-1). A soluble VEGFR-1 (sVEGFR-1) form is released in the ECM, where it sequesters proangiogenic factors and stimulates endothelial or tumor cell adhesion and chemotaxis through interaction with α5β1 integrin. The anti-VEGFR-1 monoclonal antibody (D16F7 mAb) inhibits VEGF-A or PlGF-mediated signal transduction without affecting ligand interaction, thus preserving sVEGFR-1 decoy function. The aim of this study was to investigate whether D16F7 mAb hampers melanoma spread by in vitro analysis of cell adhesion to sVEGFR-1, ECM invasion, transmigration through an endothelial cell monolayer and in vivo evaluation of tumor infiltrative potential in a syngeneic murine model. Results indicate that D16F7 mAb significantly inhibits melanoma adhesion to sVEGFR-1 and ECM invasion, as well as transmigration in response to PlGF. Moreover, treatment of melanoma-bearing mice with the anti-VEGFR-1 mAb not only inhibits tumor growth but also induces a significant reduction in bone infiltration associated with a decrease in PlGF-positive melanoma cells. Furthermore, D16F7 mAb reduces PlGF production by melanoma cells. Therefore, blockade of PLGF/VEGFR-1 signaling represents a suitable strategy to counteract the metastatic potential of melanoma.

摘要

胎盘生长因子(PlGF)是血管内皮生长因子(VEGF)家族的一员,通过激活膜血管内皮生长因子受体1(VEGFR-1)参与肿瘤相关血管生成以及黑色素瘤对细胞外基质(ECM)的侵袭。一种可溶性VEGFR-1(sVEGFR-1)形式在ECM中释放,在那里它隔离促血管生成因子,并通过与α5β1整合素相互作用刺激内皮细胞或肿瘤细胞的黏附和趋化作用。抗VEGFR-1单克隆抗体(D16F7 mAb)抑制VEGF-A或PlGF介导的信号转导,而不影响配体相互作用,从而保留sVEGFR-1的诱饵功能。本研究的目的是通过体外分析细胞对sVEGFR-1的黏附、ECM侵袭、穿过内皮细胞单层的迁移以及在同基因小鼠模型中体内评估肿瘤浸润潜力,来研究D16F7 mAb是否会阻碍黑色素瘤的扩散。结果表明,D16F7 mAb显著抑制黑色素瘤对sVEGFR-1的黏附、ECM侵袭以及对PlGF的迁移反应。此外,用抗VEGFR-1 mAb治疗荷黑色素瘤小鼠不仅抑制肿瘤生长,还能显著减少与PlGF阳性黑色素瘤细胞减少相关的骨浸润。此外,D16F7 mAb可降低黑色素瘤细胞的PlGF产生。因此,阻断PLGF/VEGFR-1信号通路是对抗黑色素瘤转移潜能的一种合适策略。

https://cdn.ncbi.nlm.nih.gov/pmc/blobs/d0a8/9688925/4fd11730f807/cancers-14-05578-g001.jpg

文献AI研究员

20分钟写一篇综述,助力文献阅读效率提升50倍。

立即体验

用中文搜PubMed

大模型驱动的PubMed中文搜索引擎

马上搜索

文档翻译

学术文献翻译模型,支持多种主流文档格式。

立即体验