Suppr超能文献

外泌体和可溶性程序性死亡配体1(PD-L1)可预测结外NK/T细胞淋巴瘤患者对帕博利珠单抗的反应。

Exosomal and Soluble Programed Death-Ligand 1 (PD-L1) Predicts Responses to Pembrolizumab in Patients with Extranodal NK/T-Cell Lymphoma.

作者信息

Kim Seok Jin, Ryu Kyung Ju, Park Bon, Yoon Sang Eun, Cho Junhun, Park Yoon, Kim Won Seog

机构信息

Division of Hematology-Oncology, Department of Medicine, Samsung Medical Center, Sungkyunkwan University School of Medicine, Seoul 06351, Republic of Korea.

Department of Health Sciences and Technology, Samsung Advanced Institute of Health Science and Technology, Sungkyunkwan University, Seoul 06351, Republic of Korea.

出版信息

Cancers (Basel). 2022 Nov 16;14(22):5618. doi: 10.3390/cancers14225618.

Abstract

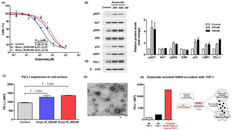
Soluble and exosomal programed death-ligand 1 (PD-L1) can be upregulated in extranodal natural killer/T-cell lymphoma (ENKTL). However, its clinical role in predicting outcomes after pembrolizumab treatment has yet to be studied in ENKTL patients. We investigated the association between pre-treatment soluble and exosomal PD-L1 and outcomes in ENKTL patients who received pembrolizumab as a salvage treatment. The production of soluble and exosomal PD-L1 was analyzed in vitro using an etoposide-resistant ENKTL cell line. Serum levels of soluble and exosomal PD-L1 were measured in patients with relapsed or refractory ENKTL prior to treatment with pembrolizumab. Relapsed or refractory ENKTL patients who received pembrolizumab as a salvage therapy between May 2017 and March 2021 were analyzed at our institute. Soluble and exosomal PD-L1 was significantly higher in serum samples of relapsed or refractory ENKTL patients compared with healthy controls, which is consistent with increased production of soluble and exosomal PD-L1 in an etoposide-resistant ENKTL cell line (SNK6R), which was found to show increased expression of soluble and exosomal PD-L1. Serum-soluble PD-L1 levels were significantly correlated with exosomal PD-L1, and were significantly lower in responders to pembrolizumab compared with non-responders. Longitudinal analysis after pembrolizumab also revealed a relationship between PD-L1 levels and responses. Treatment outcomes and overall survival after pembrolizumab were significantly better in patients with low soluble and exosomal PD-L1. In conclusion, soluble and exosomal PD-L1 can predict responses to pembrolizumab in ENKTL patients, making it a useful pre-treatment biomarker for ENKTL patients receiving pembrolizumab.

摘要

可溶性和外泌体程序性死亡配体1(PD-L1)可在结外自然杀伤/T细胞淋巴瘤(ENKTL)中上调。然而,其在预测帕博利珠单抗治疗后结局方面的临床作用在ENKTL患者中尚未得到研究。我们调查了接受帕博利珠单抗作为挽救治疗的ENKTL患者治疗前可溶性和外泌体PD-L1与结局之间的关联。使用依托泊苷耐药的ENKTL细胞系在体外分析可溶性和外泌体PD-L1的产生。在接受帕博利珠单抗治疗前,对复发或难治性ENKTL患者的血清可溶性和外泌体PD-L1水平进行测量。对2017年5月至2021年3月期间在我院接受帕博利珠单抗作为挽救治疗的复发或难治性ENKTL患者进行分析。与健康对照相比,复发或难治性ENKTL患者血清样本中的可溶性和外泌体PD-L1显著更高,这与依托泊苷耐药的ENKTL细胞系(SNK6R)中可溶性和外泌体PD-L1产生增加一致,该细胞系中可溶性和外泌体PD-L1表达增加。血清可溶性PD-L1水平与外泌体PD-L1显著相关,与无反应者相比,帕博利珠单抗反应者的血清可溶性PD-L1水平显著更低。帕博利珠单抗治疗后的纵向分析也揭示了PD-L1水平与反应之间的关系。可溶性和外泌体PD-L1水平低的患者接受帕博利珠单抗治疗后的治疗结局和总生存期显著更好。总之,可溶性和外泌体PD-L1可预测ENKTL患者对帕博利珠单抗的反应,使其成为接受帕博利珠单抗治疗的ENKTL患者有用的治疗前生物标志物。

https://cdn.ncbi.nlm.nih.gov/pmc/blobs/2eeb/9688922/7bcd3ccb2644/cancers-14-05618-g001.jpg

文献AI研究员

20分钟写一篇综述,助力文献阅读效率提升50倍。

立即体验

用中文搜PubMed

大模型驱动的PubMed中文搜索引擎

马上搜索

文档翻译

学术文献翻译模型,支持多种主流文档格式。

立即体验