Suppr超能文献

BtpB 调控 RAW264.7 细胞中的细胞凋亡和自噬流。

BtpB Manipulates Apoptosis and Autophagic Flux in RAW264.7 Cells.

机构信息

College of Veterinary Medicine, Northwest A&F University, Yangling District, Xianyang 712100, China.

Key Laboratory of Animal Biotechnology of the Ministry of Agriculture, Northwest A&F University, Yangling District, Xianyang 712100, China.

出版信息

Int J Mol Sci. 2022 Nov 20;23(22):14439. doi: 10.3390/ijms232214439.

Abstract

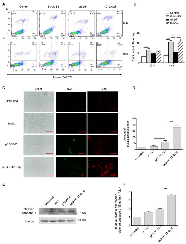
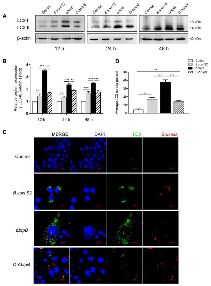
transfers effectors into host cells, manipulating cellular processes to its advantage; however, the mechanism by which effectors regulate cellular processes during infection is poorly understood. A growing number of studies have shown that apoptosis and autophagy are critical mechanisms for target cells to cope with pathogens and maintain cellular homeostasis. BtpB is a type IV secretion system effector with a complex mechanism for manipulating host infection. Here, we show that the ectopic expression of BtpB promoted DNA fragmentation. In contrast, an isogenic mutant strain, Δ, inhibited apoptosis compared to the wild-type strain S2 in RAW264.7 cells. In addition, BtpB inhibited autophagy, as determined by LC3-II protein levels, the number of LC3 puncta, and p62 degradation. We also found that BtpB reduced autophagolysosome formation and blocked the complete autophagic flux. Moreover, our results revealed that the autophagy inhibitor, chloroquine, reduces 's intracellular survival. Overall, our data unveil new mechanisms of virulence implicating the effector BtpB in regulating host intracellular infection.

摘要

将效应器转移到宿主细胞中,操纵细胞过程以利于自身;然而,效应器在感染过程中调节细胞过程的机制还知之甚少。越来越多的研究表明,细胞凋亡和自噬是靶细胞应对病原体和维持细胞内稳态的关键机制。BtpB 是一种具有复杂机制的 IV 型分泌系统效应器,可操纵宿主感染。在这里,我们表明 BtpB 的异位表达促进了 DNA 片段化。相比之下,与野生型菌株 S2 相比,在 RAW264.7 细胞中,同基因缺失突变株Δ抑制了细胞凋亡。此外,BtpB 通过 LC3-II 蛋白水平、LC3 斑点数量和 p62 降解来抑制自噬。我们还发现 BtpB 减少了自噬溶酶体的形成并阻断了完整的自噬通量。此外,我们的结果表明,自噬抑制剂氯喹可降低的细胞内存活。总的来说,我们的数据揭示了新的毒力机制,表明效应器 BtpB 参与调节宿主细胞内感染。

https://cdn.ncbi.nlm.nih.gov/pmc/blobs/500d/9693124/486f11578580/ijms-23-14439-g001.jpg

文献AI研究员

20分钟写一篇综述,助力文献阅读效率提升50倍。

立即体验

用中文搜PubMed

大模型驱动的PubMed中文搜索引擎

马上搜索

文档翻译

学术文献翻译模型,支持多种主流文档格式。

立即体验