Suppr超能文献

茶黄素-3,3'-二没食子酸酯通过 Nrf2/GPX4 信号通路抑制骨关节炎中 Erastin 诱导的软骨细胞铁死亡。

Theaflavin-3,3'-Digallate Inhibits Erastin-Induced Chondrocytes Ferroptosis via the Nrf2/GPX4 Signaling Pathway in Osteoarthritis.

机构信息

Truma Central, The Affiliated Changzhou No.2 People's Hospital with Nanjing Medical University, 29 Xinglong Alley, Changzhou 213003, China.

Medical Research Center, The Affiliated Changzhou No.2 People's Hospital of Nanjing Medical University, 29 Xinglong Alley, Changzhou 213003, China.

出版信息

Oxid Med Cell Longev. 2022 Nov 17;2022:3531995. doi: 10.1155/2022/3531995. eCollection 2022.

Abstract

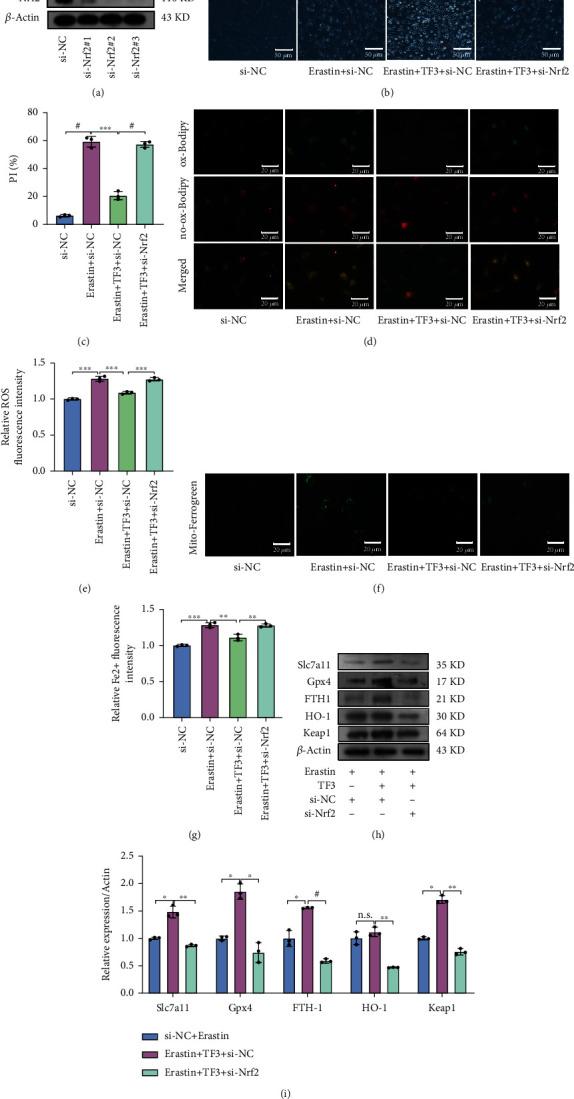
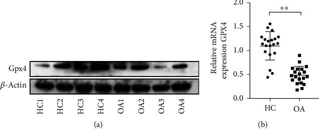
There is evidence that osteoarthritis (OA) is associated with ferroptosis which is a kind of lipid peroxidation-related cell death. Theaflavin-3,3'-digallate(TF3), a polyphenol compound extracted from black tea, possesses antioxidative and anti-inflammatory properties, but its effects on chondrocyte ferroptosis in osteoarthritis (OA) remain unclear. Our present study aims at exploring the protective role and underlying mechanisms of TF3 against erastin-induced chondrocyte ferroptosis in OA. In human primary chondrocytes treated with erastin alone or combined with different doses of TF3, cell viability was assessed by MTS. Ferroptosis-related proteins, including Gpx4, HO-1, and FTH1, were detected by western blot. The levels of lipid peroxidation and Fe2 were determined by fluorescence staining. Meanwhile, the change of related proteins in the Nrf2/Gpx4 signaling pathway was determined by western blot. siRNA-mediated Nrf2 knockdown and the Gpx4 inhibitor RSL3 were used to explore molecular mechanisms for TF3-induced ferroptosis in OA chondrocyte. The magnetic resonance imaging (MRI), HE staining, Masson's staining, and immunohistochemistry were used to evaluate articular cartilage damages in the rat OA model. The results showed that Gpx4 expression was markedly downregulated in the chondrocytes of OA patients. TF3 reversed erastin-induced ferroptosis of human cultured chondrocytes, lipid ROS, and Fe2 production in mitochondria. Moreover, the expression of Gpx4, HO-1, FTH1, and Nrf2 was markedly induced by TF3 in the erastin-treated chondrocytes. The antiferroptotic effect of TF3 was related to enhance Nrf2/Gpx4 signaling pathway. Finally, TF3 inhibited OA progression by alleviating cartilage damage related to chondrocyte ferroptosis. Thus, TF3 significantly inhibits chondrocyte ferroptosis by activating the Nrf2/Gpx4 signaling pathway, suggesting that TF3 serves as a potential therapeutic supplement for OA treatment.

摘要

有证据表明,骨关节炎(OA)与铁死亡有关,铁死亡是一种脂质过氧化相关的细胞死亡。茶黄素-3,3'-二没食子酸酯(TF3)是一种从红茶中提取的多酚化合物,具有抗氧化和抗炎作用,但它对骨关节炎(OA)软骨细胞铁死亡的影响尚不清楚。本研究旨在探讨 TF3 对 OA 中 Erastin 诱导的软骨细胞铁死亡的保护作用及其潜在机制。在单独用 Erastin 或与不同剂量 TF3 联合处理的人原代软骨细胞中,通过 MTS 评估细胞活力。通过 Western blot 检测铁死亡相关蛋白,包括 Gpx4、HO-1 和 FTH1。通过荧光染色测定脂质过氧化和 Fe2+水平。同时,通过 Western blot 测定 Nrf2/Gpx4 信号通路相关蛋白的变化。用 siRNA 介导的 Nrf2 敲低和 Gpx4 抑制剂 RSL3 来探讨 TF3 诱导 OA 软骨细胞铁死亡的分子机制。采用磁共振成像(MRI)、HE 染色、Masson 染色和免疫组织化学方法评估大鼠 OA 模型中关节软骨的损伤。结果显示,OA 患者软骨细胞中 Gpx4 表达明显下调。TF3 逆转了 Erastin 诱导的人培养软骨细胞铁死亡、线粒体中脂质 ROS 和 Fe2+的产生。此外,TF3 明显诱导了 Erastin 处理的软骨细胞中 Gpx4、HO-1、FTH1 和 Nrf2 的表达。TF3 的抗铁死亡作用与增强 Nrf2/Gpx4 信号通路有关。最后,TF3 通过减轻与软骨细胞铁死亡相关的软骨损伤来抑制 OA 进展。因此,TF3 通过激活 Nrf2/Gpx4 信号通路显著抑制软骨细胞铁死亡,提示 TF3 可能成为 OA 治疗的潜在治疗补充剂。

https://cdn.ncbi.nlm.nih.gov/pmc/blobs/1f92/9691334/b29465eceff4/OMCL2022-3531995.001.jpg

文献AI研究员

20分钟写一篇综述,助力文献阅读效率提升50倍。

立即体验

用中文搜PubMed

大模型驱动的PubMed中文搜索引擎

马上搜索

文档翻译

学术文献翻译模型,支持多种主流文档格式。

立即体验