Suppr超能文献

过氧化物酶体增殖物激活受体γ作为感染中紧密连接的守护者。

Peroxisome proliferator-activated receptor-γ as the gatekeeper of tight junction in infection.

作者信息

Lai Yi-Hsin, Wu Tai-Chieh, Tsai Bo-Yang, Hung Yuan-Pin, Lin Hsiao-Ju, Tsai Yau-Sheng, Ko Wen-Chien, Tsai Pei-Jane

机构信息

Institute of Basic Medical Sciences, College of Medicine, National Cheng Kung University, Tainan, Taiwan.

Department of Medical Laboratory Science and Biotechnology, College of Medicine, National Cheng Kung University, Tainan, Taiwan.

出版信息

Front Microbiol. 2022 Nov 11;13:986457. doi: 10.3389/fmicb.2022.986457. eCollection 2022.

Abstract

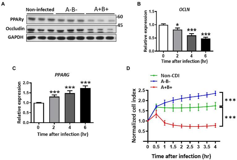
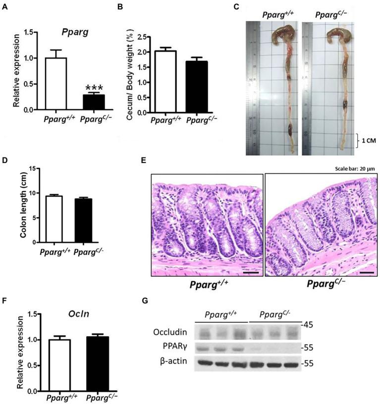
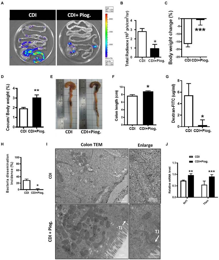
is a major causative pathogen of nosocomial antibiotic-associated diarrhea and severe colitis. Despite the use of vancomycin and fidaxomicin as standard drugs for the treatment of infection (CDI), clinical relapse rates remain high. Therefore, new alternative therapeutics to treat CDI are urgently required. The nuclear receptor, peroxisome proliferator-activated receptor-γ (PPAR-γ), is mainly expressed in the adipose tissue and modulates lipid metabolism and insulin sensitization. Previous studies have shown that PPAR-γ is highly expressed in colonic tissues and regulates tight junction function in epithelial cells. However, the role of PPAR-γ in CDI pathogenesis remains unclear. In this study, we used a mouse model of CDI and found that both expression levels of PPAR-γ and the tight junction protein, occludin, were decreased in colonic tissues. Furthermore, to investigate the role of PPAR-γ in CDI, we used PPAR-γ defective mice and found that intestinal permeability and bacterial dissemination in these mice were significantly higher than those in wild-type mice during CDI. Administration of the PPAR-γ agonist, pioglitazone, to activate PPAR-γ activity improved the phenotypes of CDI, including bodyweight loss, inflammation, and intestinal integrity. Taken together, these results demonstrate that PPAR-γ is a potential therapeutic target in CDI, as it modulates colonic inflammation and integrity.

摘要

是医院获得性抗生素相关性腹泻和严重结肠炎的主要致病病原体。尽管使用万古霉素和非达霉素作为治疗艰难梭菌感染(CDI)的标准药物,但临床复发率仍然很高。因此,迫切需要治疗CDI的新的替代疗法。核受体过氧化物酶体增殖物激活受体γ(PPAR-γ)主要在脂肪组织中表达,调节脂质代谢和胰岛素敏感性。先前的研究表明,PPAR-γ在结肠组织中高度表达,并调节上皮细胞中的紧密连接功能。然而,PPAR-γ在CDI发病机制中的作用仍不清楚。在本研究中,我们使用CDI小鼠模型,发现结肠组织中PPAR-γ和紧密连接蛋白闭合蛋白的表达水平均降低。此外,为了研究PPAR-γ在CDI中的作用,我们使用PPAR-γ缺陷小鼠,发现在CDI期间这些小鼠的肠道通透性和细菌播散显著高于野生型小鼠。给予PPAR-γ激动剂吡格列酮以激活PPAR-γ活性改善了CDI的表型,包括体重减轻、炎症和肠道完整性。综上所述,这些结果表明PPAR-γ是CDI的潜在治疗靶点,因为它调节结肠炎症和完整性。

https://cdn.ncbi.nlm.nih.gov/pmc/blobs/9c9c/9691888/cf2fedbf587e/fmicb-13-986457-g001.jpg

文献AI研究员

20分钟写一篇综述,助力文献阅读效率提升50倍。

立即体验

用中文搜PubMed

大模型驱动的PubMed中文搜索引擎

马上搜索

文档翻译

学术文献翻译模型,支持多种主流文档格式。

立即体验