Suppr超能文献

哈萨克斯坦线粒体基因组为中亚地区人类群体历史提供了新的认识。

Kazak mitochondrial genomes provide insights into the human population history of Central Eurasia.

机构信息

School of Sciences and Humanities, Nazarbayev University, Astana, Kazakhstan.

National Center for Biotechnology, Astana, Kazakhstan.

出版信息

PLoS One. 2022 Nov 29;17(11):e0277771. doi: 10.1371/journal.pone.0277771. eCollection 2022.

Abstract

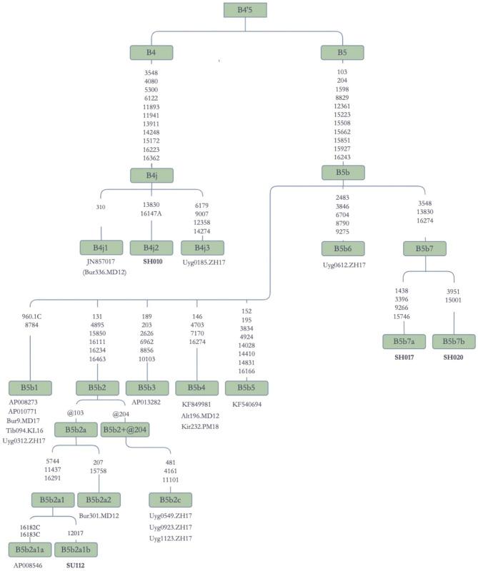
As a historical nomadic group in Central Asia, Kazaks have mainly inhabited the steppe zone from the Altay Mountains in the East to the Caspian Sea in the West. Fine scale characterization of the genetic profile and population structure of Kazaks would be invaluable for understanding their population history and modeling prehistoric human expansions across the Eurasian steppes. With this mind, we characterized the maternal lineages of 200 Kazaks from Jetisuu at mitochondrial genome level. Our results reveal that Jetisuu Kazaks have unique mtDNA haplotypes including those belonging to the basal branches of both West Eurasian (R0, H, HV) and East Eurasian (A, B, C, D) lineages. The great diversity observed in their maternal lineages may reflect pivotal geographic location of Kazaks in Eurasia and implies a complex history for this population. Comparative analyses of mitochondrial genomes of human populations in Central Eurasia reveal a common maternal genetic ancestry for Turko-Mongolian speakers and their expansion being responsible for the presence of East Eurasian maternal lineages in Central Eurasia. Our analyses further indicate maternal genetic affinity between the Sherpas from the Tibetan Plateau with the Turko-Mongolian speakers.

摘要

作为中亚地区的一个历史游牧民族,哈萨克族主要居住在从阿尔泰山脉(东至)到里海(西至)的草原地带。精细刻画哈萨克族的遗传特征和人口结构对于理解他们的人口历史和模拟史前人类在欧亚草原上的扩张具有重要价值。基于这一想法,我们对来自杰特苏的 200 名哈萨克族进行了线粒体基因组水平的母系血统特征分析。研究结果表明,杰特苏哈萨克族拥有独特的线粒体单倍型,包括属于西欧亚(R0、H、HV)和东亚(A、B、C、D)血统的基础分支的单倍型。他们母系血统的高度多样性可能反映了哈萨克族在欧亚大陆的关键地理位置,并暗示了该人群的复杂历史。对中亚人类群体线粒体基因组的比较分析表明,突厥蒙古语系人群具有共同的母系遗传渊源,他们的扩张导致了东亚母系血统在中亚的存在。我们的分析进一步表明,来自青藏高原的夏尔巴人与突厥蒙古语系人群具有母系遗传亲缘关系。

https://cdn.ncbi.nlm.nih.gov/pmc/blobs/7357/9707748/ed8400d0ea56/pone.0277771.g001.jpg

文献AI研究员

20分钟写一篇综述,助力文献阅读效率提升50倍。

立即体验

用中文搜PubMed

大模型驱动的PubMed中文搜索引擎

马上搜索

文档翻译

学术文献翻译模型,支持多种主流文档格式。

立即体验