Suppr超能文献

针对异常树突整合治疗癫痫共患认知障碍。

Targeting aberrant dendritic integration to treat cognitive comorbidities of epilepsy.

机构信息

Medical Faculty, Institute for Experimental Epileptology and Cognition Research, University of Bonn, 53127 Bonn, Germany.

Neurodevelopmental Genetics, Institute of Reconstructive Neurobiology, Medical Faculty, University of Bonn, 53127 Bonn, Germany.

出版信息

Brain. 2023 Jun 1;146(6):2399-2417. doi: 10.1093/brain/awac455.

Abstract

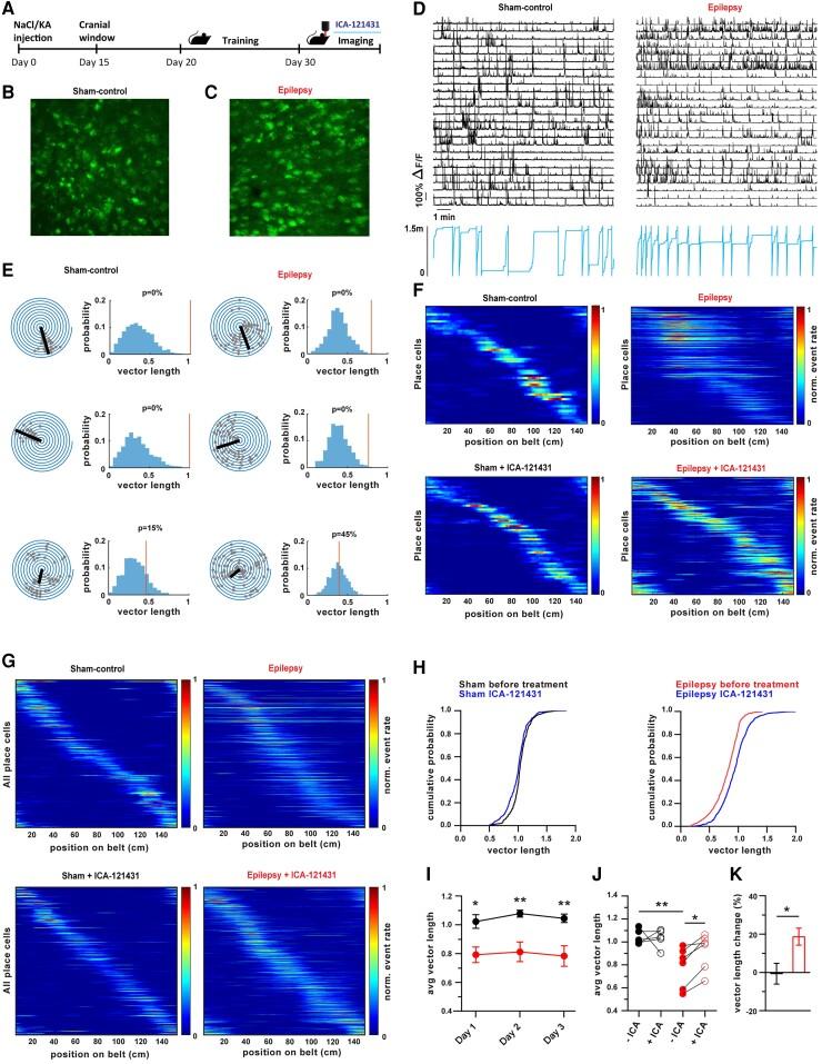
Memory deficits are a debilitating symptom of epilepsy, but little is known about mechanisms underlying cognitive deficits. Here, we describe a Na+ channel-dependent mechanism underlying altered hippocampal dendritic integration, degraded place coding and deficits in spatial memory. Two-photon glutamate uncaging experiments revealed a marked increase in the fraction of hippocampal first-order CA1 pyramidal cell dendrites capable of generating dendritic spikes in the kainate model of chronic epilepsy. Moreover, in epileptic mice dendritic spikes were generated with lower input synchrony, and with a lower threshold. The Nav1.3/1.1 selective Na+ channel blocker ICA-121431 reversed dendritic hyperexcitability in epileptic mice, while the Nav1.2/1.6 preferring anticonvulsant S-Lic did not. We used in vivo two-photon imaging to determine if aberrant dendritic excitability is associated with altered place-related firing of CA1 neurons. We show that ICA-121431 improves degraded hippocampal spatial representations in epileptic mice. Finally, behavioural experiments show that reversing aberrant dendritic excitability with ICA-121431 reverses hippocampal memory deficits. Thus, a dendritic channelopathy may underlie cognitive deficits in epilepsy and targeting it pharmacologically may constitute a new avenue to enhance cognition.

摘要

记忆缺陷是癫痫的一种使人虚弱的症状,但对于导致认知缺陷的机制知之甚少。在这里,我们描述了一种钠离子通道依赖性机制,该机制与海马树突整合的改变、位置编码的退化以及空间记忆缺陷有关。双光子谷氨酸光解实验揭示了在慢性癫痫的红藻氨酸模型中,海马第一级 CA1 锥体神经元树突能够产生树突棘的比例显著增加。此外,在癫痫小鼠中,树突棘的产生需要更低的输入同步性和更低的阈值。Nav1.3/1.1 选择性钠离子通道阻滞剂 ICA-121431 逆转了癫痫小鼠的树突过度兴奋,而 Nav1.2/1.6 优先抗惊厥的 S-Lic 则没有。我们使用体内双光子成像来确定异常的树突兴奋性是否与 CA1 神经元的位置相关放电改变有关。我们表明,ICA-121431 改善了癫痫小鼠受损的海马空间表示。最后,行为实验表明,用 ICA-121431 逆转异常的树突兴奋性可逆转海马记忆缺陷。因此,树突通道病可能是癫痫认知缺陷的基础,通过药理学靶向治疗可能是增强认知的新途径。

https://cdn.ncbi.nlm.nih.gov/pmc/blobs/2e29/10232249/51801a9eff48/awac455f1.jpg

文献AI研究员

20分钟写一篇综述,助力文献阅读效率提升50倍。

立即体验

用中文搜PubMed

大模型驱动的PubMed中文搜索引擎

马上搜索

文档翻译

学术文献翻译模型,支持多种主流文档格式。

立即体验