Suppr超能文献

十一烯基磷酸转位酶赋予微生物条件适应性。

Undecaprenyl phosphate translocases confer conditional microbial fitness.

机构信息

Division of Infectious Diseases, Brigham and Women's Hospital, Boston, MA, USA.

Department of Microbiology, Harvard Medical School, Boston, MA, USA.

出版信息

Nature. 2023 Jan;613(7945):721-728. doi: 10.1038/s41586-022-05569-1. Epub 2022 Nov 30.

Abstract

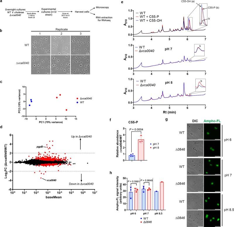
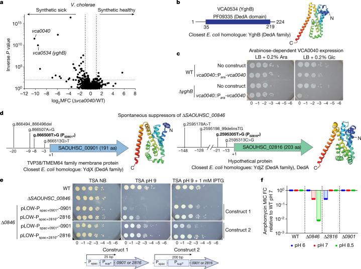
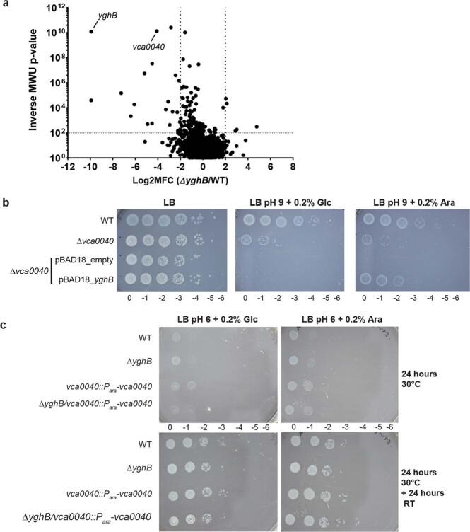
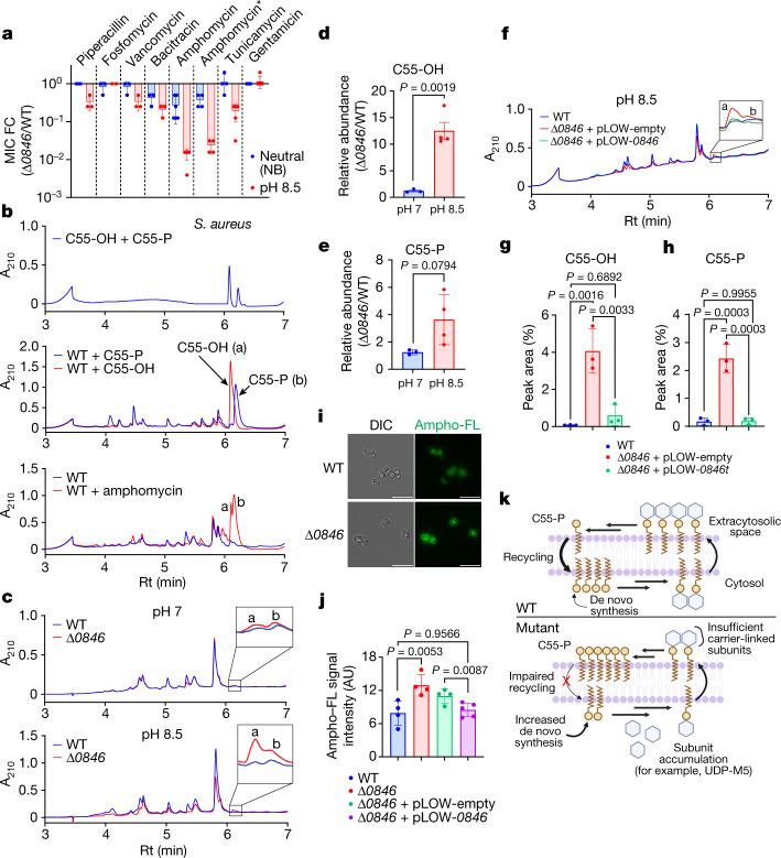
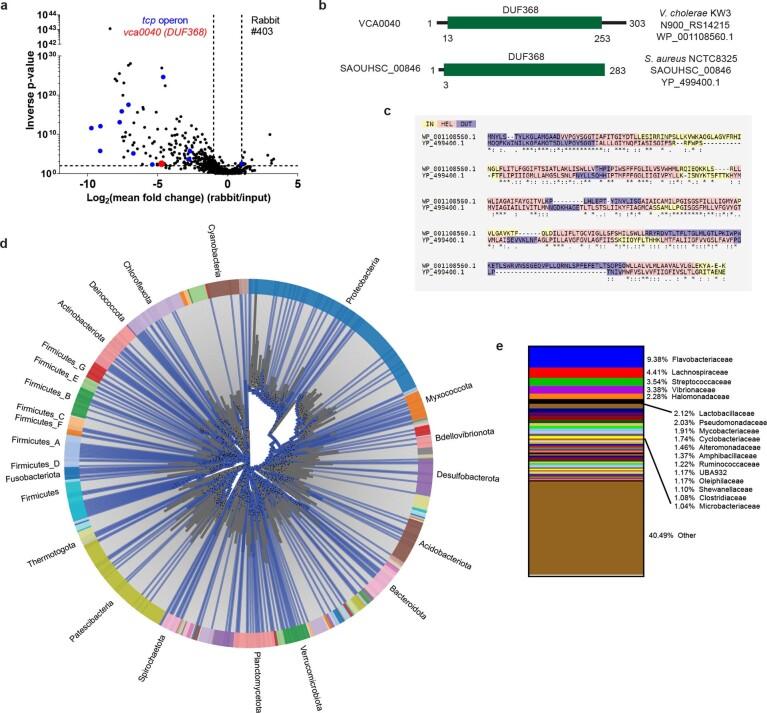
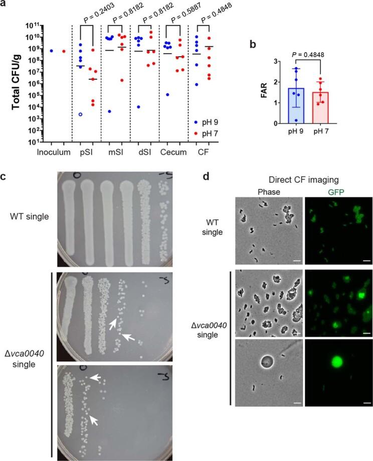
The microbial cell wall is essential for maintenance of cell shape and resistance to external stressors. The primary structural component of the cell wall is peptidoglycan, a glycopolymer with peptide crosslinks located outside of the cell membrane. Peptidoglycan biosynthesis and structure are responsive to shifting environmental conditions such as pH and salinity, but the mechanisms underlying such adaptations are incompletely understood. Precursors of peptidoglycan and other cell surface glycopolymers are synthesized in the cytoplasm and then delivered across the cell membrane bound to the recyclable lipid carrier undecaprenyl phosphate (C55-P, also known as UndP). Here we identify the DUF368-containing and DedA transmembrane protein families as candidate C55-P translocases, filling a critical gap in knowledge of the proteins required for the biogenesis of microbial cell surface polymers. Gram-negative and Gram-positive bacteria lacking their cognate DUF368-containing protein exhibited alkaline-dependent cell wall and viability defects, along with increased cell surface C55-P levels. pH-dependent synthetic genetic interactions between DUF368-containing proteins and DedA family members suggest that C55-P transporter usage is dynamic and modulated by environmental inputs. C55-P transporter activity was required by the cholera pathogen for growth and cell shape maintenance in the intestine. We propose that conditional transporter reliance provides resilience in lipid carrier recycling, bolstering microbial fitness both inside and outside the host.

摘要

微生物细胞壁对于维持细胞形状和抵抗外部应激至关重要。细胞壁的主要结构成分是肽聚糖,这是一种位于细胞膜外的糖聚合物,具有肽交联。肽聚糖的生物合成和结构对环境条件(如 pH 值和盐度)的变化具有响应性,但这种适应的机制尚不完全清楚。肽聚糖和其他细胞表面糖聚合物的前体在细胞质中合成,然后与可回收的脂质载体十一烯基磷酸(C55-P,也称为 UndP)结合穿过细胞膜。在这里,我们确定了含有 DUF368 的和 DedA 跨膜蛋白家族作为候选 C55-P 转运蛋白,填补了微生物细胞表面聚合物生物发生所需蛋白质知识的关键空白。缺乏同源 DUF368 蛋白的革兰氏阴性和革兰氏阳性细菌表现出碱性依赖性细胞壁和生存力缺陷,同时细胞表面 C55-P 水平增加。含有 DUF368 的蛋白和 DedA 家族成员之间 pH 依赖性的合成遗传相互作用表明,C55-P 转运蛋白的使用是动态的,并受环境输入的调节。霍乱病原体的生长和细胞形状维持需要 C55-P 转运蛋白的活性。我们提出,条件性转运蛋白的依赖为脂质载体的回收提供了弹性,增强了微生物在宿主内外的适应性。

https://cdn.ncbi.nlm.nih.gov/pmc/blobs/ba37/9876793/789383af418a/41586_2022_5569_Fig1_HTML.jpg

文献AI研究员

20分钟写一篇综述,助力文献阅读效率提升50倍。

立即体验

用中文搜PubMed

大模型驱动的PubMed中文搜索引擎

马上搜索

文档翻译

学术文献翻译模型,支持多种主流文档格式。

立即体验