Suppr超能文献

全面分析 N6-甲基腺苷(m6A) RNA 甲基化调控因子与肿瘤微环境细胞浸润对胃食管腺癌预后和免疫治疗的影响

Comprehensive Analysis of N6-Methyladenosine (mA) RNA Methylation Regulators and Tumour Microenvironment Cell Infiltration Involving Prognosis and Immunotherapy in Gastroesophageal Adenocarcinomas.

机构信息

Department of Clinical Laboratory, Shandong Provincial Hospital Affiliated to Shandong First Medical University, Jinan 250021, China.

Research Center of Basic Medicine, Jinan Central Hospital, Shandong First Medical University, Jinan 250013, China.

出版信息

Can J Gastroenterol Hepatol. 2022 Nov 21;2022:3506518. doi: 10.1155/2022/3506518. eCollection 2022.

Abstract

OBJECTIVE

Gastroesophageal adenocarcinoma (GEA) is a high deadly and heterogeneous cancer. RNA N6-methyladenosine (mA) modification plays a non-negligible role in shaping individual tumour microenvironment (TME) characterizations. However, the landscape and relationship of mA modification patterns and TME cell infiltration features remain unknown in GEA.

METHODS

In this study, we examined the TME of GEA using assessments of the RNA-sequencing data focusing on the distinct mA modification patterns from the public databases. Intrinsic patterns of mA modification were evaluated for associations with clinicopathological characteristics, underlying biological pathways, tumour immune cell infiltration, oncological outcomes, and treatment responses. The expression of key mA regulators and module genes was validated by qRT-PCR analysis.

RESULTS

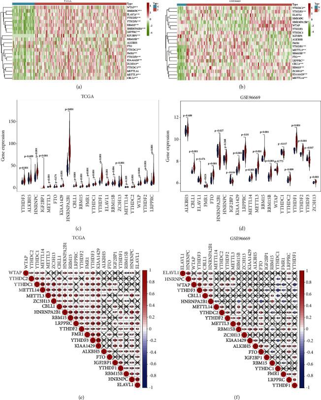
We identified two distinct mA modification patterns of GEA (cluster 1/2 subgroup), and correlated two subgroups with TME cell-infiltrating characteristics. Cluster 2 subgroup correlates with a poorer prognosis, downregulated PD-1 expression, higher risk scores, and distinct immune cell infiltration. In addition, PPI and WGCNA network analysis were integrated to identify key module genes closely related to immune infiltration of GEA to find immunotherapy markers. COL4A1 and COL5A2 in the brown module were significantly correlated to the prognosis, PD-1/L1 and CTLA-4 expression of GEA patients. Finally, a prognostic risk score was constructed using mA regulator-associated signatures that represented an independent prognosis factor for GEA. Interestingly, COL5A2 expression was linked to the response to anti-PD-1 immunotherapy, mA regulator expression, and risk score.

CONCLUSION

Our work identified mA RNA methylation regulators as an important class of players in the malignant progression of GEA and were associated with the complexity of the TME. COL5A2 may be the potential biomarker which contributes to predicting the response to anti-PD-1 immunotherapy and patients' prognosis.

摘要

目的

胃食管腺癌(GEA)是一种高致命性和异质性的癌症。RNA N6-甲基腺苷(mA)修饰在塑造个体肿瘤微环境(TME)特征方面发挥着不可忽视的作用。然而,在 GEA 中,mA 修饰模式与 TME 细胞浸润特征的图谱和关系尚不清楚。

方法

在这项研究中,我们使用公共数据库中关注不同 mA 修饰模式的 RNA 测序数据评估了 GEA 的 TME。评估了 mA 修饰的内在模式与临床病理特征、潜在生物学途径、肿瘤免疫细胞浸润、肿瘤结局和治疗反应的相关性。通过 qRT-PCR 分析验证了关键 mA 调节因子和模块基因的表达。

结果

我们确定了 GEA 的两种不同的 mA 修饰模式(cluster 1/2 亚组),并将这两个亚组与 TME 细胞浸润特征相关联。cluster 2 亚组与预后较差、PD-1 表达下调、风险评分较高以及独特的免疫细胞浸润相关。此外,PPI 和 WGCNA 网络分析被整合以确定与 GEA 免疫浸润密切相关的关键模块基因,以找到免疫治疗标志物。棕色模块中的 COL4A1 和 COL5A2 与 GEA 患者的预后、PD-1/L1 和 CTLA-4 表达显著相关。最后,使用代表 GEA 独立预后因素的 mA 调节因子相关特征构建了预后风险评分。有趣的是,COL5A2 表达与抗 PD-1 免疫治疗的反应、mA 调节因子表达和风险评分相关。

结论

我们的工作确定了 mA RNA 甲基化调节因子是 GEA 恶性进展的一个重要类别的参与者,并与 TME 的复杂性相关。COL5A2 可能是预测抗 PD-1 免疫治疗反应和患者预后的潜在生物标志物。

https://cdn.ncbi.nlm.nih.gov/pmc/blobs/0e90/9705116/f79439bf21b8/CJGH2022-3506518.001.jpg

文献AI研究员

20分钟写一篇综述,助力文献阅读效率提升50倍。

立即体验

用中文搜PubMed

大模型驱动的PubMed中文搜索引擎

马上搜索

文档翻译

学术文献翻译模型,支持多种主流文档格式。

立即体验