Suppr超能文献

通过监督分子动力学(SuMD)模拟研究RNA-蛋白质识别机制。

Investigating RNA-protein recognition mechanisms through supervised molecular dynamics (SuMD) simulations.

作者信息

Pavan Matteo, Bassani Davide, Sturlese Mattia, Moro Stefano

机构信息

Molecular Modeling Section (MMS), Department of Pharmaceutical and Pharmacological Sciences University of Padova, via Marzolo 5, 35131 Padova, Italy.

出版信息

NAR Genom Bioinform. 2022 Nov 29;4(4):lqac088. doi: 10.1093/nargab/lqac088. eCollection 2022 Dec.

Abstract

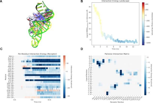
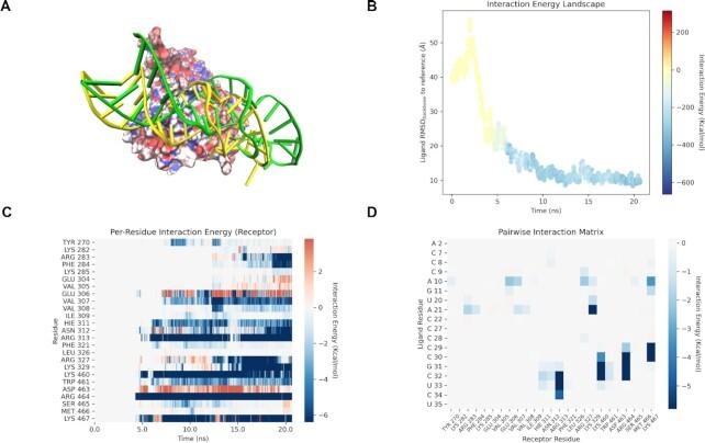
Ribonucleic acid (RNA) plays a key regulatory role within the cell, cooperating with proteins to control the genome expression and several biological processes. Due to its characteristic structural features, this polymer can mold itself into different three-dimensional structures able to recognize target biomolecules with high affinity and specificity, thereby attracting the interest of drug developers and medicinal chemists. One successful example of the exploitation of RNA's structural and functional peculiarities is represented by aptamers, a class of therapeutic and diagnostic tools that can recognize and tightly bind several pharmaceutically relevant targets, ranging from small molecules to proteins, making use of the available structural and conformational freedom to maximize the complementarity with their interacting counterparts. In this scientific work, we present the first application of Supervised Molecular Dynamics (SuMD), an enhanced sampling Molecular Dynamics-based method for the study of receptor-ligand association processes in the nanoseconds timescale, to the study of recognition pathways between RNA aptamers and proteins, elucidating the main advantages and limitations of the technique while discussing its possible role in the rational design of RNA-based therapeutics.

摘要

核糖核酸(RNA)在细胞内发挥着关键的调节作用,它与蛋白质协同控制基因组表达和多个生物学过程。由于其独特的结构特征,这种聚合物能够将自身塑造成不同的三维结构,从而以高亲和力和特异性识别靶标生物分子,进而吸引了药物开发者和药物化学家的关注。利用RNA结构和功能特性的一个成功例子是适体,这是一类治疗和诊断工具,它可以利用现有的结构和构象自由度,与从小分子到蛋白质的多种药学相关靶标进行识别并紧密结合,以最大化与相互作用对象的互补性。在这项科学工作中,我们展示了监督分子动力学(SuMD)的首次应用,这是一种基于增强采样分子动力学的方法,用于在纳秒时间尺度上研究受体-配体结合过程,以研究RNA适体与蛋白质之间的识别途径,阐明该技术的主要优点和局限性,同时讨论其在基于RNA的治疗药物合理设计中的可能作用。

https://cdn.ncbi.nlm.nih.gov/pmc/blobs/c592/9706429/93ff2f91d435/lqac088figgra1.jpg

文献AI研究员

20分钟写一篇综述,助力文献阅读效率提升50倍。

立即体验

用中文搜PubMed

大模型驱动的PubMed中文搜索引擎

马上搜索

文档翻译

学术文献翻译模型,支持多种主流文档格式。

立即体验