Suppr超能文献

信号序列为内质网中蛋白质折叠编码信息。

Signal sequences encode information for protein folding in the endoplasmic reticulum.

机构信息

Department of Cell Biology, Nanobiology Institute, Yale School of Medicine, Yale West Campus, West Haven, CT.

出版信息

J Cell Biol. 2023 Jan 2;222(1). doi: 10.1083/jcb.202203070. Epub 2022 Dec 2.

Abstract

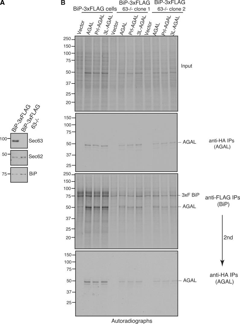
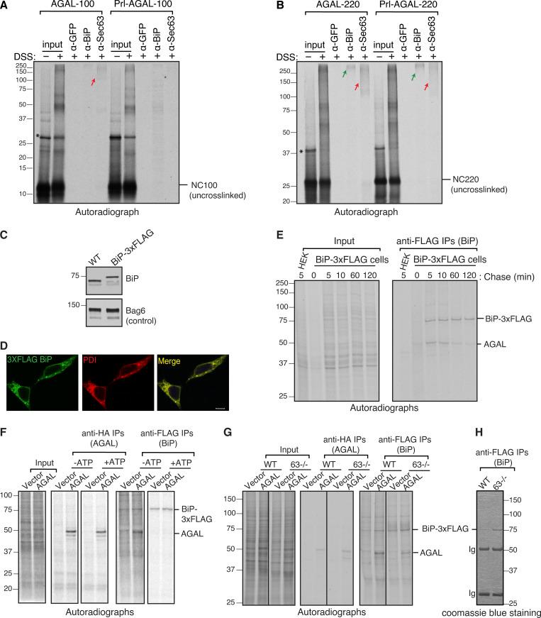
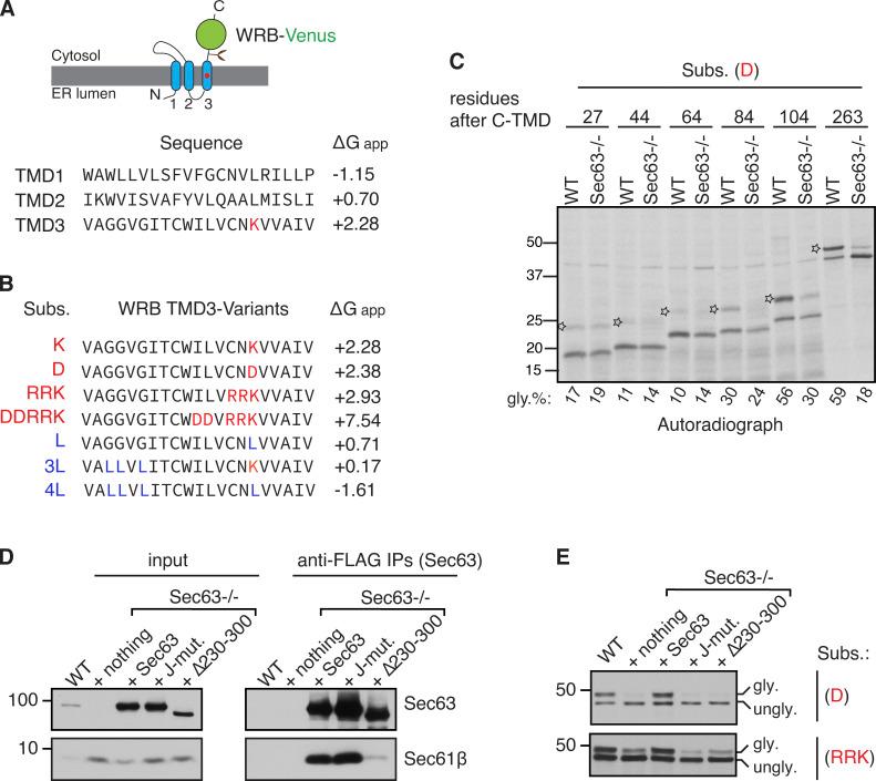
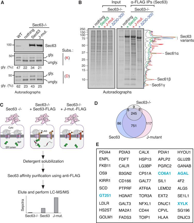
One-third of newly synthesized proteins in mammals are translocated into the endoplasmic reticulum (ER) through the Sec61 translocon. How protein translocation coordinates with chaperone availability in the ER to promote protein folding remains unclear. We find that marginally hydrophobic signal sequences and transmembrane domains cause transient retention at the Sec61 translocon and require the luminal BiP chaperone for efficient protein translocation. Using a substrate-trapping proteomic approach, we identify that nascent proteins bearing marginally hydrophobic signal sequences accumulate on the cytosolic side of the Sec61 translocon. Sec63 is co-translationally recruited to the translocation site and mediates BiP binding to incoming polypeptides. BiP binding not only releases translocationally paused nascent chains but also ensures protein folding in the ER. Increasing hydrophobicity of signal sequences bypasses Sec63/BiP-dependent translocation, but translocated proteins are prone to misfold and aggregate in the ER under limited BiP availability. Thus, the signal sequence-guided protein folding may explain why signal sequences are diverse and use multiple protein translocation pathways.

摘要

哺乳动物中三分之一新合成的蛋白质通过 Sec61 转运通道转移到内质网(ER)中。蛋白质易位如何与 ER 中伴侣蛋白可用性协调以促进蛋白质折叠仍不清楚。我们发现,边缘疏水性信号序列和跨膜结构域导致在 Sec61 转运通道上的短暂滞留,并需要腔内 BiP 伴侣蛋白以实现有效的蛋白质易位。使用底物捕获蛋白质组学方法,我们发现带有边缘疏水性信号序列的新生蛋白质在 Sec61 转运通道的胞质侧积累。Sec63 被共翻译募集到转运位点,并介导 BiP 与进入的多肽结合。BiP 结合不仅释放了易位暂停的新生链,而且还确保了 ER 中的蛋白质折叠。信号序列疏水性的增加可以绕过 Sec63/BiP 依赖的易位,但在 BiP 可用性有限的情况下,易位的蛋白质容易在 ER 中错误折叠和聚集。因此,信号序列指导的蛋白质折叠可以解释为什么信号序列是多样的,并使用多种蛋白质易位途径。

https://cdn.ncbi.nlm.nih.gov/pmc/blobs/c0a1/9723807/c78737cfdaa8/JCB_202203070_FigS1.jpg

文献AI研究员

20分钟写一篇综述,助力文献阅读效率提升50倍。

立即体验

用中文搜PubMed

大模型驱动的PubMed中文搜索引擎

马上搜索

文档翻译

学术文献翻译模型,支持多种主流文档格式。

立即体验