Suppr超能文献

巨组蛋白 H2A 可通过在播散性癌细胞中强制实施一种离散的休眠程序来阻碍转移生长。

MacroH2A impedes metastatic growth by enforcing a discrete dormancy program in disseminated cancer cells.

机构信息

Division of Hematology and Medical Oncology, Department of Medicine and Department of Otolaryngology, Icahn School of Medicine at Mount Sinai, New York, NY, USA.

Department of Oncological Sciences, Icahn School of Medicine at Mount Sinai, New York, NY, USA.

出版信息

Sci Adv. 2022 Dec 2;8(48):eabo0876. doi: 10.1126/sciadv.abo0876.

Abstract

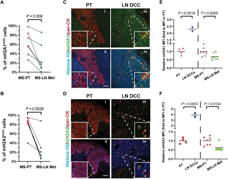
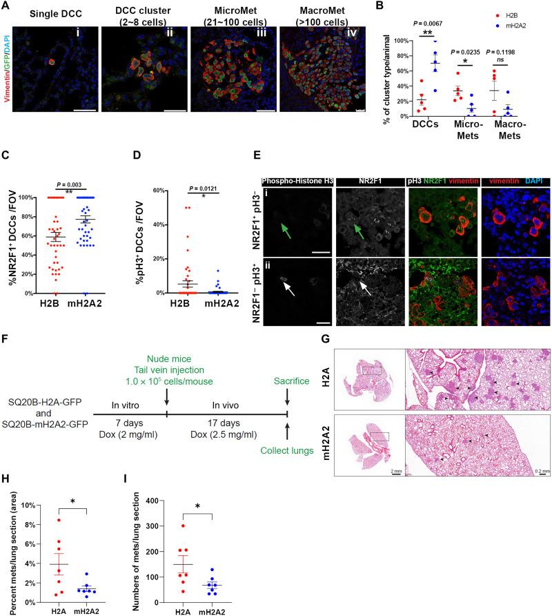
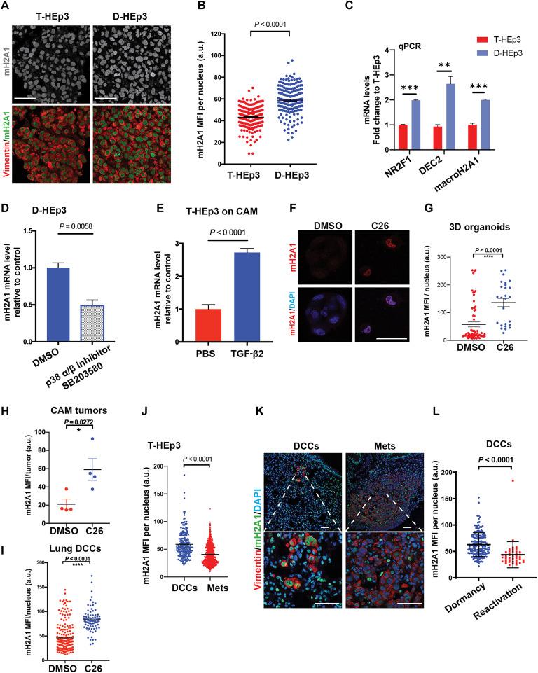
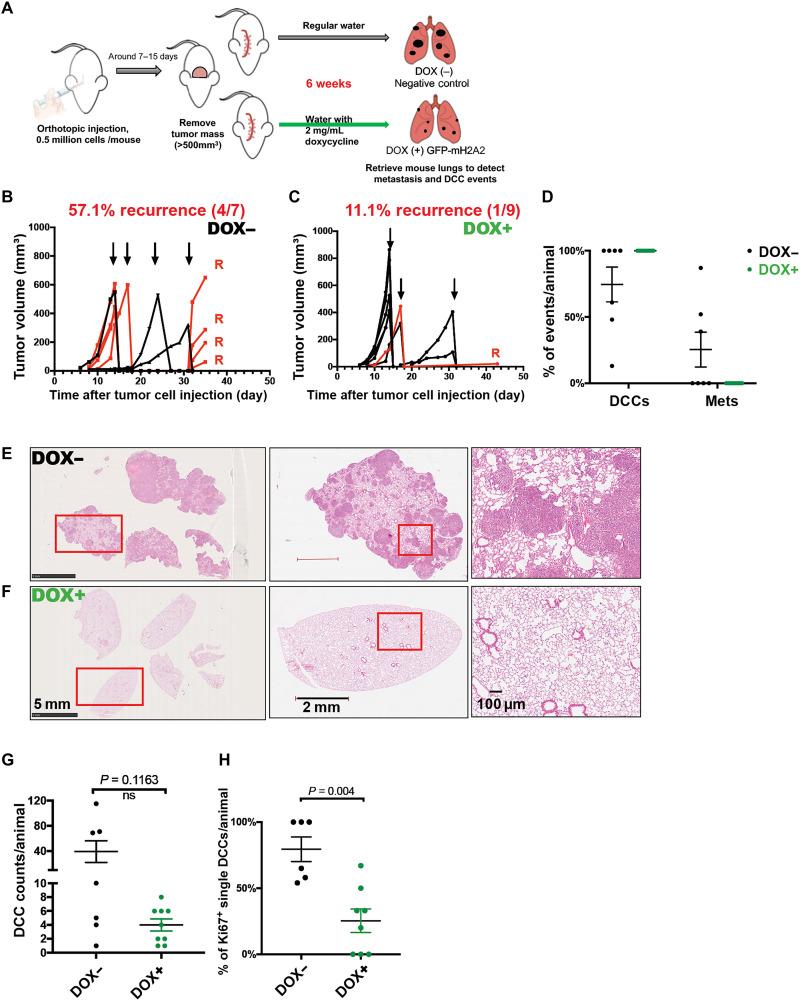
MacroH2A variants have been linked to inhibition of metastasis through incompletely understood mechanisms. Here, we reveal that solitary dormant disseminated cancer cells (DCCs) display increased levels of macroH2A variants in head and neck squamous cell carcinoma PDX in vivo models and patient samples compared to proliferating primary or metastatic lesions. We demonstrate that dormancy-inducing transforming growth factor-β2 and p38α/β pathways up-regulate macroH2A expression and that macroH2A variant overexpression is sufficient to induce DCC dormancy and suppress metastasis in vivo. Notably, inducible expression of the macroH2A2 variant in vivo suppresses metastasis via a reversible growth arrest of DCCs. This state does not require the dormancy-regulating transcription factors DEC2 and NR2F1; instead, transcriptomic analysis reveals that macroH2A2 overexpression inhibits cell cycle and oncogenic signaling programs, while up-regulating dormancy and senescence-associated inflammatory cytokines. We conclude that the macroH2A2-enforced dormant phenotype results from tapping into transcriptional programs of both quiescence and senescence to limit metastatic outgrowth.

摘要

宏观 H2A 变体通过尚未完全了解的机制与转移抑制有关。在这里,我们揭示了与增殖性原发性或转移性病变相比,头颈部鳞状细胞癌 PDX 体内模型和患者样本中的孤立休眠播散性癌细胞 (DCC) 显示出更高水平的宏观 H2A 变体。我们证明,休眠诱导转化生长因子-β2 和 p38α/β 途径上调宏观 H2A 的表达,并且宏观 H2A 变体的过表达足以诱导 DCC 休眠并抑制体内转移。值得注意的是,体内诱导表达宏观 H2A2 变体可通过 DCC 的可逆生长抑制来抑制转移。这种状态不依赖于调节休眠的转录因子 DEC2 和 NR2F1;相反,转录组分析表明,宏观 H2A2 的过表达抑制细胞周期和致癌信号程序,同时上调休眠和衰老相关的炎症细胞因子。我们得出结论,宏观 H2A2 强制休眠表型源于利用静止和衰老的转录程序来限制转移生长。

https://cdn.ncbi.nlm.nih.gov/pmc/blobs/8849/10936054/06f5f6c4f924/sciadv.abo0876-f1.jpg

文献AI研究员

20分钟写一篇综述,助力文献阅读效率提升50倍。

立即体验

用中文搜PubMed

大模型驱动的PubMed中文搜索引擎

马上搜索

文档翻译

学术文献翻译模型,支持多种主流文档格式。

立即体验