Suppr超能文献

GPC2 抗体药物偶联物重新编程神经母细胞瘤免疫微环境,以增强巨噬细胞驱动的治疗。

GPC2 antibody-drug conjugate reprograms the neuroblastoma immune milieu to enhance macrophage-driven therapies.

机构信息

Division of Oncology and Center for Childhood Cancer Research, The Children's Hospital of Philadelphia, Philadelphia, Pennsylvania, USA.

Department of Biomedical and Health Informatics, The Children's Hospital of Philadelphia, Philadelphia, Pennsylvania, USA.

出版信息

J Immunother Cancer. 2022 Dec;10(12). doi: 10.1136/jitc-2022-004704.

Abstract

BACKGROUND

Antibody-drug conjugates (ADCs) that deliver cytotoxic drugs to tumor cells have emerged as an effective and safe anticancer therapy. ADCs may induce immunogenic cell death (ICD) to promote additional endogenous antitumor immune responses. Here, we characterized the immunomodulatory properties of D3-GPC2-PBD, a pyrrolobenzodiazepine (PBD) dimer-bearing ADC that targets glypican 2 (GPC2), a cell surface oncoprotein highly differentially expressed in neuroblastoma.

METHODS

ADC-mediated induction of ICD was studied in GPC2-expressing murine neuroblastomas in vitro and in vivo. ADC reprogramming of the neuroblastoma tumor microenvironment was profiled by RNA sequencing, cytokine arrays, cytometry by time of flight and flow cytometry. ADC efficacy was tested in combination with macrophage-driven immunoregulators in neuroblastoma syngeneic allografts and human patient-derived xenografts.

RESULTS

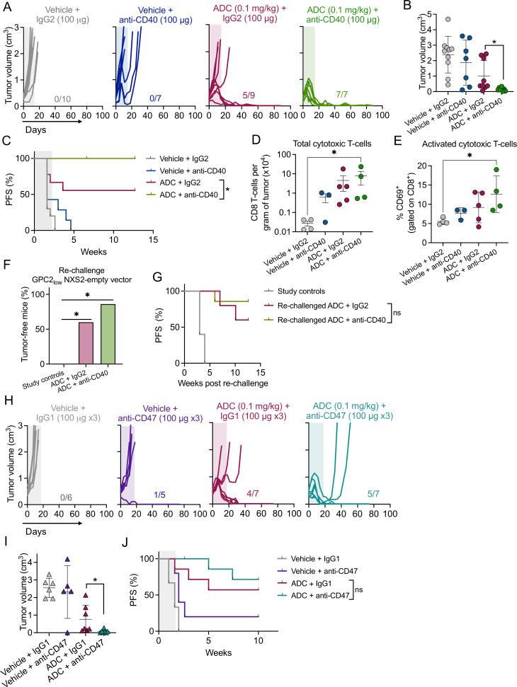
The D3-GPC2-PBD ADC induced biomarkers of ICD, including neuroblastoma cell membrane translocation of calreticulin and heat shock proteins (HSP70/90) and release of high-mobility group box 1 and ATP. Vaccination of immunocompetent mice with ADC-treated murine neuroblastoma cells promoted T cell-mediated immune responses that protected animals against tumor rechallenge. ADC treatment also reprogrammed the tumor immune microenvironment to a proinflammatory state in these syngeneic neuroblastoma models, with increased tumor trafficking of activated macrophages and T cells. In turn, macrophage or T-cell inhibition impaired ADC efficacy in vivo, which was alternatively enhanced by both CD40 agonist and CD47 antagonist antibodies. In human neuroblastomas, the D3-GPC2-PBD ADC also induced ICD and promoted tumor phagocytosis by macrophages, which was further enhanced when blocking CD47 signaling in vitro and in vivo.

CONCLUSIONS

We elucidated the immunoregulatory properties of a GPC2-targeted ADC and showed robust efficacy of combination immunotherapies in diverse neuroblastoma preclinical models.

摘要

背景

抗体药物偶联物(ADC)将细胞毒性药物递送至肿瘤细胞,已成为一种有效且安全的抗癌疗法。ADC 可能诱导免疫原性细胞死亡(ICD),以促进额外的内源性抗肿瘤免疫反应。在这里,我们对 D3-GPC2-PBD 进行了表征,这是一种携带吡咯并苯并二氮杂䓬(PBD)二聚体的 ADC,靶向糖蛋白 2(GPC2),GPC2 是一种在神经母细胞瘤中高度差异表达的细胞表面癌蛋白。

方法

在体外和体内研究了表达 GPC2 的鼠神经母细胞瘤中 ADC 介导的 ICD 诱导。通过 RNA 测序、细胞因子阵列、飞行时间细胞术和流式细胞术对 ADC 对神经母细胞瘤肿瘤微环境的重编程进行了分析。在神经母细胞瘤同种异体移植物和人源性异种移植中,测试了 ADC 与巨噬细胞驱动的免疫调节剂联合使用的疗效。

结果

D3-GPC2-PBD ADC 诱导了 ICD 的生物标志物,包括神经母细胞瘤细胞膜钙网蛋白和热休克蛋白(HSP70/90)的易位以及高迁移率族蛋白 1 和 ATP 的释放。用 ADC 处理的鼠神经母细胞瘤细胞对免疫功能正常的小鼠进行疫苗接种,可促进 T 细胞介导的免疫反应,使动物免受肿瘤再挑战。ADC 治疗还使这些神经母细胞瘤同种异体模型中的肿瘤免疫微环境向促炎状态重编程,增加了活化的巨噬细胞和 T 细胞在肿瘤中的迁移。反过来,巨噬细胞或 T 细胞抑制会损害体内 ADC 的疗效,而 CD40 激动剂和 CD47 拮抗剂抗体则可替代增强其疗效。在人神经母细胞瘤中,D3-GPC2-PBD ADC 也诱导了 ICD,并促进了巨噬细胞对肿瘤的吞噬作用,在体外和体内阻断 CD47 信号时,这种作用进一步增强。

结论

我们阐明了 GPC2 靶向 ADC 的免疫调节特性,并在多种神经母细胞瘤临床前模型中显示了联合免疫疗法的强大疗效。

https://cdn.ncbi.nlm.nih.gov/pmc/blobs/2652/9723962/3d672bf091f0/jitc-2022-004704f01.jpg

文献AI研究员

20分钟写一篇综述,助力文献阅读效率提升50倍。

立即体验

用中文搜PubMed

大模型驱动的PubMed中文搜索引擎

马上搜索

文档翻译

学术文献翻译模型,支持多种主流文档格式。

立即体验