Suppr超能文献

无标记定量蛋白质组学和免疫印迹鉴定. 的免疫反应性和其他分泌/外排(E/S)蛋白。

Label-free quantitative proteomics and immunoblotting identifies immunoreactive and other excretory-secretory (E/S) proteins of .

机构信息

Veterinary Pathology and Parasitology, Department of Veterinary Biosciences, Faculty of Veterinary Medicine, University of Helsinki, Helsinki, Finland.

Institute of Clinical Medicine, Department of Immunology, University of Oslo and Rikshospitalet Oslo, Oslo, Norway.

出版信息

Front Immunol. 2022 Nov 16;13:1045468. doi: 10.3389/fimmu.2022.1045468. eCollection 2022.

Abstract

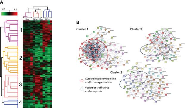
is a common tapeworm in horses causing colic and even mortalities. Current diagnostic tests to detect infections have their limitations and an improved method is needed. Immunoreactive excretory/secretory proteins (E/S proteome) of this parasite can provide promising candidates for diagnostic tests. We compared E/S proteins produced by small (length < 20 mm, width < 5 mm) and large (length 20 to 40 mm, width 5 to 10 mm) worms by label-free quantitative proteomics using a database composed of related and proteins for protein identifications. Altogether, 509 E/S proteins were identified after incubating the worms for three and eight hours. The greatest E/S proteome changes suggested both worm size- and time-dependent changes in cytoskeleton remodeling, apoptosis, and production of antigens/immunogens. The E/S proteins collected at the three-hour time point represented the natural conditions better than those collected at the eight-hour time point, and thereby contained the most relevant diagnostic targets. Immunoblotting using antibodies from horses tested positive/negative for indicated strongest antigenicity/immunogenicity with 13-, 30- and 100-kDa proteins, involving a thioredoxin, heat-shock chaperone 90 (Hsp90), dynein light chain component (DYNLL), tubulin-specific chaperone A (TBCA) and signaling pathway modulators (14-3-3 and Sj-Ts4). This is among the first studies identifying new diagnostic targets and antigens eliciting a IgG-response in horses.

摘要

是一种常见的马绦虫,可引起腹痛,甚至死亡。目前用于检测感染的诊断检测方法存在局限性,需要改进。这种寄生虫的免疫反应性分泌/排泄蛋白(E/S 蛋白质组)可为诊断检测提供有希望的候选物。我们通过使用包含相关和蛋白质的数据库,使用无标记定量蛋白质组学比较了小(长度 < 20 毫米,宽度 < 5 毫米)和大(长度 20 至 40 毫米,宽度 5 至 10 毫米)蠕虫产生的 E/S 蛋白,用于蛋白质鉴定。总共孵育 3 小时和 8 小时后,鉴定出 509 种 E/S 蛋白。最大的 E/S 蛋白质组变化表明,细胞骨架重塑、细胞凋亡和抗原/免疫原产生都与蠕虫大小和时间有关。在 3 小时时间点收集的 E/S 蛋白比在 8 小时时间点收集的更能代表自然条件,因此包含最相关的诊断靶标。用针对检测呈阳性/阴性的马的抗体进行免疫印迹表明,13、30 和 100-kDa 蛋白涉及硫氧还蛋白、热休克伴侣 90(Hsp90)、动力蛋白轻链成分(DYNLL)、微管特异性伴侣 A(TBCA)和信号通路调节剂(14-3-3 和 Sj-Ts4)具有最强的抗原性/免疫原性。这是首次鉴定新的诊断靶标和在马中引发 IgG 反应的抗原的研究之一。

https://cdn.ncbi.nlm.nih.gov/pmc/blobs/76e6/9709427/f70836aa56de/fimmu-13-1045468-g001.jpg

文献AI研究员

20分钟写一篇综述,助力文献阅读效率提升50倍。

立即体验

用中文搜PubMed

大模型驱动的PubMed中文搜索引擎

马上搜索

文档翻译

学术文献翻译模型,支持多种主流文档格式。

立即体验