Suppr超能文献

TGF-β 信号通路的进化和多样性与新的发育和行为特征相关联。

Evolution and Diversity of TGF-β Pathways are Linked with Novel Developmental and Behavioral Traits.

机构信息

Department for Integrative Evolutionary Biology, Max-Planck Institute for Biology Tübingen, Max-Planck Ring 9, 72076 Tübingen, Germany.

Max Planck Research Group Genetics of Behavior, Max Planck Institute for Neurobiology of Behavior-Caesar, Ludwig-Erhard-Allee 2, 53175, Bonn, Germany.

出版信息

Mol Biol Evol. 2022 Dec 5;39(12). doi: 10.1093/molbev/msac252.

Abstract

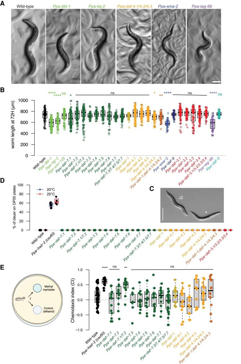
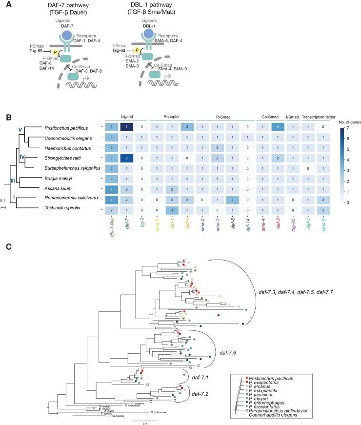
Transforming growth factor-β (TGF-β) signaling is essential for numerous biologic functions. It is a highly conserved pathway found in all metazoans including the nematode Caenorhabditis elegans, which has also been pivotal in identifying many components. Utilizing a comparative evolutionary approach, we explored TGF-β signaling in nine nematode species and revealed striking variability in TGF-β gene frequency across the lineage. Of the species analyzed, gene duplications in the DAF-7 pathway appear common with the greatest disparity observed in Pristionchus pacificus. Specifically, multiple paralogues of daf-3, daf-4 and daf-7 were detected. To investigate this additional diversity, we induced mutations in 22 TGF-β components and generated corresponding double, triple, and quadruple mutants revealing both conservation and diversification in function. Although the DBL-1 pathway regulating body morphology appears highly conserved, the DAF-7 pathway exhibits functional divergence, notably in some aspects of dauer formation. Furthermore, the formation of the phenotypically plastic mouth in P. pacificus is partially influenced through TGF-β with the strongest effect in Ppa-tag-68. This appears important for numerous processes in P. pacificus but has no known function in C. elegans. Finally, we observe behavioral differences in TGF-β mutants including in chemosensation and the establishment of the P. pacificus kin-recognition signal. Thus, TGF-β signaling in nematodes represents a stochastic genetic network capable of generating novel functions through the duplication and deletion of associated genes.

摘要

转化生长因子-β(TGF-β)信号对于许多生物学功能至关重要。它是一种高度保守的途径,存在于所有后生动物中,包括线虫秀丽隐杆线虫,这在鉴定许多成分方面也起着关键作用。我们利用比较进化的方法,研究了 9 种线虫物种中的 TGF-β信号,并揭示了 TGF-β基因在整个谱系中的频率存在显著的可变性。在所分析的物种中,DAF-7 途径中的基因重复似乎很常见,在太平洋秀丽隐杆线虫中观察到的差异最大。具体来说,检测到了多个 daf-3、daf-4 和 daf-7 的基因副本。为了研究这种额外的多样性,我们在 22 个 TGF-β成分中诱导突变,并生成相应的双、三、四重突变体,揭示了功能的保守性和多样化。虽然调节身体形态的 DBL-1 途径高度保守,但 DAF-7 途径表现出功能上的分歧,特别是在 dauer 形成的某些方面。此外,太平洋秀丽隐杆线虫中具有表型可塑性的嘴的形成部分受到 TGF-β的影响,其中 Ppa-tag-68 的影响最强。这在太平洋秀丽隐杆线虫中对许多过程都很重要,但在秀丽隐杆线虫中没有已知的功能。最后,我们观察到 TGF-β突变体在行为上的差异,包括在化学感觉和太平洋秀丽隐杆线虫亲缘识别信号的建立方面。因此,线虫中的 TGF-β信号代表了一个随机遗传网络,通过相关基因的重复和缺失,能够产生新的功能。

https://cdn.ncbi.nlm.nih.gov/pmc/blobs/007c/9733428/8de0a1c8c356/msac252f1.jpg

文献AI研究员

20分钟写一篇综述,助力文献阅读效率提升50倍。

立即体验

用中文搜PubMed

大模型驱动的PubMed中文搜索引擎

马上搜索

文档翻译

学术文献翻译模型,支持多种主流文档格式。

立即体验