Suppr超能文献

中链脂肪酸通过免疫调节受体 GPR84 抑制脂毒性诱导的肝纤维化。

Medium-chain fatty acids suppress lipotoxicity-induced hepatic fibrosis via the immunomodulating receptor GPR84.

机构信息

Laboratory of Molecular Neurobiology, Graduate School of Biostudies and.

Laboratory of Molecular Neurobiology, Graduate School of Pharmaceutical Sciences, Kyoto University, Sakyo-ku, Kyoto, Japan.

出版信息

JCI Insight. 2023 Jan 24;8(2):e165469. doi: 10.1172/jci.insight.165469.

Abstract

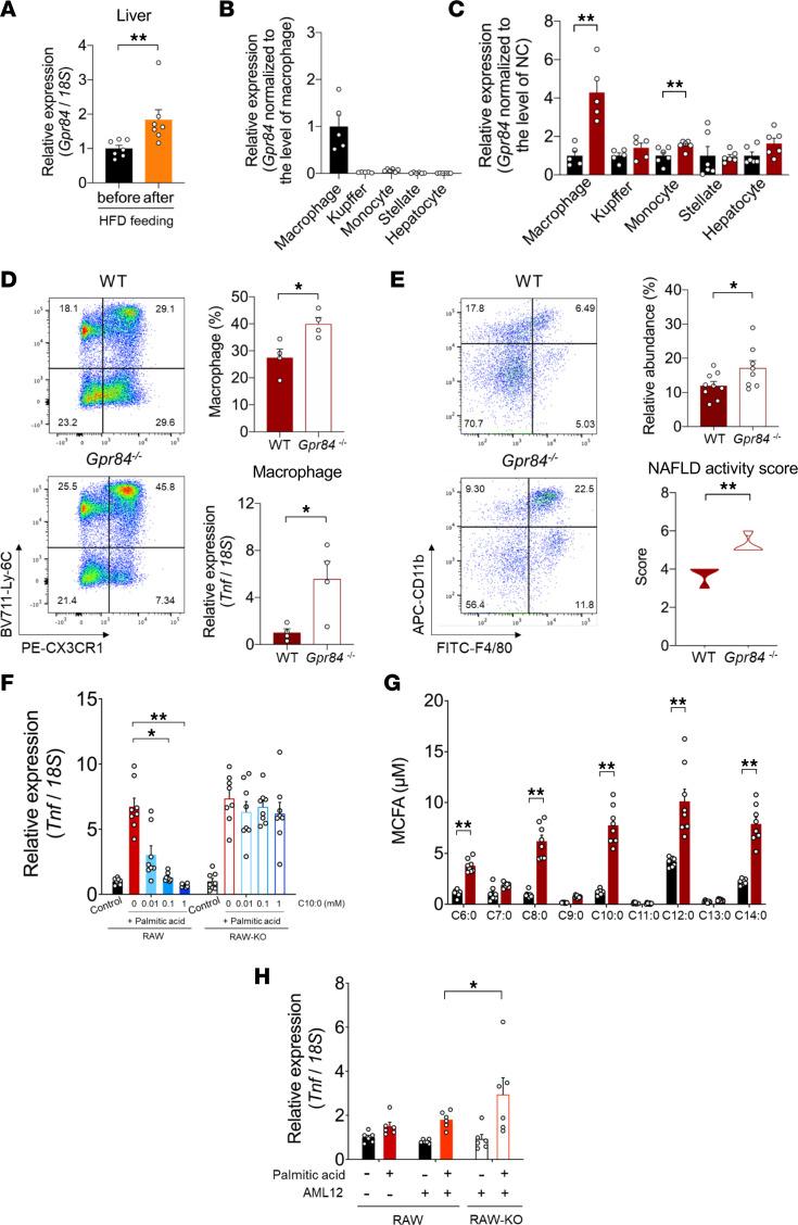
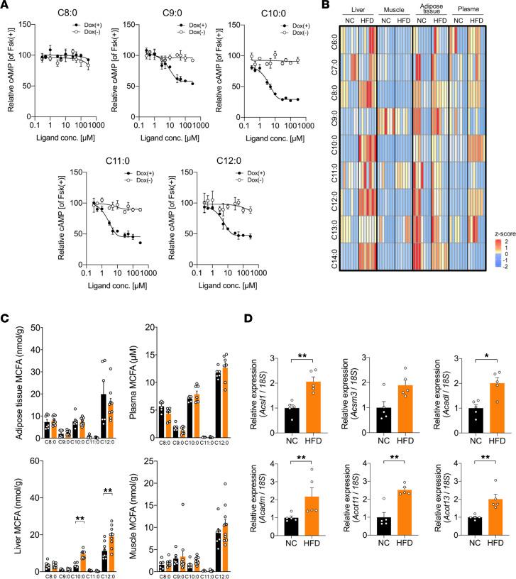
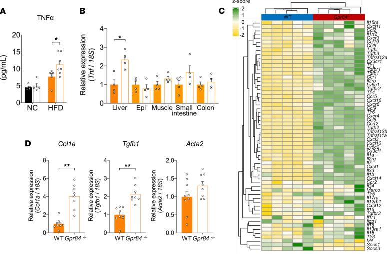
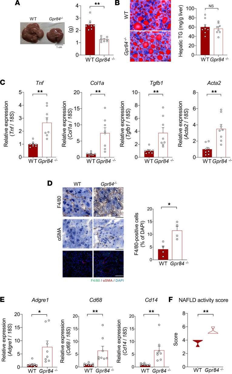
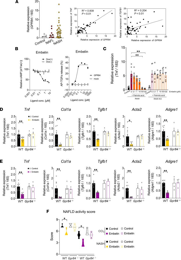
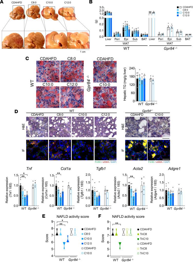
Medium-chain triglycerides (MCTs), which consist of medium-chain fatty acids (MCFAs), are unique forms of dietary fat with various health benefits. G protein-coupled 84 (GPR84) acts as a receptor for MCFAs (especially C10:0 and C12:0); however, GPR84 is still considered an orphan receptor, and the nutritional signaling of endogenous and dietary MCFAs via GPR84 remains unclear. Here, we showed that endogenous MCFA-mediated GPR84 signaling protected hepatic functions from diet-induced lipotoxicity. Under high-fat diet (HFD) conditions, GPR84-deficient mice exhibited nonalcoholic steatohepatitis (NASH) and the progression of hepatic fibrosis but not steatosis. With markedly increased hepatic MCFA levels under HFD, GPR84 suppressed lipotoxicity-induced macrophage overactivation. Thus, GPR84 is an immunomodulating receptor that suppresses excessive dietary fat intake-induced toxicity by sensing increases in MCFAs. Additionally, administering MCTs, MCFAs (C10:0 or C12:0, but not C8:0), or GPR84 agonists effectively improved NASH in mouse models. Therefore, exogenous GPR84 stimulation is a potential strategy for treating NASH.

摘要

中链甘油三酯(MCTs)由中链脂肪酸(MCFAs)组成,是具有多种健康益处的独特形式的膳食脂肪。G 蛋白偶联受体 84(GPR84)作为 MCFAs(尤其是 C10:0 和 C12:0)的受体;然而,GPR84 仍然被认为是孤儿受体,内源性和膳食 MCFAs 通过 GPR84 的营养信号仍然不清楚。在这里,我们表明内源性 MCFA 介导的 GPR84 信号可保护肝脏免受饮食诱导的脂肪毒性。在高脂肪饮食(HFD)条件下,GPR84 缺陷小鼠表现出非酒精性脂肪性肝炎(NASH)和肝纤维化的进展,但没有脂肪变性。在 HFD 下,肝内 MCFA 水平明显增加,GPR84 抑制了脂肪毒性诱导的巨噬细胞过度激活。因此,GPR84 是一种免疫调节受体,通过感知 MCFAs 的增加来抑制过量膳食脂肪摄入引起的毒性。此外,给予 MCTs、MCFAs(C10:0 或 C12:0,但不是 C8:0)或 GPR84 激动剂可有效改善小鼠模型中的 NASH。因此,外源性 GPR84 刺激是治疗 NASH 的一种潜在策略。

https://cdn.ncbi.nlm.nih.gov/pmc/blobs/77be/9977302/c7b628b0ee27/jciinsight-8-165469-g021.jpg

文献AI研究员

20分钟写一篇综述,助力文献阅读效率提升50倍。

立即体验

用中文搜PubMed

大模型驱动的PubMed中文搜索引擎

马上搜索

文档翻译

学术文献翻译模型,支持多种主流文档格式。

立即体验