Suppr超能文献

在长时间缺氧的情况下,HIF-1 向 HIF-2 的转变是由 PHD 的重新激活和 HIF1A mRNA 的不稳定性引起的。

The transition from HIF-1 to HIF-2 during prolonged hypoxia results from reactivation of PHDs and HIF1A mRNA instability.

机构信息

International Research Agenda 3P- Medicine Laboratory, Medical University of Gdansk, Gdansk, Poland.

Department of Biology and Pharmaceutical Botany, Medical University of Gdansk, Gdansk, Poland.

出版信息

Cell Mol Biol Lett. 2022 Dec 8;27(1):109. doi: 10.1186/s11658-022-00408-7.

Abstract

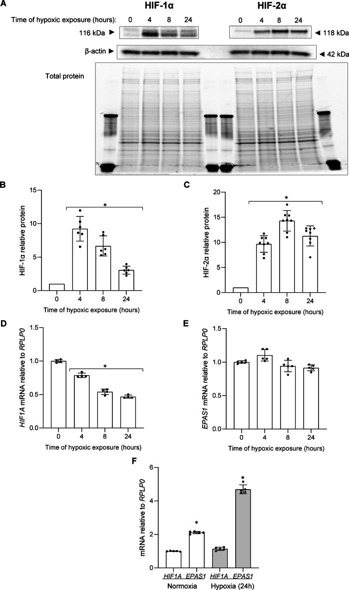
The hypoxia-inducible factors (HIF) are transcription factors that activate the adaptive hypoxic response when oxygen levels are low. The HIF transcriptional program increases oxygen delivery by inducing angiogenesis and by promoting metabolic reprograming that favors glycolysis. The two major HIFs, HIF-1 and HIF-2, mediate this response during prolonged hypoxia in an overlapping and sequential fashion that is referred to as the HIF switch. Both HIF proteins consist of an unstable alpha chain and a stable beta chain. The instability of the alpha chains is mediated by prolyl hydroxylase (PHD) activity during normoxic conditions, which leads to ubiquitination and proteasomal degradation of the alpha chains. During normoxic conditions, very little HIF-1 or HIF-2 alpha-beta dimers are present because of PHD activity. During hypoxia, however, PHD activity is suppressed, and HIF dimers are stable. Here we demonstrate that HIF-1 expression is maximal after 4 h of hypoxia in primary endothelial cells and then is dramatically reduced by 8 h. In contrast, HIF-2 is maximal at 8 h and remains elevated up to 24 h. There are differences in the HIF-1 and HIF-2 transcriptional profiles, and therefore understanding how the transition between them occurs is important and not clearly understood. Here we demonstrate that the HIF-1 to HIF-2 transition during prolonged hypoxia is mediated by two mechanisms: (1) the HIF-1 driven increase in the glycolytic pathways that reactivates PHD activity and (2) the much less stable mRNA levels of HIF-1α (HIF1A) compared to HIF-2α (EPAS1) mRNA. We also demonstrate that the alpha mRNA levels directly correlate to the relative alpha protein levels, and therefore to the more stable HIF-2 expression during prolonged hypoxia.

摘要

缺氧诱导因子 (HIF) 是转录因子,当氧水平较低时,它们会激活适应性缺氧反应。HIF 转录程序通过诱导血管生成和促进有利于糖酵解的代谢重编程来增加氧气输送。在长时间缺氧期间,两种主要的 HIF(HIF-1 和 HIF-2)以重叠和连续的方式介导这种反应,这种方式被称为 HIF 开关。两种 HIF 蛋白都由不稳定的 alpha 链和稳定的 beta 链组成。在常氧条件下,alpha 链的不稳定性是由脯氨酰羟化酶 (PHD) 活性介导的,这导致 alpha 链的泛素化和蛋白酶体降解。在常氧条件下,由于 PHD 活性,很少存在 HIF-1 或 HIF-2 alpha-beta 二聚体。然而,在缺氧时,PHD 活性受到抑制,HIF 二聚体稳定。在这里,我们证明在原代内皮细胞中,缺氧 4 小时后 HIF-1 表达达到最大值,然后在 8 小时后显著降低。相比之下,HIF-2 在 8 小时达到最大值,并在长达 24 小时的时间内保持升高。HIF-1 和 HIF-2 的转录谱存在差异,因此了解它们之间的过渡如何发生非常重要,但目前尚不清楚。在这里,我们证明在长时间缺氧期间,HIF-1 向 HIF-2 的过渡是通过两种机制介导的:(1)HIF-1 驱动的糖酵解途径增加重新激活 PHD 活性,以及(2)HIF-1α (HIF1A) 的 mRNA 水平与 HIF-2α (EPAS1) mRNA 相比,稳定性要低得多。我们还证明,alpha mRNA 水平与相对 alpha 蛋白水平直接相关,因此在长时间缺氧期间,HIF-2 的表达更稳定。

https://cdn.ncbi.nlm.nih.gov/pmc/blobs/eb65/9730601/f5cdf2c613ce/11658_2022_408_Fig1_HTML.jpg

文献AI研究员

20分钟写一篇综述,助力文献阅读效率提升50倍。

立即体验

用中文搜PubMed

大模型驱动的PubMed中文搜索引擎

马上搜索

文档翻译

学术文献翻译模型,支持多种主流文档格式。

立即体验