Suppr超能文献

LINC01087对人类癌症诊断和预后影响的系统研究

Systematic Investigation of the Diagnostic and Prognostic Impact of LINC01087 in Human Cancers.

作者信息

De Palma Fatima Domenica Elisa, Carbonnier Vincent, Salvatore Francesco, Kroemer Guido, Pol Jonathan G, Maiuri Maria Chiara

机构信息

Department of Molecular Medicine and Medical Biotechnologies, University of Napoli Federico II, 80131 Napoli, Italy.

CEINGE-Biotecnologie Avanzate Franco Salvatore, 80145 Napoli, Italy.

出版信息

Cancers (Basel). 2022 Dec 3;14(23):5980. doi: 10.3390/cancers14235980.

Abstract

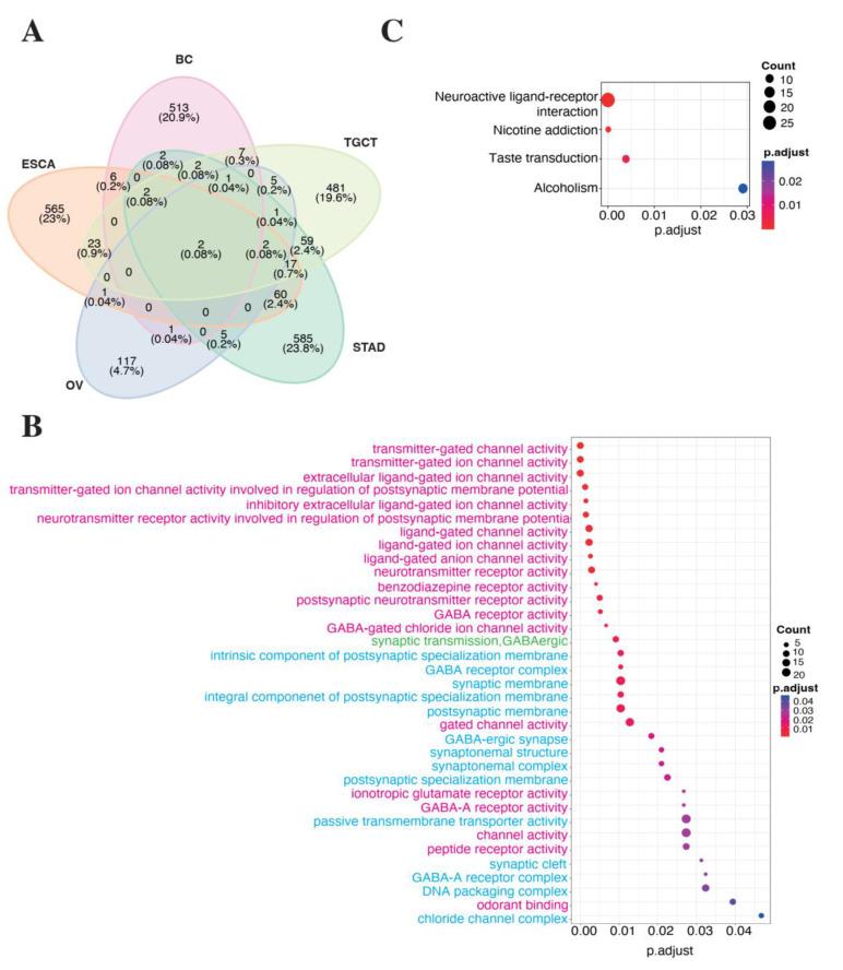
(1) Background: Long non-coding RNAs may constitute epigenetic biomarkers for the diagnosis, prognosis, and therapeutic response of a variety of tumors. In this context, we aimed at assessing the diagnostic and prognostic value of the recently described long intergenic non-coding RNA 01087 (LINC01087) in human cancers. (2) Methods: We studied the expression of LINC01087 across 30 oncological indications by interrogating public resources. Data extracted from the TCGA and GTEx databases were exploited to plot receiver operating characteristic curves (ROC) and determine the diagnostic performance of LINC01087. Survival data from TCGA and KM-Plotter directories allowed us to graph Kaplan-Meier curves and evaluate the prognostic value of LINC01087. To investigate the function of LINC01087, gene ontology (GO) annotation and Kyoto Encyclopedia of Gene and Genomes (KEGG) enrichment analyses were performed. Furthermore, interactions between LINC01087 and both miRNA and mRNA were studied by means of bioinformatics tools. (3) Results: LINC01087 was significantly deregulated in 7 out of 30 cancers, showing a predominant upregulation. Notably, it was overexpressed in breast (BC), esophageal (ESCA), and ovarian (OV) cancers, as well as lung squamous cell carcinoma (LUSC), stomach adenocarcinoma (STAD), and uterine carcinosarcoma (UCS). By contrast, LINC01087 displayed downregulation in testicular germ cell tumors (TGCT). ROC curve analyses identified LINC01087 as a potential diagnostic indicator in BC, ESCA, OV, STAD, and TGCT. Moreover, high and low expression of LINC01087 predicted a favorable prognosis in BC and papillary cell carcinoma, respectively. In silico analyses indicated that deregulation of LINC01087 in cancer was associated with a modulation of genes related to ion channel, transporter, and peptide receptor activity. (4) Conclusions: the quantification of an altered abundance of LINC01087 in tissue specimens might be clinically useful for the diagnosis and prognosis of some hormone-related tumors, including BC, OV, and TGCT, as well as other cancer types such as ESCA and STAD. Moreover, our study revealed the potential of LINC01087 (and perhaps other lncRNAs) to regulate neuroactive molecules in cancer.

摘要

(1) 背景:长链非编码RNA可能构成多种肿瘤诊断、预后及治疗反应的表观遗传生物标志物。在此背景下,我们旨在评估最近描述的长链基因间非编码RNA 01087(LINC01087)在人类癌症中的诊断和预后价值。(2) 方法:我们通过查询公共资源研究了LINC01087在30种肿瘤适应症中的表达情况。利用从TCGA和GTEx数据库提取的数据绘制受试者工作特征曲线(ROC),并确定LINC01087的诊断性能。来自TCGA和KM-Plotter目录的生存数据使我们能够绘制Kaplan-Meier曲线并评估LINC01087的预后价值。为了研究LINC01087的功能,进行了基因本体(GO)注释和京都基因与基因组百科全书(KEGG)富集分析。此外,通过生物信息学工具研究了LINC01087与miRNA和mRNA之间的相互作用。(3) 结果:LINC01087在30种癌症中的7种中显著失调,主要表现为上调。值得注意的是,它在乳腺癌(BC)、食管癌(ESCA)、卵巢癌(OV)、肺鳞状细胞癌(LUSC)、胃腺癌(STAD)和子宫癌肉瘤(UCS)中过表达。相比之下,LINC01087在睾丸生殖细胞肿瘤(TGCT)中表达下调。ROC曲线分析确定LINC01087为BC、ESCA早、OV、STAD和TGCT中的潜在诊断指标。此外,LINC01087的高表达和低表达分别预示着BC和乳头状细胞癌的良好预后。计算机分析表明,癌症中LINC01087的失调与离子通道、转运体和肽受体活性相关基因的调节有关。(4) 结论:组织标本中LINC01087丰度改变的定量分析可能对某些激素相关肿瘤(包括BC、OV和TGCT)以及其他癌症类型(如ESCA和STAD)的诊断和预后具有临床意义。此外,我们的研究揭示了LINC01087(可能还有其他lncRNA)在癌症中调节神经活性分子的潜力。

https://cdn.ncbi.nlm.nih.gov/pmc/blobs/71f1/9738797/91924819d7af/cancers-14-05980-g001.jpg

文献AI研究员

20分钟写一篇综述,助力文献阅读效率提升50倍。

立即体验

用中文搜PubMed

大模型驱动的PubMed中文搜索引擎

马上搜索

文档翻译

学术文献翻译模型,支持多种主流文档格式。

立即体验