Suppr超能文献

细胞内骨桥蛋白可通过抑制 TLR9-MYD88-STAT3 信号通路来防止自身免疫驱动的淋巴瘤发展。

Intracellular osteopontin protects from autoimmunity-driven lymphoma development inhibiting TLR9-MYD88-STAT3 signaling.

机构信息

Molecular Immunology Unit, Department of Research, Fondazione IRCCS Istituto Nazionale Tumori, Via Venezian 1, 20133, Milan, Italy.

Tumor Immunology Unit, Department of Health Science, University of Palermo School of Medicine, Palermo, Italy.

出版信息

Mol Cancer. 2022 Dec 12;21(1):215. doi: 10.1186/s12943-022-01687-6.

Abstract

BACKGROUND

Autoimmune disorders, including Systemic Lupus Erythematosus (SLE), are associated with increased incidence of hematological malignancies. The matricellular protein osteopontin (OPN) has been linked to SLE pathogenesis, as SLE patients show increased serum levels of OPN and often polymorphisms in its gene. Although widely studied for its pro-tumorigenic role in different solid tumours, the role of OPN in autoimmunity-driven lymphomagenesis has not been investigated yet.

METHODS

To test the role of OPN in the SLE-associated lymphomagenesis, the SLE-like prone Fas mutation was transferred onto an OPN-deficient background. Spleen from Fas and OPN-/-Fas mice, as well as purified B cells, were analysed by histopathology, flow cytometry, Western Blot, immunohistochemistry, immunofluorescence and gene expression profile to define lymphoma characteristics and investigate the molecular mechanisms behind the observed phenotype. OPN cellular localization in primary splenic B cells and mouse and human DLBCL cell lines was assessed by confocal microscopy. Finally, gain of function experiments, by stable over-expression of the secreted (sOPN) and intracellular OPN (iOPN) in OPN-/-Fas -derived DLBCL cell lines, were performed for further validation experiments.

RESULTS

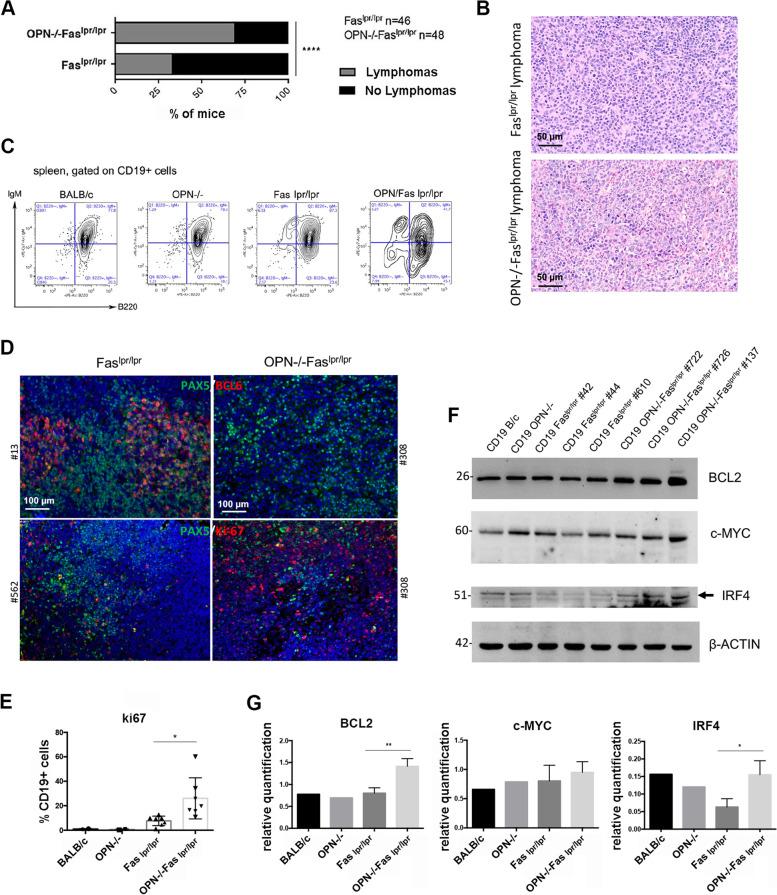
Despite reduced autoimmunity signs, OPN-/-Fas mice developed splenic lymphomas with higher incidence than Fas counterparts. In situ and ex vivo analysis featured such tumours as activated type of diffuse large B cell lymphoma (ABC-DLBCL), expressing BCL2 and c-MYC, but not BCL6, with activated STAT3 signaling. OPN-/-Fas B lymphocytes showed an enhanced TLR9-MYD88 signaling pathway, either at baseline or after stimulation with CpG oligonucleotides, which mimic dsDNA circulating in autoimmune conditions. B cells from Fas mice were found to express the intracellular form of OPN. Accordingly, gene transfer-mediated re-expression of iOPN, but not of its secreted isoform, into ABC-DLBCL cell lines established from OPN-/-Fas mice, prevented CpG-mediated activation of STAT3, suggesting that the intracellular form of OPN may represent a brake to TLR9 signaling pathway activation.

CONCLUSION

These data indicate that, in the setting of SLE-like syndrome in which double strand-DNA chronically circulates and activates TLRs, B cell intracellular OPN exerts a protective role in autoimmunity-driven DLBCL development, mainly acting as a brake in the TLR9-MYD88-STAT3 signaling pathway.

摘要

背景

自身免疫性疾病,包括系统性红斑狼疮(SLE),与血液系统恶性肿瘤的发病率增加有关。细胞外基质磷酸化糖蛋白(OPN)与 SLE 的发病机制有关,因为 SLE 患者的血清 OPN 水平升高,其基因经常发生多态性。尽管 OPN 在不同实体肿瘤中的促肿瘤作用已被广泛研究,但 OPN 在自身免疫驱动的淋巴瘤发生中的作用尚未被研究。

方法

为了测试 OPN 在 SLE 相关淋巴瘤发生中的作用,将 Fas 基因突变转移到 OPN 缺陷背景下。通过组织病理学、流式细胞术、Western Blot、免疫组织化学、免疫荧光和基因表达谱分析 Fas 和 OPN-/-Fas 小鼠的脾脏以及纯化的 B 细胞,以定义淋巴瘤特征并研究观察到的表型背后的分子机制。通过共聚焦显微镜评估原发性脾 B 细胞以及小鼠和人弥漫性大 B 细胞淋巴瘤(DLBCL)细胞系中 OPN 的细胞定位。最后,通过稳定过表达 OPN-/-Fas 衍生的 DLBCL 细胞系中的分泌型(sOPN)和细胞内 OPN(iOPN)进行功能获得实验,以进行进一步的验证实验。

结果

尽管自身免疫迹象减少,OPN-/-Fas 小鼠仍比 Fas 对照小鼠发生更高比例的脾脏淋巴瘤。原位和离体分析表明,这些肿瘤为激活型弥漫性大 B 细胞淋巴瘤(ABC-DLBCL),表达 BCL2 和 c-MYC,但不表达 BCL6,并伴有激活的 STAT3 信号通路。OPN-/-Fas B 淋巴细胞在基线或用 CpG 寡核苷酸刺激后显示出增强的 TLR9-MYD88 信号通路,CpG 寡核苷酸模拟自身免疫条件下循环的双链 DNA。在 Fas 小鼠的 B 细胞中发现表达细胞内形式的 OPN。相应地,将 iOPN 的基因转移介导的重新表达,而不是其分泌型同工型,转入 OPN-/-Fas 小鼠来源的 ABC-DLBCL 细胞系中,可防止 CpG 介导的 STAT3 激活,表明细胞内形式的 OPN 可能代表 TLR9 信号通路激活的制动。

结论

这些数据表明,在双链 DNA 慢性循环并激活 TLR 的 SLE 样综合征背景下,B 细胞内的 OPN 在自身免疫驱动的 DLBCL 发展中发挥保护作用,主要作为 TLR9-MYD88-STAT3 信号通路的制动。

https://cdn.ncbi.nlm.nih.gov/pmc/blobs/a0b3/9743519/26081d5d6c1b/12943_2022_1687_Fig1_HTML.jpg

文献AI研究员

20分钟写一篇综述,助力文献阅读效率提升50倍。

立即体验

用中文搜PubMed

大模型驱动的PubMed中文搜索引擎

马上搜索

文档翻译

学术文献翻译模型,支持多种主流文档格式。

立即体验