Suppr超能文献

绝经后肥胖女性肠道微生物群、粪便短链脂肪酸、钙卫蛋白与心血管代谢危险因素的相关性分析:一项横断面研究。

Analysis of correlations between gut microbiota, stool short chain fatty acids, calprotectin and cardiometabolic risk factors in postmenopausal women with obesity: a cross-sectional study.

机构信息

Department of Biochemical Sciences, Pomeranian Medical University in Szczecin, Broniewskiego 24, 71-460, Szczecin, Poland.

Department of Human Nutrition and Metabolomics, Broniewskiego 24, 71-460, Szczecin, Poland.

出版信息

J Transl Med. 2022 Dec 12;20(1):585. doi: 10.1186/s12967-022-03801-0.

Abstract

BACKGROUND

Microbiota and its metabolites are known to regulate host metabolism. In cross-sectional study conducted in postmenopausal women we aimed to assess whether the microbiota, its metabolites and gut barrier integrity marker are correlated with cardiometabolic risk factors and if microbiota is different between obese and non-obese subjects.

METHODS

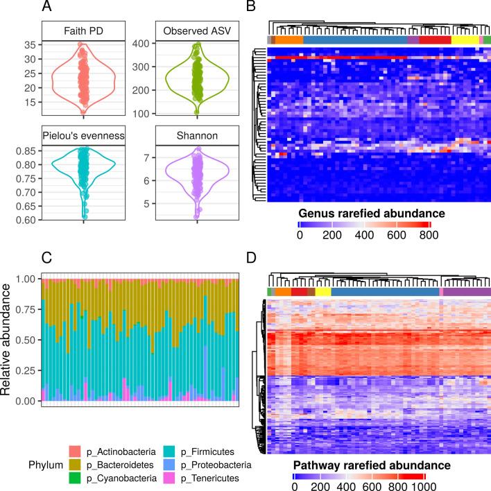
We analysed the faecal microbiota of 56 obese, postmenopausal women by means of 16S rRNA analysis. Stool short chain fatty acids, calprotectin and anthropometric, physiological and biochemical parameters were correlates to microbiome analyses.

RESULTS

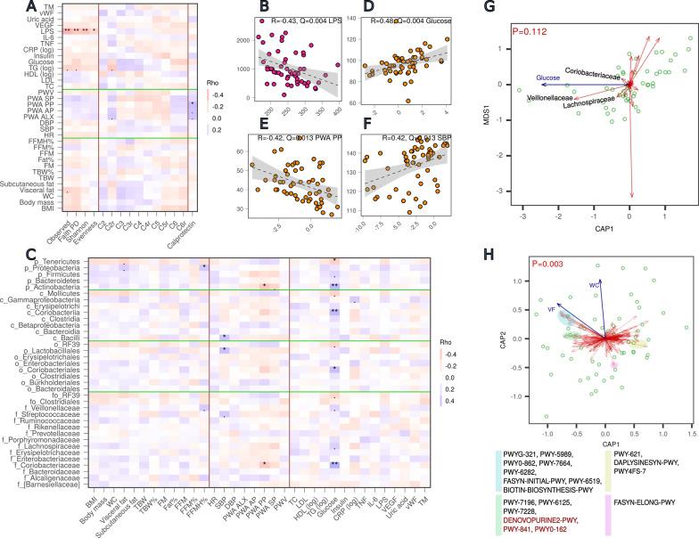
Alpha-diversity was inversely correlated with lipopolysaccharide (Rho = - 0.43, FDR P (Q) = 0.004). Bray-Curtis distance based RDA revealed that visceral fat and waist circumference had a significant impact on metabolic potential (P = 0.003). Plasma glucose was positively correlated with the Coriobacteriaceae (Rho = 0.48, Q = 0.004) and its higher taxonomic ranks, up to phylum (Actinobacteria, Rho = 0.46, Q = 0.004). At the metabolic level, the strongest correlation was observed for the visceral fat (Q < 0.15), especially with the DENOVOPURINE2-PWY, PWY-841 and PWY0-162 pathways. Bacterial abundance was correlated with SCFAs, thus some microbiota-glucose relationships may be mediated by propionate, as indicated by the significant average causal mediation effect (ACME): Lachnospiraceae (ACME 1.25, 95%CI (0.10, 2.97), Firmicutes (ACME 1.28, 95%CI (0.23, 3.83)) and Tenericutes (ACME - 0.39, 95%CI (- 0.87, - 0.03)). There were significant differences in the distribution of phyla between this study and Qiita database (P < 0.0001).

CONCLUSIONS

Microbiota composition and metabolic potential are associated with some CMRF and fecal SCFAs concentration in obese postmenopausal women. There is no unequivocal relationship between fecal SCFAs and the marker of intestinal barrier integrity and CMRF. Further studies with appropriately matched control groups are warranted to look for causality between SCFAs and CMRF.

摘要

背景

微生物群及其代谢产物被认为可以调节宿主的新陈代谢。在对绝经后妇女进行的横断面研究中,我们旨在评估微生物群及其代谢产物和肠道屏障完整性标志物是否与心血管代谢危险因素相关,以及肥胖和非肥胖受试者之间的微生物群是否存在差异。

方法

我们通过 16S rRNA 分析对 56 名肥胖绝经后妇女的粪便微生物群进行了分析。粪便短链脂肪酸、钙卫蛋白和人体测量学、生理学和生物化学参数与微生物组分析相关。

结果

α多样性与内毒素(Rho = -0.43,FDR P(Q) = 0.004)呈负相关。基于 Bray-Curtis 距离的 RDA 表明,内脏脂肪和腰围对代谢潜能有显著影响(P = 0.003)。血浆葡萄糖与 Coriobacteriaceae(Rho = 0.48,Q = 0.004)及其更高的分类群呈正相关,直至门(Actinobacteria,Rho = 0.46,Q = 0.004)。在代谢水平上,与内脏脂肪(Q < 0.15)的相关性最强,特别是与 DENOVOPURINE2-PWY、PWY-841 和 PWY0-162 途径。细菌丰度与 SCFAs 相关,因此一些微生物群-葡萄糖关系可能由丙酸介导,这表明平均因果中介效应(ACME)显著:Lachnospiraceae(ACME 1.25,95%CI(0.10,2.97)),Firmicutes(ACME 1.28,95%CI(0.23,3.83))和 Tenericutes(ACME -0.39,95%CI(-0.87,-0.03))。本研究与 Qiita 数据库之间在门的分布上存在显著差异(P < 0.0001)。

结论

绝经后肥胖妇女的微生物群组成和代谢潜能与某些 CMRF 和粪便 SCFAs 浓度相关。粪便 SCFAs 与肠道屏障完整性标志物和 CMRF 之间没有明确的关系。需要进行进一步的研究,以寻找 SCFAs 与 CMRF 之间的因果关系,并使用适当匹配的对照组。

https://cdn.ncbi.nlm.nih.gov/pmc/blobs/976e/9743526/d8e34382e491/12967_2022_3801_Fig1_HTML.jpg

文献AI研究员

20分钟写一篇综述,助力文献阅读效率提升50倍。

立即体验

用中文搜PubMed

大模型驱动的PubMed中文搜索引擎

马上搜索

文档翻译

学术文献翻译模型,支持多种主流文档格式。

立即体验