Suppr超能文献

在空间细胞培养模型中评估化疗给药策略。

Assessing chemotherapy dosing strategies in a spatial cell culture model.

作者信息

Deb Dhruba, Zhu Shu, LeBlanc Michael J, Danino Tal

机构信息

Department of Biomedical Engineering, Columbia University, New York, NY, United States.

Data Science Institute, Columbia University, New York, NY, United States.

出版信息

Front Oncol. 2022 Nov 24;12:980770. doi: 10.3389/fonc.2022.980770. eCollection 2022.

Abstract

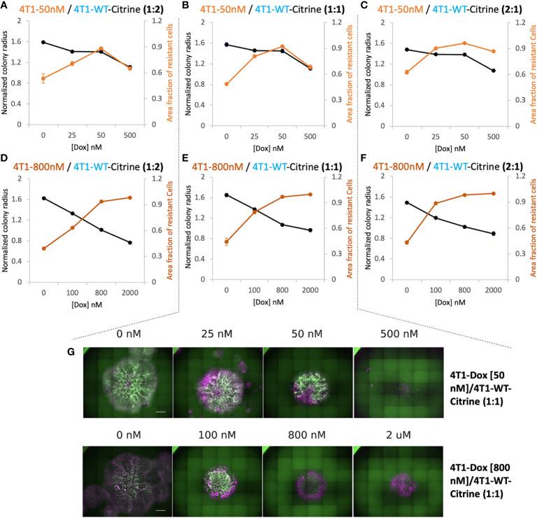
Predicting patient responses to chemotherapy regimens is a major challenge in cancer treatment. Experimental model systems coupled with quantitative mathematical models to calculate optimal dose and frequency of drugs can enable improved chemotherapy regimens. Here we developed a simple approach to track two-dimensional cell colonies composed of chemo-sensitive and resistant cell populations fluorescence microscopy and coupled this to computational model predictions. Specifically, we first developed multiple 4T1 breast cancer cell lines resistant to varying concentrations of doxorubicin, and demonstrated how heterogeneous populations expand in a two-dimensional colony. We subjected cell populations to varied dose and frequency of chemotherapy and measured colony growth. We then built a mathematical model to describe the dynamics of both chemosensitive and chemoresistant populations, where we determined which number of doses can produce the smallest tumor size based on parameters in the system. Finally, using an model we demonstrated multiple doses can decrease overall colony growth as compared to a single dose at the same total dose. In the future, this system can be adapted to optimize dosing strategies in the setting of heterogeneous cell types or patient derived cells with varied chemoresistance.

摘要

预测患者对化疗方案的反应是癌症治疗中的一项重大挑战。将实验模型系统与定量数学模型相结合,以计算药物的最佳剂量和给药频率,能够改进化疗方案。在此,我们开发了一种简单的方法,通过荧光显微镜追踪由化疗敏感和耐药细胞群体组成的二维细胞集落,并将其与计算模型预测相结合。具体而言,我们首先开发了多种对不同浓度阿霉素耐药的4T1乳腺癌细胞系,并展示了异质群体在二维集落中的扩增情况。我们使细胞群体接受不同剂量和频率的化疗,并测量集落生长情况。然后,我们建立了一个数学模型来描述化疗敏感和耐药群体的动态变化,在该模型中,我们根据系统中的参数确定何种剂量数量能够产生最小的肿瘤大小。最后,使用一个模型,我们证明与相同总剂量下的单次给药相比,多次给药能够降低总体集落生长。未来,该系统可用于在异质细胞类型或具有不同化疗耐药性的患者来源细胞的情况下优化给药策略。

https://cdn.ncbi.nlm.nih.gov/pmc/blobs/5464/9729937/009379bf4d49/fonc-12-980770-g001.jpg

文献AI研究员

20分钟写一篇综述,助力文献阅读效率提升50倍。

立即体验

用中文搜PubMed

大模型驱动的PubMed中文搜索引擎

马上搜索

文档翻译

学术文献翻译模型,支持多种主流文档格式。

立即体验