Suppr超能文献

干旱和盐胁迫下水稻中()基因家族的全基因组及分子特征分析

Genome-wide and molecular characterization of the () gene family in rice under drought and salt stress.

作者信息

Saleem Bilal, Farooq Umer, Rehman Obaid Ur, Aqeel Muhammad, Farooq Muhammad Shahbaz, Naeem Muhammad Kashif, Inam Safeena, Ajmal Wajya, Rahim Amna Abdul, Chen Ming, Kalsoom Rabia, Uzair Muhammad, Fiaz Sajid, Attia Kotb, Alafari Hayat Ali, Khan Muhammad Ramzan, Yu Guoping

机构信息

National Institute for Genomics and Advanced Biotechnology, National Agricultural Research Centre, Islamabad, Pakistan.

Department of Bioinformatics, College of Life Sciences, Zhejiang University, Hangzhou, China.

出版信息

Front Genet. 2022 Nov 22;13:1039548. doi: 10.3389/fgene.2022.1039548. eCollection 2022.

Abstract

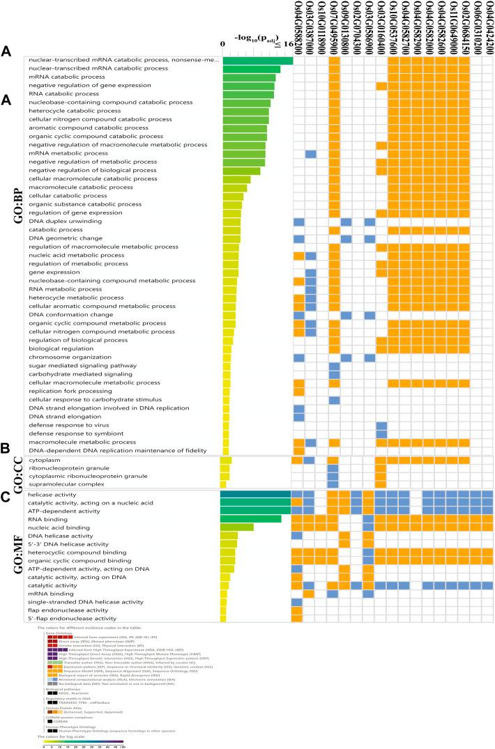
Rice plants experience various biotic (such as insect and pest attack) and abiotic (such as drought, salt, heat, and cold ) stresses during the growing season, resulting in DNA damage and the subsequent losses in rice production. / is known to be involved in DNA replication and repair. In animals and yeast are well characterized because it has the abilities of both helicase and nuclease, it plays a crucial role in DNA replication in the nucleus and mitochondrial genomes. However; they are not fully examined in plants due to less focused on plants damage repair. To fill this research gap, the current study focused on the genome-wide identification and characterization of genes, along with analyses of their transcriptional expression, duplication, and phylogeny in rice. Overall, 17 members were reported to be found on eight different chromosomes (2, 3, 4, 6, 7, 9, 10, and 11). Among these chromosomes (Chr), Chr4 contained a maximum of six genes. Based on phylogenetic analysis, the gene members were clustered into three different groups. Furthermore, the conserved domains, gene structures, and -regulatory elements were systematically investigated. Gene duplication analysis revealed that had an evolutionary relationship with with and with Moreover, results showed that the conserved domain (AAA_11 superfamily) were present in the genes, which belongs to the DEAD-like helicase superfamily. In addition, to understand the post-transcriptional modification of genes, miRNAs were predicted, where 653 miRNAs were reported to target 17 genes. The results indicated that at the maximum, and were targeted by 74 miRNAs each, and was less targeted (20 miRNAs). The three-dimensional (3D) structures of 17 OsDNA2 proteins were also predicted. Expression of members was also carried out under drought and salt stresses, and conclusively their induction indicated the possible involvement of in DNA repair under stress when compared with the control. Further studies are recommended to confirm where this study will offer valuable basic data on the functioning of genes in rice and other crop plants.

摘要

水稻植株在生长季节会遭受各种生物胁迫(如病虫害侵袭)和非生物胁迫(如干旱、盐害、高温和低温),导致DNA损伤,进而造成水稻产量损失。已知其参与DNA复制和修复。在动物和酵母中,由于它兼具解旋酶和核酸酶的能力,因此其功能已得到充分表征,它在细胞核和线粒体基因组的DNA复制中起着关键作用。然而,由于对植物损伤修复的关注较少,它们在植物中的情况尚未得到充分研究。为了填补这一研究空白,本研究聚焦于水稻中该基因的全基因组鉴定和表征,同时分析了它们的转录表达、复制和系统发育。总体而言,据报道在8条不同染色体(2、3、4、6、7、9、10和11)上发现了17个该基因成员。在这些染色体中,第4号染色体包含最多的6个该基因。基于系统发育分析,该基因成员被聚类为三个不同的组。此外,还对保守结构域、基因结构和调控元件进行了系统研究。基因复制分析表明,该基因与其他基因存在进化关系,与某基因、某基因以及某基因相关。此外,结果显示该基因中存在保守结构域(AAA_11超家族),属于类DEAD解旋酶超家族。另外,为了了解该基因的转录后修饰,对miRNA进行了预测,据报道有653个miRNA靶向这17个该基因。结果表明,最多有74个miRNA靶向某基因和某基因,而某基因受到的靶向较少(20个miRNA)。还预测了17个水稻OsDNA2蛋白的三维(3D)结构。在干旱和盐胁迫下也对该基因成员进行了表达分析,最终结果表明,与对照相比,它们的诱导表达表明该基因可能参与胁迫下的DNA修复。建议进一步开展研究以进行确认,本研究将为水稻和其他作物中该基因的功能提供有价值的基础数据。

https://cdn.ncbi.nlm.nih.gov/pmc/blobs/d7fc/9728955/a838d5c1c014/fgene-13-1039548-g001.jpg

文献AI研究员

20分钟写一篇综述,助力文献阅读效率提升50倍。

立即体验

用中文搜PubMed

大模型驱动的PubMed中文搜索引擎

马上搜索

文档翻译

学术文献翻译模型,支持多种主流文档格式。

立即体验