Suppr超能文献

通过单细胞转录组学解析的晚期产前人类神经发育图谱。

An atlas of late prenatal human neurodevelopment resolved by single-nucleus transcriptomics.

机构信息

Department of Pathology, Molecular, and Cell-Based Medicine, Icahn School of Medicine at Mount Sinai, New York, NY, 10029, USA.

Department of Neuroscience, Icahn School of Medicine at Mount Sinai, New York, NY, 10029, USA.

出版信息

Nat Commun. 2022 Dec 12;13(1):7671. doi: 10.1038/s41467-022-34975-2.

Abstract

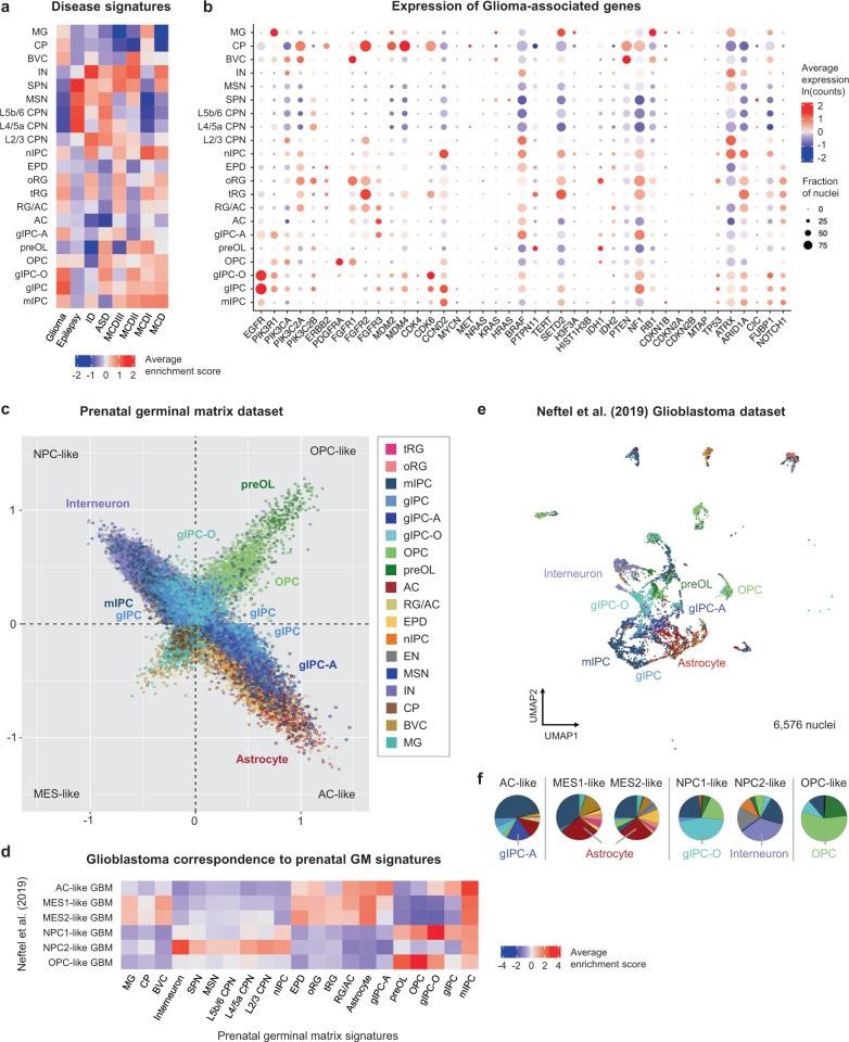
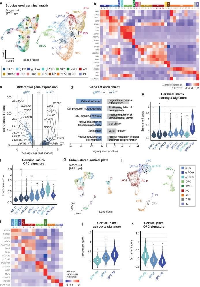
Late prenatal development of the human neocortex encompasses a critical period of gliogenesis and cortical expansion. However, systematic single-cell analyses to resolve cellular diversity and gliogenic lineages of the third trimester are lacking. Here, we present a comprehensive single-nucleus RNA sequencing atlas of over 200,000 nuclei derived from the proliferative germinal matrix and laminating cortical plate of 15 prenatal, non-pathological postmortem samples from 17 to 41 gestational weeks, and 3 adult controls. This dataset captures prenatal gliogenesis with high temporal resolution and is provided as a resource for further interrogation. Our computational analysis resolves greater complexity of glial progenitors, including transient glial intermediate progenitor cell (gIPC) and nascent astrocyte populations in the third trimester of human gestation. We use lineage trajectory and RNA velocity inference to further characterize specific gIPC subpopulations preceding both oligodendrocyte (gIPC-O) and astrocyte (gIPC-A) lineage differentiation. We infer unique transcriptional drivers and biological pathways associated with each developmental state, validate gIPC-A and gIPC-O presence within the human germinal matrix and cortical plate in situ, and demonstrate gIPC states being recapitulated across adult and pediatric glioblastoma tumors.

摘要

人类大脑皮质的晚期产前发育包括胶质生成和皮质扩张的关键时期。然而,系统的单细胞分析来解析第三个三个月的细胞多样性和胶质谱系仍然缺乏。在这里,我们展示了一个全面的超过 200000 个核的单细胞 RNA 测序图谱,这些核来自 17 至 41 孕周的 15 个非病理性尸检样本的增殖性生发基质和分层皮质板,以及 3 个成人对照。这个数据集以高时间分辨率捕获了产前胶质发生,并作为进一步研究的资源提供。我们的计算分析解决了更复杂的神经胶质前体细胞,包括人类妊娠第三个三个月中短暂的神经胶质中间前体细胞(gIPC)和新生星形胶质细胞群体。我们使用谱系轨迹和 RNA 速度推断来进一步描述在少突胶质细胞(gIPC-O)和星形胶质细胞(gIPC-A)谱系分化之前的特定 gIPC 亚群。我们推断出与每个发育状态相关的独特转录驱动因子和生物学途径,在原位验证 gIPC-A 和 gIPC-O 存在于人类生发基质和皮质板中,并证明 gIPC 状态在成人和小儿脑肿瘤中得到重现。

https://cdn.ncbi.nlm.nih.gov/pmc/blobs/3d46/9744747/25d3d4379281/41467_2022_34975_Fig1_HTML.jpg

文献AI研究员

20分钟写一篇综述,助力文献阅读效率提升50倍。

立即体验

用中文搜PubMed

大模型驱动的PubMed中文搜索引擎

马上搜索

文档翻译

学术文献翻译模型,支持多种主流文档格式。

立即体验