Suppr超能文献

该真菌的乙醇提取物可减少复制并改善实验性弓形虫病。

The ethanolic extract of the fungus decreases the replication and ameliorates the experimental toxoplasmosis .

作者信息

Nascimento Layane Alencar Costa, Sousa Romulo Oliveira, Almeida Marcos Paulo Oliveira, Cariaco Yusmaris, Gomes Angelica Oliveira, Miranda Natália Carnevalli, França Flávia Batista Ferreira, Venâncio Mariele de Fátima Alves, Silva Carlos Antonio Trindade, Lima Wânia Rezende, Barbosa Bellisa Freitas, Santos Jane Lima, Silva Neide Maria

机构信息

Laboratory of Immunopathology, Institute of Biomedical Sciences, Federal University of Uberlândia, Uberlândia, 38400-902, Minas Gerais, Brazil.

Laboratory of Cell Interactions, Institute of Natural and Biological Sciences, Federal University of Triângulo Mineiro, 38025-180, Uberaba, Brazil.

出版信息

Curr Res Microb Sci. 2022 Nov 11;3:100173. doi: 10.1016/j.crmicr.2022.100173. eCollection 2022.

Abstract

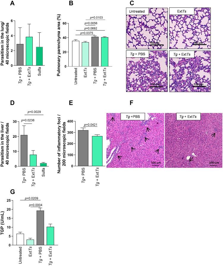
are fungi that are well-known to inhibit the growth of a variety of plant pathogens. Currently, there is an increasing search for new drugs to treat toxoplasmosis. The aims of this study were to investigate the effect of Ext in the control of proliferation and the course of toxoplasmosis in a mouse model. Firstly, the cytotoxicity of the Ext was evaluated by cultivating macrophages with different concentrations of the extract and cell viability was assessed by the MTT assay. Next, the infectivity of the treated with extract was analyzed by infecting J774 macrophages. To evaluate the effect of the Ext, C57BL/6 mice were infected orally with ME-49, treated daily with Ext, and clinical, biochemical and histological changes were monitored. It was demonstrated that the extract did not affect the host cellular viability and, the treatment of parasites with Ext altered their morphology and decreased their ability to proliferate inside macrophages. Additionally, the treatment of mice with Ext decreased the parasitism and inflammation in the small intestine and liver of infected mice in parallel with increased IL-10/TNF ratio systemically and prevented alterations to serum VLDL and triglyceride levels. Thus, Ext could be considered an alternative/complementary therapy to control toxoplasmosis.

摘要

某些真菌因能抑制多种植物病原体的生长而闻名。目前,人们对治疗弓形虫病的新药的探索日益增加。本研究的目的是在小鼠模型中研究提取物(Ext)对弓形虫增殖控制及病程的影响。首先,通过用不同浓度的提取物培养巨噬细胞来评估Ext的细胞毒性,并通过MTT法评估细胞活力。接下来,通过感染J774巨噬细胞来分析经提取物处理后的感染性。为了评估Ext的效果,给C57BL/6小鼠口服感染ME-49,每天用Ext处理,并监测临床、生化和组织学变化。结果表明,该提取物不影响宿主细胞活力,用Ext处理寄生虫会改变其形态并降低其在巨噬细胞内增殖的能力。此外,用Ext处理小鼠可降低感染小鼠小肠和肝脏中的寄生虫感染率和炎症,同时全身IL-10/TNF比值升高,并防止血清极低密度脂蛋白(VLDL)和甘油三酯水平发生改变。因此,Ext可被视为控制弓形虫病的一种替代/补充疗法。

https://cdn.ncbi.nlm.nih.gov/pmc/blobs/6e40/9743046/6dd214c41b19/ga1.jpg

文献AI研究员

20分钟写一篇综述,助力文献阅读效率提升50倍。

立即体验

用中文搜PubMed

大模型驱动的PubMed中文搜索引擎

马上搜索

文档翻译

学术文献翻译模型,支持多种主流文档格式。

立即体验