Suppr超能文献

S100A1 在脊髓损伤中表达增加,并通过 ERK 信号通路促进 LPS 诱导的 PC12 细胞炎症、氧化应激和凋亡。

S100A1 expression is increased in spinal cord injury and promotes inflammation, oxidative stress and apoptosis of PC12 cells induced by LPS via ERK signaling.

机构信息

Department of Orthopedics, The First Affiliated Hospital of Harbin Medical University, Harbin, Heilongjiang 150000, P.R. China.

Department of Outpatient, The 962nd Hospital of The People's Liberation Army Joint Logistic Support Force, Harbin, Heilongjiang 150000, P.R. China.

出版信息

Mol Med Rep. 2023 Feb;27(2). doi: 10.3892/mmr.2022.12917. Epub 2022 Dec 16.

Abstract

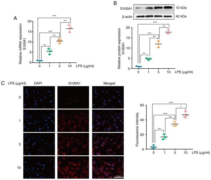
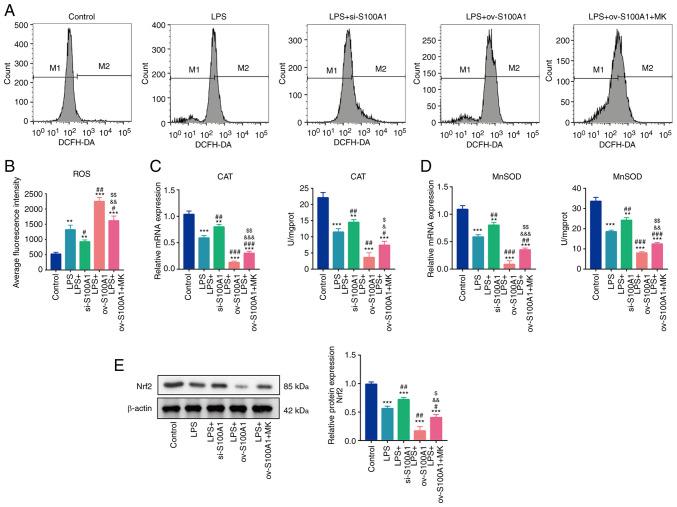
Spinal cord injury (SCI) is a severe neurological disorder and the molecular mechanisms leading to its poor prognosis remain to be elucidated. S100A1, a mediator of Ca2+ handling of sarcoplasmic reticulum and mitochondrial function, operates as an endogenous danger signal (alarmin) associated with inflammatory response and tissue injury. The aim of the present study was to investigate the expression and biological effects of S100A1 in SCI. A rat model of SCI and a PC12 cell model of lipopolysaccharide (LPS)‑induced inflammation were established to examine S100A1 expression at the mRNA and protein levels. The inflammation level, which was mediated by S100A1, was determined based on inflammatory factor (IL‑1β, IL‑6 and TNF‑α) and anti‑inflammatory factor (IL‑10) expression. The effects of S100A1 on cellular oxidation and anti‑oxidation levels were observed by detecting the levels of reactive oxygen species, superoxide dismutase, catalase activities and nuclear factor erythroid 2‑related factor 2 expression. The protein levels of Bax, Bcl2 and cleaved caspase‑3 were used for the evaluation of the effects of S100A1 on apoptosis. Phosphorylated (p‑)ERK1/2 expression was used to evaluate the effects of S100A1 on ERK signaling. The results revealed that S100A1 expression was significantly upregulated and in the PC12 cell model of LPS‑inflammation. The silencing and overexpression of S100A1 helped alleviate and aggravate LPS‑induced inflammation, oxidative stress and apoptosis levels, respectively. S100A1 was found to regulate the ERK signaling pathway positively. An inhibitor of ERK signaling (MK‑8353) partially abolished the promoting effects of the overexpression of S100A1 on inflammation, oxidative stress damage and apoptosis. In conclusion, S100A1 expression was elevated in model of SCI and in the PC12 cell model of LPS‑induced inflammation. Furthermore, the overexpression/silencing S100A1 aggravated/mitigated the inflammation, oxidative stress damage and the apoptosis of LPS‑stimulated PC12 cells via the ERK signaling pathway. The present study revealed the mechanism of S100A1 in SCI, which provided a new theoretic reference for future research on SCI.

摘要

脊髓损伤 (SCI) 是一种严重的神经系统疾病,其导致预后不良的分子机制仍有待阐明。S100A1 是肌浆网和线粒体功能钙处理的介质,作为与炎症反应和组织损伤相关的内源性危险信号(警报素)发挥作用。本研究旨在探讨 S100A1 在 SCI 中的表达和生物学作用。建立了大鼠 SCI 模型和脂多糖 (LPS) 诱导炎症的 PC12 细胞模型,以检测 mRNA 和蛋白质水平的 S100A1 表达。通过检测炎症因子 (IL-1β、IL-6 和 TNF-α) 和抗炎因子 (IL-10) 的表达来确定 S100A1 介导的炎症水平。通过检测活性氧、超氧化物歧化酶、过氧化氢酶活性和核因子红细胞 2 相关因子 2 表达来观察 S100A1 对细胞氧化和抗氧化水平的影响。使用 Bax、Bcl2 和 cleaved caspase-3 的蛋白水平评估 S100A1 对细胞凋亡的影响。用磷酸化 (p-)ERK1/2 表达评估 S100A1 对 ERK 信号通路的影响。结果表明,S100A1 在 LPS 诱导的 PC12 细胞炎症模型中表达显著上调。S100A1 的沉默和过表达分别有助于减轻和加重 LPS 诱导的炎症、氧化应激和细胞凋亡水平。发现 S100A1 正向调节 ERK 信号通路。ERK 信号通路抑制剂 (MK-8353) 部分消除了 S100A1 过表达对炎症、氧化应激损伤和细胞凋亡的促进作用。综上所述,S100A1 在 SCI 模型和 LPS 诱导的 PC12 细胞炎症模型中的表达上调。此外,S100A1 的过表达/沉默通过 ERK 信号通路加重/减轻 LPS 刺激的 PC12 细胞的炎症、氧化应激损伤和细胞凋亡。本研究揭示了 S100A1 在 SCI 中的作用机制,为 SCI 的进一步研究提供了新的理论参考。

https://cdn.ncbi.nlm.nih.gov/pmc/blobs/cc07/9827259/e17a1901b024/mmr-27-02-12917-g00.jpg

文献AI研究员

20分钟写一篇综述,助力文献阅读效率提升50倍。

立即体验

用中文搜PubMed

大模型驱动的PubMed中文搜索引擎

马上搜索

文档翻译

学术文献翻译模型,支持多种主流文档格式。

立即体验