Suppr超能文献

表皮生长因子受体(EGFR)抑制剂在 EGFR 突变型肺癌细胞中扰乱肿瘤微环境中的固有免疫信号通路。

EGFR inhibition in EGFR-mutant lung cancer cells perturbs innate immune signaling pathways in the tumor microenvironment.

机构信息

Department of Medical Oncology, Faculty of Medicine and Graduate School of Medicine, Hokkaido University, Sapporo, Japan.

Department of Hematology and Medical Oncology, Shinshu University School of Medicine, Matsumoto, Japan.

出版信息

Cancer Sci. 2023 Apr;114(4):1270-1283. doi: 10.1111/cas.15701. Epub 2022 Dec 26.

Abstract

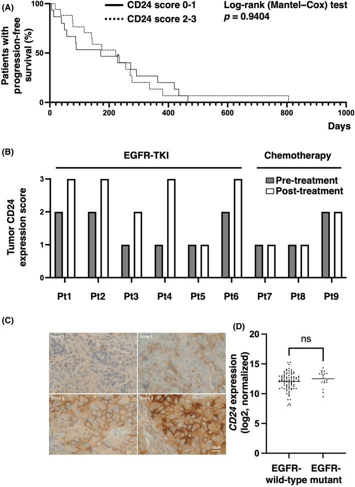
Epidermal growth factor receptor (EGFR)-tyrosine kinase inhibitors (TKIs) elicit potent cell cycle arrest in EGFR-mutant non-small-cell lung cancer (NSCLC) cells. However, little is known about the mechanisms through which these drugs alter the tumor phenotype that contributes to the immune escape of EGFR-mutant cells. Using EGFR-mutant NSCLC cell lines and tissue samples from patients, we investigated the changes in immune checkpoints expressed in tumor cells following EGFR inhibition. Subsequently, we also analyzed the role of soluble factors from the dying tumor cells in the activation of immune signaling pathways involved in therapy resistance. Upon EGFR-TKI treatment, we found that EGFR-mutant cells upregulated the expression of innate immune checkpoint CD24 in vitro. We then analyzed biopsy samples from six patients who developed resistance to a first-generation EGFR-TKI without the acquired T790M mutation. Immunohistochemistry revealed that levels of tumor CD24 expression were increased upon treatment compared with those from pre-treatment samples. Monocyte-derived macrophages facilitated antibody-dependent cellular phagocytosis when EGFR-TKI-treated EGFR-mutant cells were incubated with anti-CD24 antibodies in vitro, suggesting that CD24 may be a therapeutical target for EGFR-mutant lung cancer. Moreover, EGFR inhibition accelerated the release of cell-free DNA (cfDNA) from dying tumor cells, which activated the type I interferon signaling pathways in human THP-1 monocytes in a stimulator of interferon genes-dependent manner. Our study indicates that EGFR inhibition in EGFR-mutant NSCLC cells fosters a tumor microenvironment associated with immune escape. Thus, CD24 targeted therapy and cfDNA monitoring may contribute to improved treatment outcomes in patients with EGFR-mutant NSCLC.

摘要

表皮生长因子受体(EGFR)-酪氨酸激酶抑制剂(TKIs)在 EGFR 突变型非小细胞肺癌(NSCLC)细胞中引发强烈的细胞周期停滞。然而,对于这些药物改变肿瘤表型的机制,这些机制有助于 EGFR 突变细胞的免疫逃逸,我们知之甚少。使用 EGFR 突变型 NSCLC 细胞系和来自患者的组织样本,我们研究了 EGFR 抑制后肿瘤细胞中表达的免疫检查点的变化。随后,我们还分析了来自死亡肿瘤细胞的可溶性因子在参与治疗抵抗的免疫信号通路激活中的作用。在 EGFR-TKI 治疗后,我们发现 EGFR 突变型细胞在体外上调了固有免疫检查点 CD24 的表达。然后,我们分析了 6 名在没有获得 T790M 突变的情况下对第一代 EGFR-TKI 产生耐药性的患者的活检样本。免疫组织化学显示,与治疗前样本相比,治疗后肿瘤 CD24 表达水平升高。体外用抗 CD24 抗体孵育 EGFR-TKI 处理的 EGFR 突变型细胞时,单核细胞衍生的巨噬细胞促进抗体依赖性细胞吞噬作用,表明 CD24 可能是 EGFR 突变型肺癌的治疗靶点。此外,EGFR 抑制加速了死亡肿瘤细胞中无细胞 DNA(cfDNA)的释放,以干扰素基因刺激物依赖的方式在人 THP-1 单核细胞中激活 I 型干扰素信号通路。我们的研究表明,EGFR 抑制在 EGFR 突变型 NSCLC 细胞中促进了与免疫逃逸相关的肿瘤微环境。因此,CD24 靶向治疗和 cfDNA 监测可能有助于改善 EGFR 突变型 NSCLC 患者的治疗效果。

https://cdn.ncbi.nlm.nih.gov/pmc/blobs/e4b4/10067399/42e0bdce9fd6/CAS-114-1270-g002.jpg

文献AI研究员

20分钟写一篇综述,助力文献阅读效率提升50倍。

立即体验

用中文搜PubMed

大模型驱动的PubMed中文搜索引擎

马上搜索

文档翻译

学术文献翻译模型,支持多种主流文档格式。

立即体验